Suppr超能文献

鉴定和生物信息学分析与大鼠和小鼠脊髓损伤相关的细胞焦亡基因。

Identification and bioinformatics analysis of genes associated with pyroptosis in spinal cord injury of rat and mouse.

机构信息

Department of Spine Surgery, The Second Xiangya Hospital, Central South University, 139 Renmin Middle Road, Changsha, 410011, Hunan, China.

Department of Neurosurgery, Xiangya Hospital, Central South University, Changsha, 410011, China.

出版信息

Sci Rep. 2024 Jun 18;14(1):14023. doi: 10.1038/s41598-024-64843-6.

Abstract

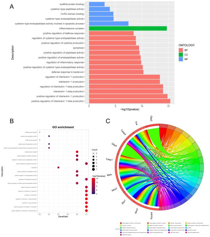
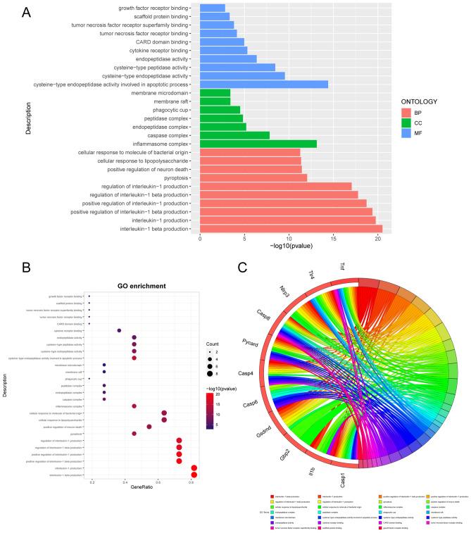
The mechanism of spinal cord injury (SCI) is highly complex, and an increasing number of studies have indicated the involvement of pyroptosis in the physiological and pathological processes of secondary SCI. However, there is limited bioinformatics research on pyroptosis-related genes (PRGs) in SCI. This study aims to identify and validate differentially expressed PRGs in the GEO database, perform bioinformatics analysis, and construct regulatory networks to explore potential regulatory mechanisms and therapeutic targets for SCI. We obtained high-throughput sequencing datasets of SCI in rats and mice from the GEO database. Differential analysis was conducted using the "limma" package in R to identify differentially expressed genes (DEGs). These genes were then intersected with previously reported PRGs, resulting in a set of PRGs in SCI. GO and KEGG enrichment analyses, as well as correlation analysis, were performed on the PRGs in both rat and mouse models of SCI. Additionally, a protein-protein interaction (PPI) network was constructed using the STRING website to examine the relationships between proteins. Hub genes were identified using Cytoscape software, and the intersection of the top 5 hub genes in rats and mice were selected for subsequent experimentally validated. Furthermore, a competing endogenous RNA (ceRNA) network was constructed to explore potential regulatory mechanisms. The gene expression profiles of GSE93249, GSE133093, GSE138637, GSE174549, GSE45376, GSE171441_3d and GSE171441_35d were selected in this study. We identified 10 and 12 PRGs in rats and mice datasets respectively. Six common DEGs were identified in the intersection of rats and mice PRGs. Enrichment analysis of these DEGs indicated that GO analysis was mainly focused on inflammation-related factors, while KEGG analysis showed that the most genes were enriched on the NOD-like receptor signaling pathway. We constructed a ceRNA regulatory network that consisted of five important PRGs, as well as 24 miRNAs and 34 lncRNAs. This network revealed potential regulatory mechanisms. Additionally, the three hub genes obtained from the intersection were validated in the rat model, showing high expression of PRGs in SCI. Pyroptosis is involved in secondary SCI and may play a significant role in its pathogenesis. The regulatory mechanisms associated with pyroptosis deserve further in-depth research.

摘要

脊髓损伤(SCI)的机制非常复杂,越来越多的研究表明细胞焦亡参与了继发性 SCI 的生理和病理过程。然而,针对 SCI 中与细胞焦亡相关的基因(PRGs)的生物信息学研究还很有限。本研究旨在从 GEO 数据库中识别和验证 SCI 中差异表达的 PRGs,进行生物信息学分析,并构建调控网络,以探索 SCI 的潜在调控机制和治疗靶点。我们从 GEO 数据库中获得了大鼠和小鼠 SCI 的高通量测序数据集。使用 R 中的“limma”包进行差异分析,以识别差异表达基因(DEGs)。然后将这些基因与之前报道的 PRGs 进行交集,得到一组 SCI 中的 PRGs。对大鼠和小鼠 SCI 模型中的 PRGs 进行 GO 和 KEGG 富集分析以及相关性分析。此外,使用 STRING 网站构建蛋白质-蛋白质相互作用(PPI)网络,以检查蛋白质之间的关系。使用 Cytoscape 软件识别枢纽基因,并选择大鼠和小鼠中前 5 个枢纽基因的交集进行后续的实验验证。此外,构建竞争性内源 RNA(ceRNA)网络以探索潜在的调控机制。本研究选择了 GSE93249、GSE133093、GSE138637、GSE45376、GSE174549、GSE171441_3d 和 GSE171441_35d 这 6 个基因表达谱数据集。我们在大鼠和小鼠数据集中分别鉴定了 10 个和 12 个 PRGs。在大鼠和小鼠 PRGs 的交集中共鉴定出 6 个共同的差异表达基因。对这些差异表达基因的富集分析表明,GO 分析主要集中在炎症相关因子上,而 KEGG 分析表明,大多数基因富集在 NOD 样受体信号通路。我们构建了一个 ceRNA 调控网络,该网络由 5 个重要的 PRGs、24 个 miRNAs 和 34 个 lncRNAs 组成。该网络揭示了潜在的调控机制。此外,从交集中获得的三个枢纽基因在大鼠模型中得到了验证,结果表明 PRGs 在 SCI 中表达较高。细胞焦亡参与了继发性 SCI,并可能在其发病机制中发挥重要作用。与细胞焦亡相关的调控机制值得进一步深入研究。

https://cdn.ncbi.nlm.nih.gov/pmc/blobs/32b3/11189416/0085ddb49e7a/41598_2024_64843_Fig1_HTML.jpg

文献AI研究员

20分钟写一篇综述,助力文献阅读效率提升50倍。

立即体验

用中文搜PubMed

大模型驱动的PubMed中文搜索引擎

马上搜索

文档翻译

学术文献翻译模型,支持多种主流文档格式。

立即体验