Suppr超能文献

PHF2 介导的 H3K9me 平衡调控异染色质稳定性和神经祖细胞增殖。

PHF2-mediated H3K9me balance orchestrates heterochromatin stability and neural progenitor proliferation.

机构信息

Department of Structural and Molecular Biology, Instituto de Biología Molecular de Barcelona (IBMB), Consejo Superior de Investigaciones Científicas (CSIC), Barcelona, 08028, Spain.

Vall d'Hebron Institute of Research (VHIR), Passeig de la Vall d'Hebron, 119, E-08035, Barcelona, Spain.

出版信息

EMBO Rep. 2024 Aug;25(8):3486-3505. doi: 10.1038/s44319-024-00178-7. Epub 2024 Jun 18.

Abstract

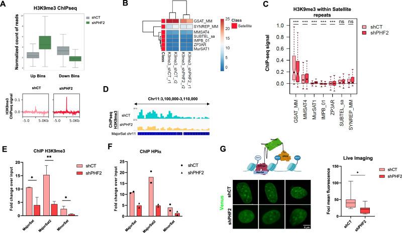
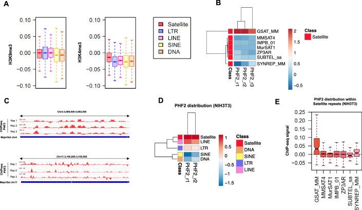
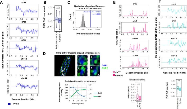
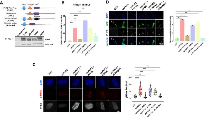
Heterochromatin stability is crucial for progenitor proliferation during early neurogenesis. It relays on the maintenance of local hubs of H3K9me. However, understanding the formation of efficient localized levels of H3K9me remains limited. To address this question, we used neural stem cells to analyze the function of the H3K9me2 demethylase PHF2, which is crucial for progenitor proliferation. Through mass-spectroscopy and genome-wide assays, we show that PHF2 interacts with heterochromatin components and is enriched at pericentromeric heterochromatin (PcH) boundaries where it maintains transcriptional activity. This binding is essential for silencing the satellite repeats, preventing DNA damage and genome instability. PHF2's depletion increases the transcription of heterochromatic repeats, accompanied by a decrease in H3K9me3 levels and alterations in PcH organization. We further show that PHF2's PHD and catalytic domains are crucial for maintaining PcH stability, thereby safeguarding genome integrity. These results highlight the multifaceted nature of PHF2's functions in maintaining heterochromatin stability and regulating gene expression during neural development. Our study unravels the intricate relationship between heterochromatin stability and progenitor proliferation during mammalian neurogenesis.

摘要

异染色质稳定性对于早期神经发生过程中的祖细胞增殖至关重要。它依赖于 H3K9me 局部中心的维持。然而,对于如何形成高效的局部 H3K9me 水平,我们的理解仍然有限。为了解决这个问题,我们利用神经干细胞来分析 H3K9me2 去甲基酶 PHF2 的功能,该酶对于祖细胞增殖至关重要。通过质谱分析和全基因组分析,我们发现 PHF2 与异染色质成分相互作用,并在着丝粒周围异染色质(PcH)边界处富集,在那里它维持转录活性。这种结合对于沉默卫星重复序列、防止 DNA 损伤和基因组不稳定性至关重要。PHF2 的耗竭会增加异染色质重复序列的转录,同时 H3K9me3 水平降低,PcH 组织发生改变。我们进一步表明,PHF2 的 PHD 和催化结构域对于维持 PcH 稳定性至关重要,从而保障基因组的完整性。这些结果突出了 PHF2 在维持异染色质稳定性和调节神经发育过程中基因表达方面的多方面功能。我们的研究揭示了哺乳动物神经发生过程中异染色质稳定性和祖细胞增殖之间的复杂关系。

https://cdn.ncbi.nlm.nih.gov/pmc/blobs/6d0c/11315909/a6df3ef4a604/44319_2024_178_Fig1_HTML.jpg

文献AI研究员

20分钟写一篇综述,助力文献阅读效率提升50倍。

立即体验

用中文搜PubMed

大模型驱动的PubMed中文搜索引擎

马上搜索

文档翻译

学术文献翻译模型,支持多种主流文档格式。

立即体验