Suppr超能文献

在 和 种间杂交中雌性杂种不育的分子解析

Molecular Insights into Female Hybrid Sterility in Interspecific Crosses between and .

机构信息

Department of Molecular Mechanisms for Realization of Genetic Information, National Research Centre "Kurchatov Institute", Moscow 123182, Russia.

Laboratory of Functional Genomics, Koltzov Institute of Developmental Biology of Russian Academy of Sciences, Moscow 119334, Russia.

出版信息

Int J Mol Sci. 2024 May 23;25(11):5681. doi: 10.3390/ijms25115681.

Abstract

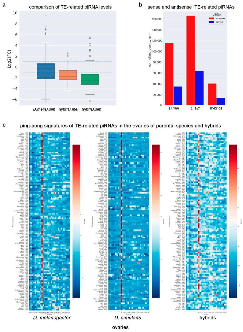
Species of the genus have served as favorite models in speciation studies; however, genetic factors of interspecific reproductive incompatibility are under-investigated. Here, we performed an analysis of hybrid female sterility by crossing females and males. Using transcriptomic data analysis and molecular, cellular, and genetic approaches, we analyzed differential gene expression, transposable element (TE) activity, piRNA biogenesis, and functional defects of oogenesis in hybrids. Premature germline stem cell loss was the most prominent defect of oogenesis in hybrid ovaries. Because of the differential expression of genes encoding piRNA pathway components, and , the functional RDC complex in hybrid ovaries was not assembled. However, the activity of the RDC complex was maintained in hybrids independent of the genomic origin of piRNA clusters. Despite the identification of a cohort of overexpressed TEs in hybrid ovaries, we found no evidence that their activity can be considered the main cause of hybrid sterility. We revealed a complicated pattern of Vasa protein expression in the hybrid germline, including partial piRNA targeting of the allele and a significant zygotic delay in expression. We arrived at the conclusion that the hybrid sterility phenotype was caused by intricate multi-locus differences between the species.

摘要

属的物种一直是物种形成研究中的首选模式;然而,种间生殖不相容的遗传因素还没有得到充分研究。在这里,我们通过杂交雌性和雄性进行了杂种雌性不育的分析。使用转录组数据分析以及分子、细胞和遗传方法,我们分析了杂种中差异基因表达、转座元件 (TE) 活性、piRNA 生物发生和卵子发生的功能缺陷。生殖干细胞的过早损失是杂种卵巢卵子发生的最突出缺陷。由于编码 piRNA 途径成分的基因的差异表达, 和 ,在杂种卵巢中功能性 RDC 复合物没有组装。然而,尽管鉴定了一组在杂种中过表达的转座元件,但我们没有发现证据表明它们的活性可以被认为是杂种不育的主要原因。我们在杂种卵巢中发现了大量过度表达的 TE,但没有证据表明它们的活性可以被认为是杂种不育的主要原因。我们揭示了杂种生殖系中 Vasa 蛋白表达的复杂模式,包括对 等位基因的部分 piRNA 靶向和 表达的显著合子延迟。我们得出结论,杂种不育表型是由物种之间的复杂多基因差异引起的。

https://cdn.ncbi.nlm.nih.gov/pmc/blobs/b39b/11172174/823c8f21ba35/ijms-25-05681-g001.jpg

文献AI研究员

20分钟写一篇综述,助力文献阅读效率提升50倍。

立即体验

用中文搜PubMed

大模型驱动的PubMed中文搜索引擎

马上搜索

文档翻译

学术文献翻译模型,支持多种主流文档格式。

立即体验