Suppr超能文献

生物钟节律紊乱介导的 Bmal1 下调通过损害肠道屏障加剧 DSS 诱导的结肠炎。

Circadian rhythm disruption-mediated downregulation of Bmal1 exacerbates DSS-induced colitis by impairing intestinal barrier.

机构信息

Department of Gastroenterology and Hepatology, Tongji Hospital, Tongji Medical College, Huazhong University of Science and Technology, Wuhan, China.

出版信息

Front Immunol. 2024 Jun 4;15:1402395. doi: 10.3389/fimmu.2024.1402395. eCollection 2024.

Abstract

BACKGROUND

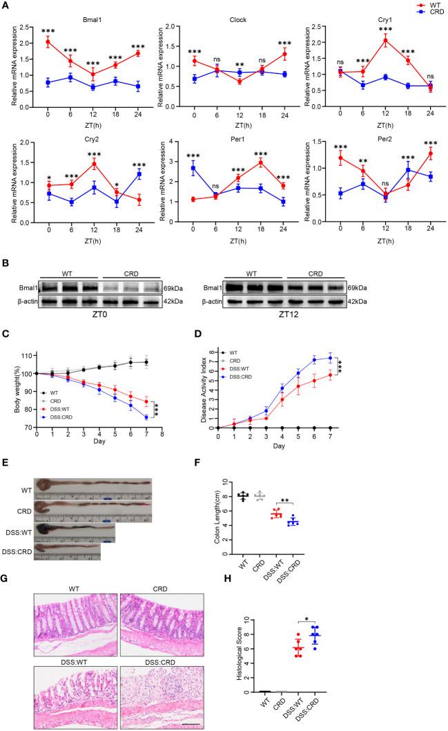
Circadian rhythm disruption (CRD) is thought to increase the risk of inflammatory bowel disease. The deletion of Bmal1, a core transcription factor, leads to a complete loss of the circadian rhythm and exacerbates the severity of dextran sodium sulfate (DSS)-induced colitis in mice. However, the underlying mechanisms by which CRD and Bmal1 mediate IBD are still unclear.

METHODS

We used a CRD mouse model, a mouse colitis model, and an model of colonic epithelial cell monolayers. We also knocked down and overexpressed Bmal1 in Caco-2 cells by transfecting lentivirus . The collected colon tissue and treated cells were assessed and analyzed using immunohistochemistry, immunofluorescence staining, quantitative reverse transcription-polymerase chain reaction, western blot, flow cytometry, transmission electron microscopy, and terminal deoxynucleotidyl transferase-mediated dUTP nick-end labelling staining.

RESULTS

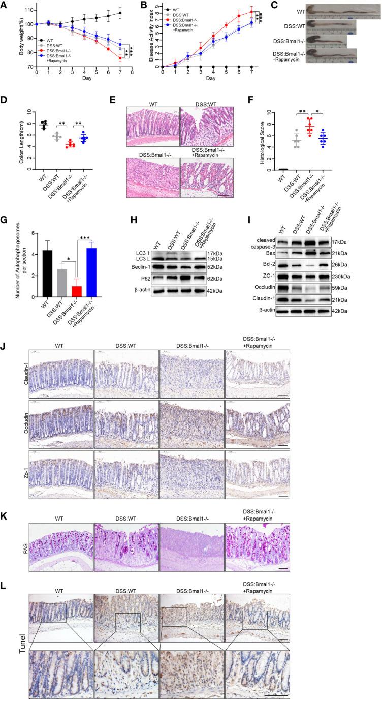
We found that CRD mice with downregulated Bmal1 expression were more sensitive to DSS-induced colitis and had more severely impaired intestinal barrier function than wild-type mice. Bmal1-/- mice exhibited more severe colitis, accompanied by decreased tight junction protein levels and increased apoptosis of intestinal epithelial cells compared with wild-type mice, which were alleviated by using the autophagy agonist rapamycin. Bmal1 overexpression attenuated Lipopolysaccharide-induced apoptosis of intestinal epithelial cells and impaired intestinal epithelial cells barrier function , while inhibition of autophagy reversed this protective effect.

CONCLUSION

This study suggests that CRD leads to the downregulation of Bmal1 expression in the colon, which may exacerbate DSS-induced colitis in mice, and that Bmal1 may serve as a novel target for treating inflammatory bowel disease.

摘要

背景

昼夜节律紊乱(CRD)被认为会增加炎症性肠病的风险。核心转录因子 Bmal1 的缺失会导致昼夜节律完全丧失,并使葡聚糖硫酸钠(DSS)诱导的结肠炎在小鼠中加重。然而,CRD 和 Bmal1 介导 IBD 的潜在机制仍不清楚。

方法

我们使用 CRD 小鼠模型、小鼠结肠炎模型和结肠上皮细胞单层模型。我们还通过转染慢病毒来敲低和过表达 Caco-2 细胞中的 Bmal1。使用免疫组织化学、免疫荧光染色、定量逆转录聚合酶链反应、western blot、流式细胞术、透射电子显微镜和末端脱氧核苷酸转移酶介导的 dUTP 缺口末端标记染色评估和分析收集的结肠组织和处理的细胞。

结果

我们发现,Bmal1 表达下调的 CRD 小鼠对 DSS 诱导的结肠炎更敏感,其肠道屏障功能受损比野生型小鼠更严重。与野生型小鼠相比,Bmal1-/- 小鼠表现出更严重的结肠炎,伴随紧密连接蛋白水平降低和肠上皮细胞凋亡增加,而使用自噬激动剂雷帕霉素可缓解这种情况。Bmal1 过表达可减轻脂多糖诱导的肠上皮细胞凋亡和损伤肠上皮细胞屏障功能,而抑制自噬则逆转了这种保护作用。

结论

这项研究表明,CRD 导致结肠中 Bmal1 表达下调,可能会加重小鼠的 DSS 诱导结肠炎,并且 Bmal1 可能成为治疗炎症性肠病的新靶点。

https://cdn.ncbi.nlm.nih.gov/pmc/blobs/f136/11183104/66296f71846a/fimmu-15-1402395-g001.jpg

文献AI研究员

20分钟写一篇综述,助力文献阅读效率提升50倍。

立即体验

用中文搜PubMed

大模型驱动的PubMed中文搜索引擎

马上搜索

文档翻译

学术文献翻译模型,支持多种主流文档格式。

立即体验