Suppr超能文献

miRNAs 靶向调控 CYP2E1 在酒精性肠损伤中的作用。

Targeting of CYP2E1 by miRNAs in alcohol-induced intestine injury.

机构信息

Department of Biochemistry and Molecular Biology, Medical University of South Carolina, Charleston, SC 29425, USA; Department of Oncology Science, University of Oklahoma, Oklahoma City, OK 73104, USA.

School of Biological Sciences, Seoul National University, Seoul 08826, Republic of Korea.

出版信息

Mol Cells. 2024 Jul;47(7):100074. doi: 10.1016/j.mocell.2024.100074. Epub 2024 Jun 18.

Abstract

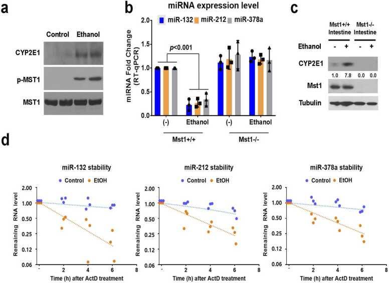
Although binge alcohol-induced gut leakage has been studied extensively in the context of reactive oxygen species-mediated signaling, it was recently revealed that post-transcriptional regulation plays an essential role as well. Ethanol (EtOH)-inducible cytochrome P450-2E1 (CYP2E1), a key enzyme in EtOH metabolism, promotes alcohol-induced hepatic steatosis and inflammatory liver disease, at least in part by mediating changes in intestinal permeability. For instance, gut leakage and elevated intestinal permeability to endotoxins have been shown to be regulated by enhancing CYP2E1 mRNA and CYP2E1 protein levels. Although it is understood that EtOH promotes CYP2E1 induction and activation, the mechanisms that regulate CYP2E1 expression in the context of intestinal damage remain poorly defined. Specific miRNAs, including miR-132, miR-212, miR-378, and miR-552, have been shown to repress the expression of CYP2E1, suggesting that these miRNAs contribute to EtOH-induced intestinal injury. Here, we have shown that CYP2E1 expression is regulated post-transcriptionally through miRNA-mediated degradation, as follows: (1) the RNA-binding protein AU-binding factor 1 (AUF1) binds mature miRNAs, including CYP2E1-targeting miRNAs, and this binding modulates the degradation of corresponding target mRNAs upon EtOH treatment; (2) the serine/threonine kinase mammalian Ste20-like kinase 1 (MST1) mediates oxidative stress-induced phosphorylation of AUF1. Those findings suggest that reactive oxygen species-mediated signaling modulates AUF1/miRNA interaction through MST1-mediated phosphorylation. Thus, our study demonstrates the critical functions of AUF1 phosphorylation by MST1 in the decay of miRNAs targeting CYP2E1, the stabilization of CYP2E1 mRNA in the presence of EtOH, and the relationship of this pathway to subsequent intestinal injury.

摘要

虽然在活性氧介导的信号转导背景下,已经广泛研究了 binge 酒精引起的肠道渗漏,但最近发现转录后调控也起着至关重要的作用。乙醇(EtOH)诱导的细胞色素 P450-2E1(CYP2E1)是 EtOH 代谢中的关键酶,通过介导肠道通透性的变化,促进酒精诱导的肝脂肪变性和炎症性肝病,至少部分是通过介导肠道通透性的变化。例如,已经表明肠道渗漏和内毒素向肠道的通透性增加受增强 CYP2E1 mRNA 和 CYP2E1 蛋白水平的调节。虽然已经了解 EtOH 促进 CYP2E1 的诱导和激活,但在肠道损伤的情况下调节 CYP2E1 表达的机制仍未得到明确界定。特定的 miRNA,包括 miR-132、miR-212、miR-378 和 miR-552,已被证明可以抑制 CYP2E1 的表达,表明这些 miRNA 有助于 EtOH 诱导的肠道损伤。在这里,我们已经表明,CYP2E1 的表达是通过 miRNA 介导的降解进行转录后调节的,具体如下:(1)RNA 结合蛋白 AU 结合因子 1(AUF1)结合成熟的 miRNA,包括 CYP2E1 靶向的 miRNA,这种结合调节了 EtOH 处理后相应靶 mRNA 的降解;(2)丝氨酸/苏氨酸激酶哺乳动物 Ste20 样激酶 1(MST1)介导氧化应激诱导的 AUF1 磷酸化。这些发现表明,活性氧介导的信号转导通过 MST1 介导的磷酸化调节 AUF1/miRNA 相互作用。因此,我们的研究表明,MST1 介导的 AUF1 磷酸化在靶向 CYP2E1 的 miRNA 降解、存在 EtOH 时 CYP2E1 mRNA 的稳定以及该途径与随后的肠道损伤之间的关系中发挥着关键作用。

https://cdn.ncbi.nlm.nih.gov/pmc/blobs/b8b1/11267015/abc48e8169d9/gr1.jpg

文献AI研究员

20分钟写一篇综述,助力文献阅读效率提升50倍。

立即体验

用中文搜PubMed

大模型驱动的PubMed中文搜索引擎

马上搜索

文档翻译

学术文献翻译模型,支持多种主流文档格式。

立即体验