Suppr超能文献

LAPTM4B 通过抑制非小细胞肺癌中 SLC7A11 的泛素-蛋白酶体降解来拮抗铁死亡。

LAPTM4B counteracts ferroptosis via suppressing the ubiquitin-proteasome degradation of SLC7A11 in non-small cell lung cancer.

机构信息

School of Life Sciences, Anhui Medical University, Hefei, 230032, China.

Faculty of Medicine, University of Helsinki, Helsinki, 00014, Finland.

出版信息

Cell Death Dis. 2024 Jun 20;15(6):436. doi: 10.1038/s41419-024-06836-x.

Abstract

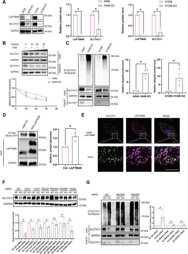
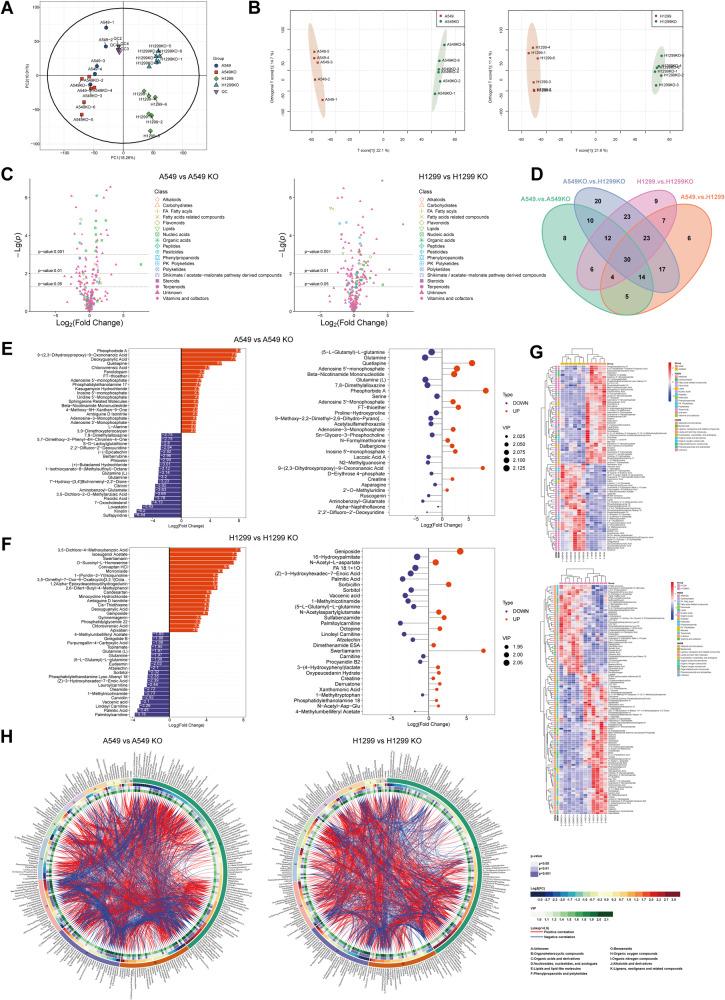
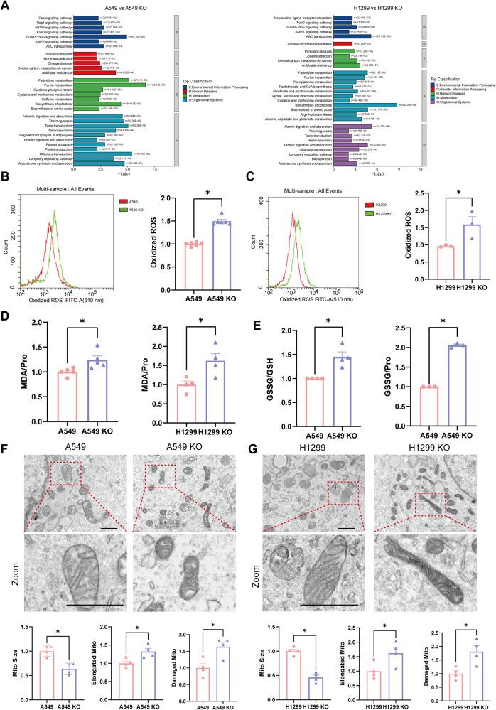
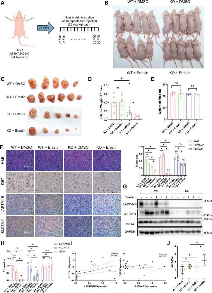
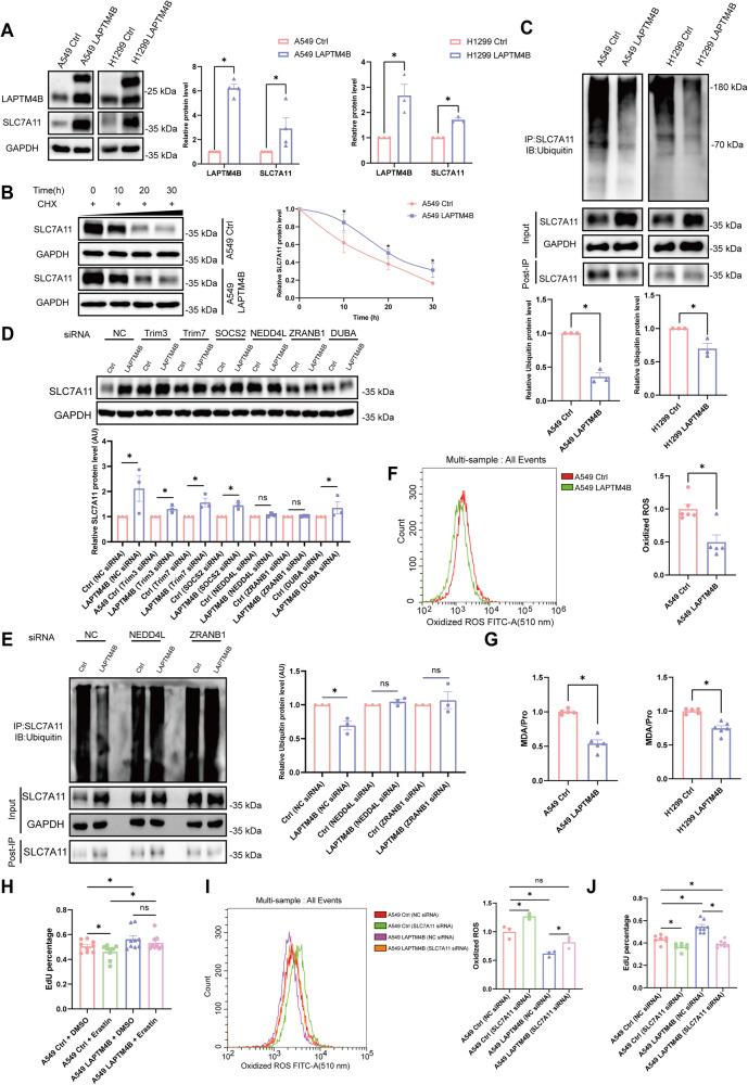
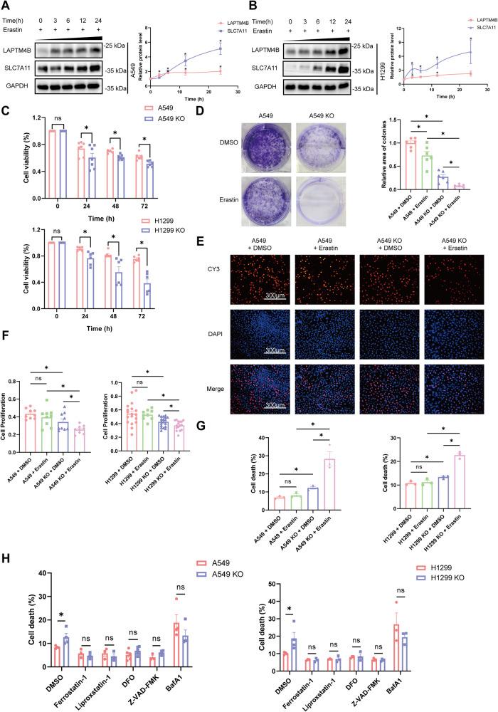
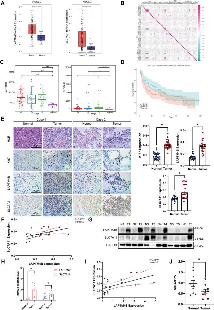
Non-small cell lung cancer (NSCLC) is a leading cause of cancer-related deaths worldwide, necessitating the identification of novel therapeutic targets. Lysosome Associated Protein Transmembrane 4B (LAPTM4B) is involved in biological processes critical to cancer progression, such as regulation of solute carrier transporter proteins and metabolic pathways, including mTORC1. However, the metabolic processes governed by LAPTM4B and its role in oncogenesis remain unknown. In this study, we conducted unbiased metabolomic screens to uncover the metabolic landscape regulated by LAPTM4B. We observed common metabolic changes in several knockout cell models suggesting of a role for LAPTM4B in suppressing ferroptosis. Through a series of cell-based assays and animal experiments, we demonstrate that LAPTM4B protects tumor cells from erastin-induced ferroptosis both in vitro and in vivo. Mechanistically, LAPTM4B suppresses ferroptosis by inhibiting NEDD4L/ZRANB1 mediated ubiquitination and subsequent proteasomal degradation of the cystine-glutamate antiporter SLC7A11. Furthermore, metabolomic profiling of cancer cells revealed that LAPTM4B knockout leads to a significant enrichment of ferroptosis and associated metabolic alterations. By integrating results from cellular assays, patient tissue samples, an animal model, and cancer databases, this study highlights the clinical relevance of the LAPTM4B-SLC7A11-ferroptosis signaling axis in NSCLC progression and identifies it as a potential target for the development of cancer therapeutics.

摘要

非小细胞肺癌(NSCLC)是全球癌症相关死亡的主要原因,因此需要寻找新的治疗靶点。溶酶体相关蛋白跨膜 4B(LAPTM4B)参与了癌症进展中至关重要的生物学过程,如溶质载体转运蛋白和代谢途径的调节,包括 mTORC1。然而,LAPTM4B 调控的代谢过程及其在肿瘤发生中的作用尚不清楚。在这项研究中,我们进行了无偏代谢组学筛选,以揭示 LAPTM4B 调控的代谢景观。我们观察到几种敲除细胞模型中的常见代谢变化,这表明 LAPTM4B 在抑制铁死亡中发挥作用。通过一系列基于细胞的测定和动物实验,我们证明 LAPTM4B 可在体外和体内保护肿瘤细胞免受 erastin 诱导的铁死亡。在机制上,LAPTM4B 通过抑制 NEDD4L/ZRANB1 介导的泛素化以及胱氨酸-谷氨酸反向转运蛋白 SLC7A11 的随后蛋白酶体降解来抑制铁死亡。此外,对癌细胞的代谢组学分析表明,LAPTM4B 敲除会导致铁死亡和相关代谢变化的显著富集。通过整合细胞测定、患者组织样本、动物模型和癌症数据库的结果,本研究强调了 LAPTM4B-SLC7A11-铁死亡信号轴在 NSCLC 进展中的临床相关性,并将其确定为癌症治疗开发的潜在靶点。

https://cdn.ncbi.nlm.nih.gov/pmc/blobs/e137/11190201/5dab029e6a3a/41419_2024_6836_Fig1_HTML.jpg

文献AI研究员

20分钟写一篇综述,助力文献阅读效率提升50倍。

立即体验

用中文搜PubMed

大模型驱动的PubMed中文搜索引擎

马上搜索

文档翻译

学术文献翻译模型,支持多种主流文档格式。

立即体验