Suppr超能文献

受体蛋白酪氨酸磷酸酶 PTPRK 促进肠道修复和非催化依赖性肿瘤抑制。

The receptor protein tyrosine phosphatase PTPRK promotes intestinal repair and catalysis-independent tumour suppression.

机构信息

Signalling programme, Babraham Institute, Cambridge CB22 3AT, UK.

Cambridge Institute for Medical Research, Hills Road, Cambridge CB2 0XY, UK.

出版信息

J Cell Sci. 2024 Jul 15;137(14). doi: 10.1242/jcs.261914. Epub 2024 Jul 22.

Abstract

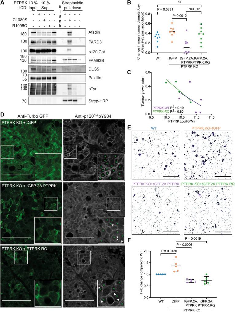
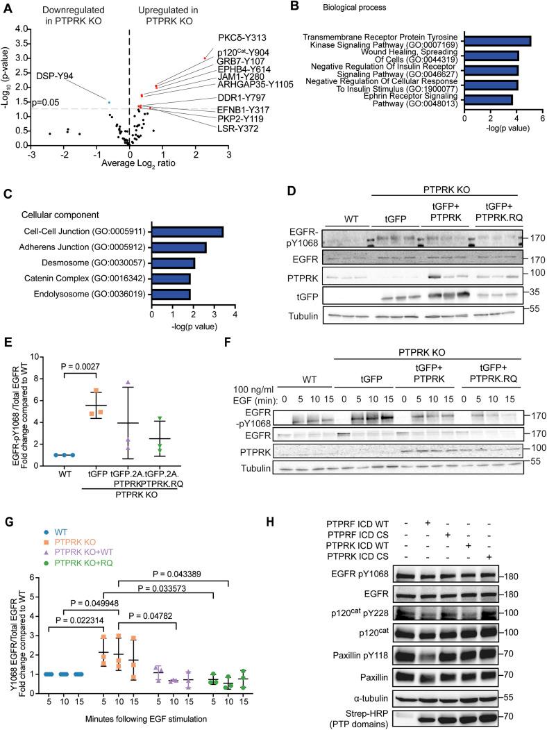
PTPRK is a receptor tyrosine phosphatase that is linked to the regulation of growth factor signalling and tumour suppression. It is stabilized at the plasma membrane by trans homophilic interactions upon cell-cell contact. PTPRK regulates cell-cell adhesion but is also reported to regulate numerous cancer-associated signalling pathways. However, the signalling mechanism of PTPRK remains to be determined. Here, we find that PTPRK regulates cell adhesion signalling, suppresses invasion and promotes collective, directed migration in colorectal cancer cells. In vivo, PTPRK supports recovery from inflammation-induced colitis. In addition, we confirm that PTPRK functions as a tumour suppressor in the mouse colon and in colorectal cancer xenografts. PTPRK regulates growth factor and adhesion signalling, and suppresses epithelial to mesenchymal transition (EMT). Contrary to the prevailing notion that PTPRK directly dephosphorylates EGFR, we find that PTPRK regulation of both EGFR and EMT is independent of its catalytic function. This suggests that additional adaptor and scaffold functions are important features of PTPRK signalling.

摘要

PTPRK 是一种受体酪氨酸磷酸酶,与生长因子信号转导和肿瘤抑制有关。它通过细胞间接触时的同源相互作用稳定在质膜上。PTPRK 调节细胞间黏附,但也被报道调节许多与癌症相关的信号通路。然而,PTPRK 的信号机制仍有待确定。在这里,我们发现 PTPRK 调节细胞黏附信号,抑制侵袭,并促进结直肠癌细胞的集体、定向迁移。在体内,PTPRK 支持从炎症诱导的结肠炎中恢复。此外,我们证实 PTPRK 在小鼠结肠和结直肠癌细胞异种移植中作为肿瘤抑制因子发挥作用。PTPRK 调节生长因子和黏附信号,并抑制上皮间质转化(EMT)。与 PTPRK 直接去磷酸化 EGFR 的普遍观点相反,我们发现 PTPRK 对 EGFR 和 EMT 的调节与其催化功能无关。这表明额外的衔接子和支架功能是 PTPRK 信号的重要特征。

https://cdn.ncbi.nlm.nih.gov/pmc/blobs/88d6/11298714/7a5f11a4db37/joces-137-261914-g1.jpg

文献AI研究员

20分钟写一篇综述,助力文献阅读效率提升50倍。

立即体验

用中文搜PubMed

大模型驱动的PubMed中文搜索引擎

马上搜索

文档翻译

学术文献翻译模型,支持多种主流文档格式。

立即体验