Suppr超能文献

ATM 抑制利用了肿瘤抑制基因 TP53 突变型脑胶质瘤中的检验点缺陷和 ATM 依赖性双链断裂修复。

ATM inhibition exploits checkpoint defects and ATM-dependent double strand break repair in TP53-mutant glioblastoma.

机构信息

Harvard T.H. Chan School of Public Health, Boston, MA, 02115, USA.

Mayo Clinic, Rochester, MN, 55905, USA.

出版信息

Nat Commun. 2024 Jun 21;15(1):5294. doi: 10.1038/s41467-024-49316-8.

Abstract

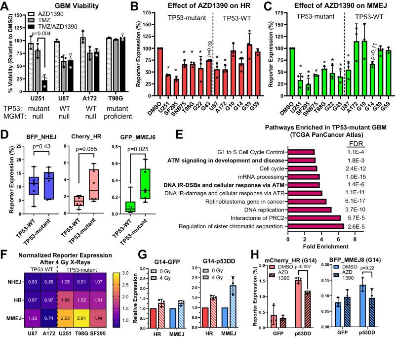
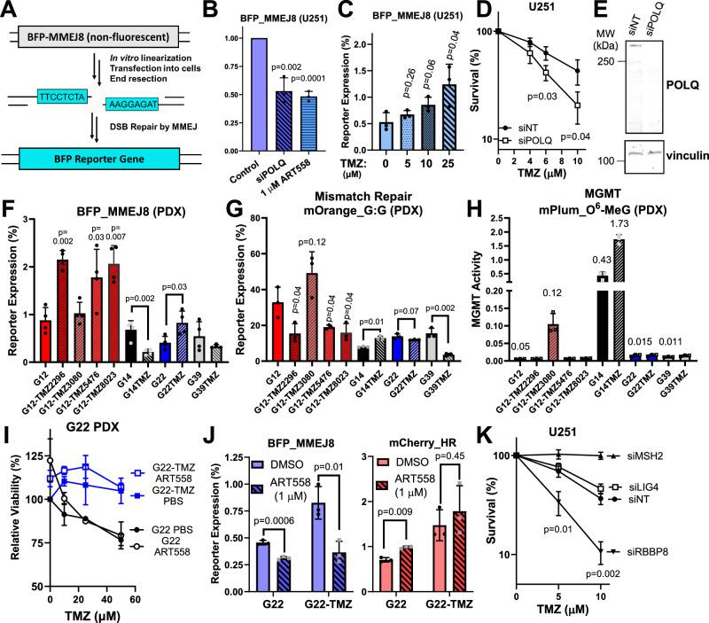
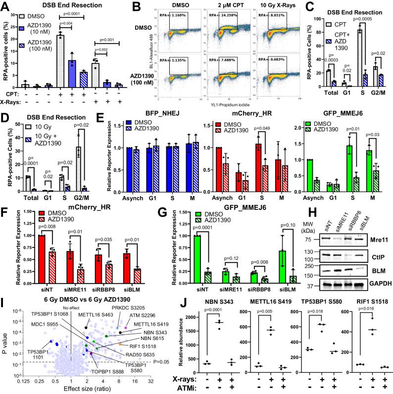
Determining the balance between DNA double strand break repair (DSBR) pathways is essential for understanding treatment response in cancer. We report a method for simultaneously measuring non-homologous end joining (NHEJ), homologous recombination (HR), and microhomology-mediated end joining (MMEJ). Using this method, we show that patient-derived glioblastoma (GBM) samples with acquired temozolomide (TMZ) resistance display elevated HR and MMEJ activity, suggesting that these pathways contribute to treatment resistance. We screen clinically relevant small molecules for DSBR inhibition with the aim of identifying improved GBM combination therapy regimens. We identify the ATM kinase inhibitor, AZD1390, as a potent dual HR/MMEJ inhibitor that suppresses radiation-induced phosphorylation of DSBR proteins, blocks DSB end resection, and enhances the cytotoxic effects of TMZ in treatment-naïve and treatment-resistant GBMs with TP53 mutation. We further show that a combination of G2/M checkpoint deficiency and reliance upon ATM-dependent DSBR renders TP53 mutant GBMs hypersensitive to TMZ/AZD1390 and radiation/AZD1390 combinations. This report identifies ATM-dependent HR and MMEJ as targetable resistance mechanisms in TP53-mutant GBM and establishes an approach for simultaneously measuring multiple DSBR pathways in treatment selection and oncology research.

摘要

确定 DNA 双链断裂修复 (DSBR) 途径之间的平衡对于理解癌症的治疗反应至关重要。我们报告了一种同时测量非同源末端连接 (NHEJ)、同源重组 (HR) 和微同源介导的末端连接 (MMEJ) 的方法。使用这种方法,我们表明,具有获得性替莫唑胺 (TMZ) 耐药性的患者来源的胶质母细胞瘤 (GBM) 样本显示出 HR 和 MMEJ 活性升高,表明这些途径有助于治疗耐药性。我们筛选具有临床相关性的小分子以抑制 DSBR,旨在确定改善 GBM 联合治疗方案。我们确定 ATM 激酶抑制剂 AZD1390 是一种有效的 HR/MMEJ 双重抑制剂,可抑制辐射诱导的 DSBR 蛋白磷酸化,阻断 DSB 末端切除,并增强治疗初治和治疗耐药性具有 TP53 突变的 GBM 中 TMZ 的细胞毒性作用。我们进一步表明,G2/M 检查点缺陷和对 ATM 依赖性 DSBR 的依赖使 TP53 突变型 GBM 对 TMZ/AZD1390 和辐射/AZD1390 联合治疗敏感。本报告确定 ATM 依赖性 HR 和 MMEJ 是 TP53 突变型 GBM 可靶向的耐药机制,并建立了一种在治疗选择和肿瘤学研究中同时测量多种 DSBR 途径的方法。

https://cdn.ncbi.nlm.nih.gov/pmc/blobs/549f/11192742/3d904ffa0e36/41467_2024_49316_Fig1_HTML.jpg

文献AI研究员

20分钟写一篇综述,助力文献阅读效率提升50倍。

立即体验

用中文搜PubMed

大模型驱动的PubMed中文搜索引擎

马上搜索

文档翻译

学术文献翻译模型,支持多种主流文档格式。

立即体验