Suppr超能文献

通过调整进餐时间靶向肠道生物钟可改善胃肠道炎症。

Targeting the intestinal circadian clock by meal timing ameliorates gastrointestinal inflammation.

机构信息

ZIEL - Institute for Food & Health, Technical University of Munich, 85354, Freising, Germany.

Chair of Nutrition and Immunology, School of Life Sciences, Technical University of Munich, Gregor-Mendel-Str. 2, 85354, Freising, Germany.

出版信息

Cell Mol Immunol. 2024 Aug;21(8):842-855. doi: 10.1038/s41423-024-01189-z. Epub 2024 Jun 25.

Abstract

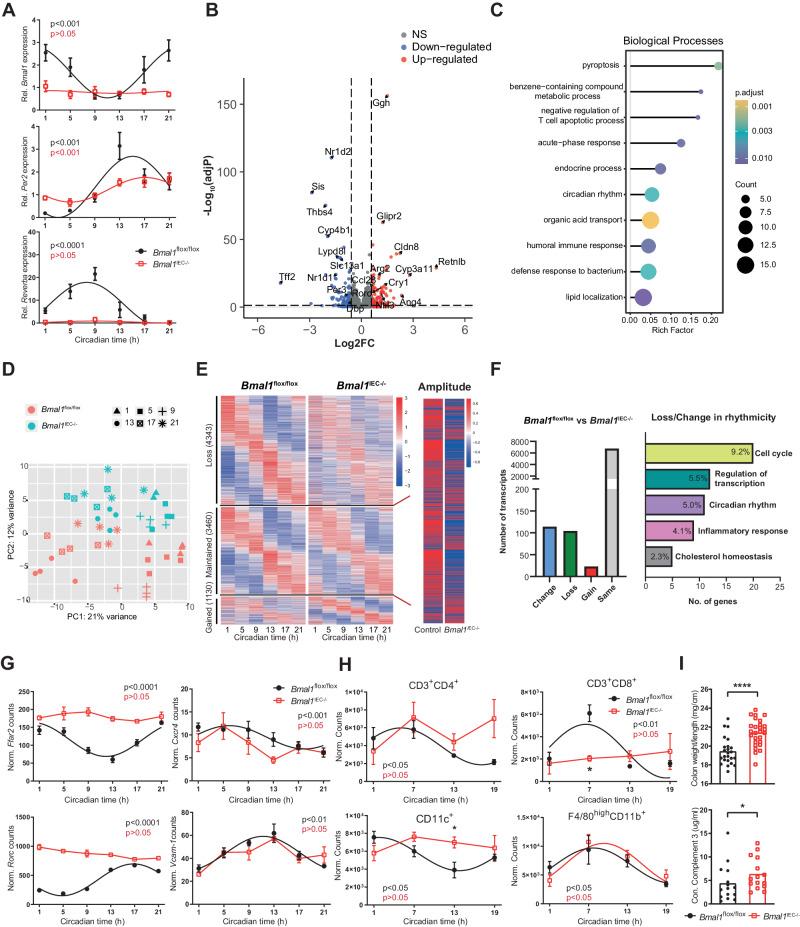
The expression of clock genes has been observed to be impaired in biopsies from patients with inflammatory bowel disease (IBD). Disruption of circadian rhythms, which occurs in shift workers, has been linked to an increased risk of gastrointestinal diseases, including IBD. The peripheral circadian clock in intestinal epithelial cells (IECs) was previously shown to balance gastrointestinal homeostasis by regulating the microbiome. Here, we demonstrated that the intestinal clock is disrupted in an IBD-relevant mouse model (IL-10). A lack of the intestinal clock gene (Bmal1) in intestinal epithelial cells (IECs) in a chemically and a novel genetically induced colitis model (DSS, Bmal1xIL-10) promoted colitis and dramatically reduced survival rates. Germ-free Bmal1 mice colonized with disease-associated microbiota from IL-10 mice exhibited increased inflammatory responses, highlighting the importance of the local intestinal clock for microbiota-induced IBD development. Targeting the intestinal clock directly by timed restricted feeding (RF) in IL-10 mice restored intestinal clock functions, including immune cell recruitment and microbial rhythmicity; improved inflammatory responses; dramatically enhanced survival rates and rescued the histopathological phenotype. In contrast, RF failed to improve IBD symptoms in Bmal1xIL-10 mice, demonstrating the significance of the intestinal clock in determining the beneficial effect of RF. Overall, we provide evidence that intestinal clock dysfunction triggers host immune imbalance and promotes the development and progression of IBD-like colitis. Enhancing intestinal clock function by RF modulates the pathogenesis of IBD and thus could become a novel strategy to ameliorate symptoms in IBD patients.

摘要

时钟基因的表达已被观察到在炎症性肠病(IBD)患者的活检组织中受损。在轮班工人中发生的昼夜节律紊乱与胃肠道疾病(包括 IBD)的风险增加有关。先前已经表明,肠道上皮细胞(IEC)中的外周昼夜节律钟通过调节微生物组来平衡胃肠道稳态。在这里,我们证明了在与 IBD 相关的小鼠模型(IL-10)中肠道时钟被打乱。在化学和新型基因诱导的结肠炎模型(DSS、Bmal1xIL-10)中,IEC 中缺乏肠道时钟基因(Bmal1)会促进结肠炎并显著降低存活率。用来自 IL-10 小鼠的疾病相关微生物群定植无菌 Bmal1 小鼠会引起炎症反应增加,突出了局部肠道时钟对微生物诱导的 IBD 发展的重要性。在 IL-10 小鼠中通过限时限制喂养(RF)直接靶向肠道时钟恢复了肠道时钟功能,包括免疫细胞募集和微生物节律性;改善炎症反应;显著提高存活率并挽救组织病理学表型。相比之下,RF 未能改善 Bmal1xIL-10 小鼠的 IBD 症状,表明肠道时钟在确定 RF 的有益效果方面的重要性。总体而言,我们提供的证据表明,肠道时钟功能障碍引发宿主免疫失衡并促进 IBD 样结肠炎的发展和进展。通过 RF 增强肠道时钟功能可调节 IBD 的发病机制,从而成为改善 IBD 患者症状的新策略。

https://cdn.ncbi.nlm.nih.gov/pmc/blobs/535c/11291886/05e7881ed91e/41423_2024_1189_Fig1_HTML.jpg

文献AI研究员

20分钟写一篇综述,助力文献阅读效率提升50倍。

立即体验

用中文搜PubMed

大模型驱动的PubMed中文搜索引擎

马上搜索

文档翻译

学术文献翻译模型,支持多种主流文档格式。

立即体验