Suppr超能文献

前列腺癌的蛋白质组学分析揭示了抗雄激素治疗下的分子特征。

Proteomic profiling of prostate cancer reveals molecular signatures under antiandrogen treatment.

作者信息

Huang Yurun, Yang Guanglin, Yao Xinpeng, Fang Yue, Lin Qiliang, Zhou Menghan, Yang Yiping, Meng Qinggui, Zhang Qingyun, Wang Shan

机构信息

Department of Research, Guangxi Medical University Cancer Hospital, Nanning, Guangxi, China.

Department of Urology, Guangxi Medical University Cancer Hospital, Nanning, Guangxi, China.

出版信息

Clin Proteomics. 2024 Jun 26;21(1):44. doi: 10.1186/s12014-024-09490-9.

Abstract

BACKGROUND

Tumorigenesis and progression of prostate cancer (PCa) are indispensably dependent on androgen receptor (AR). Antiandrogen treatment is the principal preference for patients with advanced PCa. However, the molecular characteristics of PCa with antiandrogen intervention have not yet been fully uncovered.

METHODS

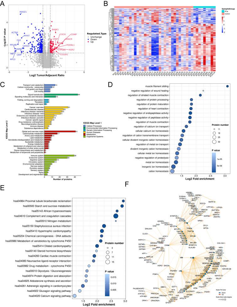
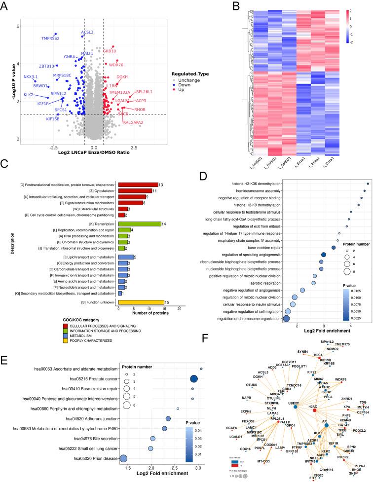
We first performed proteome analysis with 32 PCa tumor samples and 10 adjacent tissues using data-independent acquisition (DIA)- parallel accumulation serial fragmentation (PASEF) proteomics. Then label-free quantification (LFQ) mass spectrometry was employed to analyze protein profiles in LNCaP and PC3 cells.

RESULTS

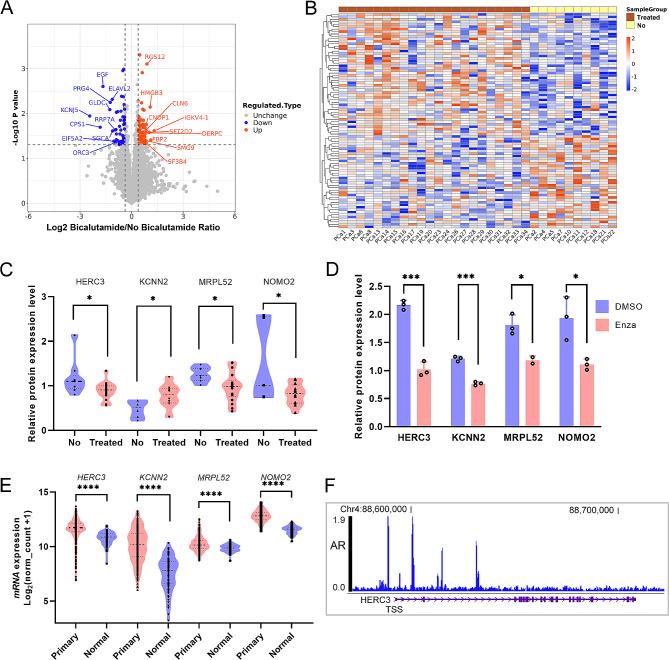
M-type creatine kinase CKM and cartilage oligomeric matrix protein COMP were demonstrated to have the potential to be diagnostic biomarkers for PCa at both mRNA and protein levels. Several E3 ubiquitin ligases and deubiquitinating enzymes (DUBs) were significantly altered in PCa and PCa cells under enzalutamide treatment, and these proteins might reprogram proteostasis at protein levels in PCa. Finally, we discovered 127 significantly varied proteins in PCa samples with antiandrogen therapy and further uncovered 4 proteins in LNCaP cells upon enzalutamide treatment.

CONCLUSIONS

Our research reveals new potential diagnostic biomarkers for prostate cancer and might help resensitize resistance to antiandrogen therapy.

摘要

背景

前列腺癌(PCa)的肿瘤发生和进展不可避免地依赖于雄激素受体(AR)。抗雄激素治疗是晚期PCa患者的主要治疗选择。然而,抗雄激素干预下PCa的分子特征尚未完全揭示。

方法

我们首先使用数据非依赖采集(DIA)-平行累积连续碎裂(PASEF)蛋白质组学对32个PCa肿瘤样本和10个相邻组织进行蛋白质组分析。然后采用无标记定量(LFQ)质谱分析LNCaP和PC3细胞中的蛋白质谱。

结果

M型肌酸激酶CKM和软骨寡聚基质蛋白COMP在mRNA和蛋白质水平均显示有潜力成为PCa的诊断生物标志物。在恩杂鲁胺治疗下,PCa和PCa细胞中的几种E3泛素连接酶和去泛素化酶(DUBs)发生了显著变化,这些蛋白质可能在PCa的蛋白质水平上重新编程蛋白质稳态。最后,我们在接受抗雄激素治疗的PCa样本中发现了127种显著变化的蛋白质,并在恩杂鲁胺治疗后的LNCaP细胞中进一步发现了4种蛋白质。

结论

我们的研究揭示了前列腺癌新的潜在诊断生物标志物,并可能有助于恢复对抗雄激素治疗的敏感性。

https://cdn.ncbi.nlm.nih.gov/pmc/blobs/70ba/11202386/0bcd17e8d79f/12014_2024_9490_Fig1_HTML.jpg

文献AI研究员

20分钟写一篇综述,助力文献阅读效率提升50倍。

立即体验

用中文搜PubMed

大模型驱动的PubMed中文搜索引擎

马上搜索

文档翻译

学术文献翻译模型,支持多种主流文档格式。

立即体验