Suppr超能文献

汞急性暴露对家蚕生理参数和转录组表达的影响()。

Effect of acute exposure of Hg on physiological parameters and transcriptome expression in silkworms ().

作者信息

Wen Huanhuan, Wang Yanan, Ji Yongqiang, Chen Jing, Xiao Yao, Lu Qixiang, Jiang Caiying, Sheng Qing, Nie Zuoming, You Zhengying

机构信息

College of Life Sciences and Medicine, Zhejiang Sci-Tech University, Hangzhou, China.

Zhejiang Provincial Key Laboratory of Silkworm Bioreactor and Biomedicine, Zhejiang Sci-Tech University, Hangzhou, China.

出版信息

Front Vet Sci. 2024 Jun 11;11:1405541. doi: 10.3389/fvets.2024.1405541. eCollection 2024.

Abstract

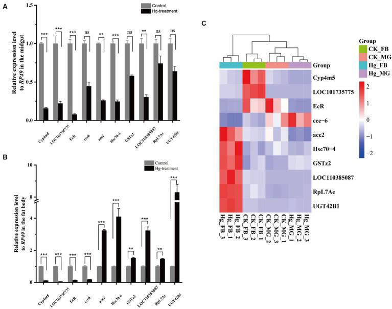
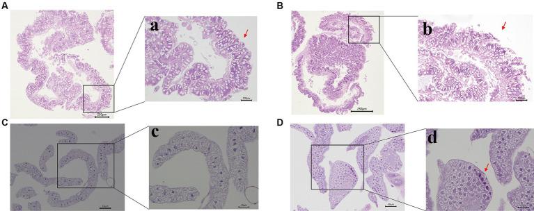
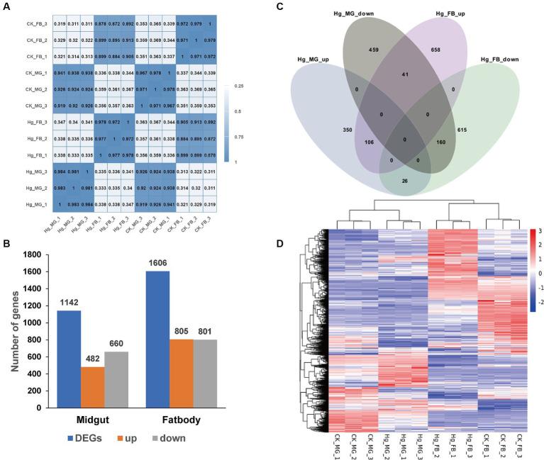
Mercury (Hg) contamination poses a global threat to the environment, given its elevated ecotoxicity. Herein, we employed the lepidopteran model insect, silkworm (), to systematically investigate the toxic effects of Hg-stress across its growth and development, histomorphology, antioxidant enzyme activities, and transcriptome responses. High doses of Hg exposure induced evident poisoning symptoms, markedly impeding the growth of silkworm larvae and escalating mortality in a dose-dependent manner. Under Hg exposure, the histomorphology of both the midgut and fat body exhibited impairments. Carboxylesterase (CarE) activity was increased in both midgut and fat body tissues responding to Hg treatment. Conversely, glutathione S-transferase (GST) levels increased in the fat body but decreased in the midgut. The transcriptomic analysis revealed that the response induced by Hg stress involved multiple metabolism processes. Significantly differently expressed genes (DEGs) exhibited strong associations with oxidative phosphorylation, nutrient metabolisms, insect hormone biosynthesis, lysosome, ribosome biogenesis in eukaryotes, and ribosome pathways in the midgut or the fat body. The findings implied that exposure to Hg might induce the oxidative stress response, attempting to compensate for impaired metabolism. Concurrently, disruptions in nutrient metabolism and insect hormone activity might hinder growth and development, leading to immune dysfunction in silkworms. These insights significantly advance our theoretical understanding of the potential mechanisms underlying Hg toxicity in invertebrate organisms.

摘要

汞(Hg)污染因其高生态毒性而对全球环境构成威胁。在此,我们利用鳞翅目模式昆虫家蚕,系统地研究了汞胁迫对其生长发育、组织形态学、抗氧化酶活性和转录组反应的毒性作用。高剂量汞暴露会引发明显的中毒症状,显著阻碍家蚕幼虫的生长,并以剂量依赖的方式提高死亡率。在汞暴露下,中肠和脂肪体的组织形态学均出现损伤。羧酸酯酶(CarE)活性在中肠和脂肪体组织中均因汞处理而增加。相反,谷胱甘肽S-转移酶(GST)水平在脂肪体中升高,而在中肠中降低。转录组分析表明,汞胁迫诱导的反应涉及多个代谢过程。显著差异表达基因(DEGs)与氧化磷酸化、营养物质代谢、昆虫激素生物合成、溶酶体、真核生物核糖体生物合成以及中肠或脂肪体中的核糖体途径密切相关。研究结果表明,汞暴露可能会诱导氧化应激反应,试图补偿受损的代谢。同时,营养物质代谢和昆虫激素活性的紊乱可能会阻碍生长发育,导致家蚕免疫功能失调。这些见解显著推进了我们对无脊椎动物中汞毒性潜在机制的理论理解。

https://cdn.ncbi.nlm.nih.gov/pmc/blobs/8e0f/11196819/9b0c0c38d33f/fvets-11-1405541-g001.jpg

文献AI研究员

20分钟写一篇综述,助力文献阅读效率提升50倍。

立即体验

用中文搜PubMed

大模型驱动的PubMed中文搜索引擎

马上搜索

文档翻译

学术文献翻译模型,支持多种主流文档格式。

立即体验