Suppr超能文献

下丘脑 AgRP 神经元调节哺乳期的过度摄食。

Hypothalamic AgRP neurons regulate the hyperphagia of lactation.

机构信息

University of Illinois Urbana-Champaign, Department of Molecular and Integrative Physiology, USA; University of Illinois Urbana-Champaign Neuroscience Program, USA.

University of Illinois Urbana-Champaign, Department of Molecular and Integrative Physiology, USA.

出版信息

Mol Metab. 2024 Aug;86:101975. doi: 10.1016/j.molmet.2024.101975. Epub 2024 Jun 24.

Abstract

OBJECTIVE

The lactational period is associated with profound hyperphagia to accommodate the energy demands of nursing. These changes are important for the long-term metabolic health of the mother and children as altered feeding during lactation increases the risk of mothers and offspring developing metabolic disorders later in life. However, the specific behavioral mechanisms and neural circuitry mediating the hyperphagia of lactation are incompletely understood.

METHODS

Here, we utilized home cage feeding devices to characterize the dynamics of feeding behavior in lactating mice. A combination of pharmacological and behavioral assays were utilized to determine how lactation alters meal structure, circadian aspects of feeding, hedonic feeding, and sensitivity to hunger and satiety signals in lactating mice. Finally, we utilized chemogenetic, immunohistochemical, and in vivo imaging approaches to characterize the role of hypothalamic agouti-related peptide (AgRP) neurons in lactational-hyperphagia.

RESULTS

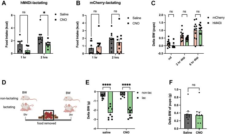
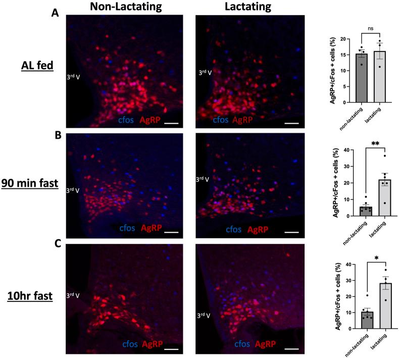
The lactational period is associated with increased meal size, altered circadian patterns of feeding, reduced sensitivity to gut-brain satiety signals, and enhanced sensitivity to negative energy balance. Hypothalamic AgRP neurons display increased sensitivity to negative energy balance and altered in vivo activity during the lactational state. Further, using in vivo imaging approaches we demonstrate that AgRP neurons are directly activated by lactation. Chemogenetic inhibition of AgRP neurons acutely reduces feeding in lactating mice, demonstrating an important role for these neurons in lactational-hyperphagia.

CONCLUSIONS

Together, these results show that lactation collectively alters multiple components of feeding behavior and position AgRP neurons as an important cellular substrate mediating the hyperphagia of lactation.

摘要

目的

哺乳期与深度多食症有关,以满足哺乳的能量需求。这些变化对母婴的长期代谢健康很重要,因为哺乳期改变喂养方式会增加母亲和后代日后发生代谢紊乱的风险。然而,介导哺乳期多食症的具体行为机制和神经回路仍不完全清楚。

方法

在这里,我们利用家庭笼喂养设备来描述哺乳期小鼠进食行为的动态。结合药理学和行为学检测,确定哺乳期如何改变摄食结构、摄食的昼夜节律、享乐性摄食以及哺乳期小鼠对饥饿和饱腹感信号的敏感性。最后,我们利用化学遗传、免疫组织化学和体内成像方法来描述下丘脑刺鼠相关肽(AgRP)神经元在哺乳期多食症中的作用。

结果

哺乳期与摄食量增加、摄食昼夜节律模式改变、对肠道-大脑饱腹感信号的敏感性降低以及对负能平衡的敏感性增强有关。下丘脑 AgRP 神经元对负能平衡的敏感性增加,并且在哺乳期的体内活性改变。此外,我们通过体内成像方法证明,AgRP 神经元直接被哺乳期激活。AgRP 神经元的化学遗传抑制可急性减少哺乳期小鼠的摄食,表明这些神经元在哺乳期多食症中具有重要作用。

结论

综上所述,这些结果表明,哺乳期共同改变了多种进食行为成分,并将 AgRP 神经元作为介导哺乳期多食症的重要细胞底物。

https://cdn.ncbi.nlm.nih.gov/pmc/blobs/0ec9/11268337/6e295abdcb18/gr1.jpg

文献AI研究员

20分钟写一篇综述,助力文献阅读效率提升50倍。

立即体验

用中文搜PubMed

大模型驱动的PubMed中文搜索引擎

马上搜索

文档翻译

学术文献翻译模型,支持多种主流文档格式。

立即体验