Suppr超能文献

成骨细胞 HIF-1α 通路的激活部分通过 RegIIIγ 缓解 STZ 诱导的 1 型糖尿病的症状。

Activation of the osteoblastic HIF-1α pathway partially alleviates the symptoms of STZ-induced type 1 diabetes mellitus via RegIIIγ.

机构信息

Department of Orthopedics, Shanghai Key Laboratory for Prevention and Treatment of Bone and Joint Diseases, Shanghai Institute of Traumatology and Orthopedics, Ruijin Hospital, Shanghai Jiao Tong University School of Medicine, 197 Ruijin 2nd Road, Shanghai, 200025, China.

Kunshan Hospital of Traditional Chinese Medicine, Affiliated Hospital of Yangzhou University, 388 Zuchongzhi Road, Kunshan, 215300, Jiangsu, China.

出版信息

Exp Mol Med. 2024 Jul;56(7):1574-1590. doi: 10.1038/s12276-024-01257-4. Epub 2024 Jul 1.

Abstract

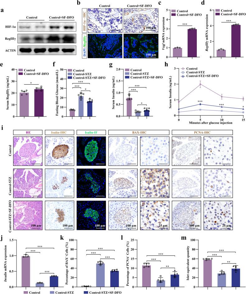
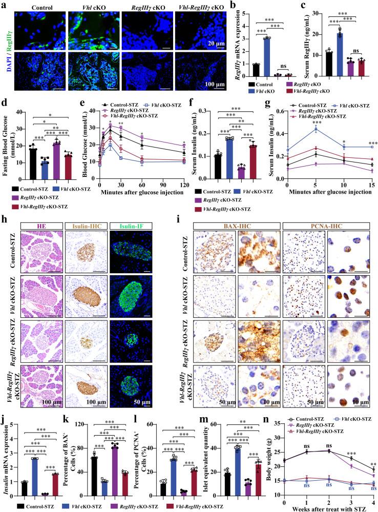
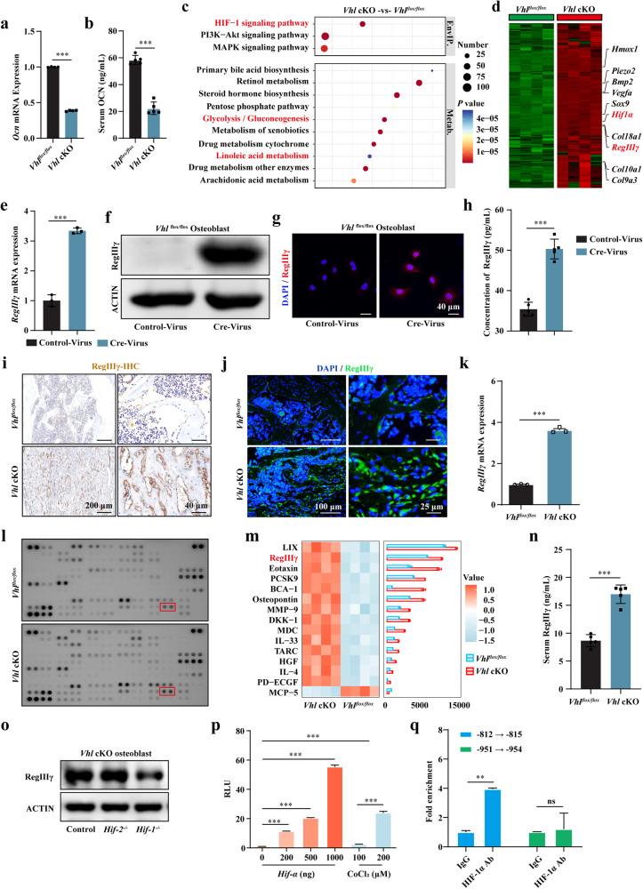
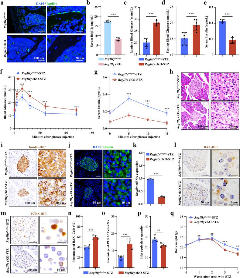
The hypoxia-inducible factor-1α (HIF-1α) pathway coordinates skeletal bone homeostasis and endocrine functions. Activation of the HIF-1α pathway increases glucose uptake by osteoblasts, which reduces blood glucose levels. However, it is unclear whether activating the HIF-1α pathway in osteoblasts can help normalize glucose metabolism under diabetic conditions through its endocrine function. In addition to increasing bone mass and reducing blood glucose levels, activating the HIF-1α pathway by specifically knocking out Von Hippel‒Lindau (Vhl) in osteoblasts partially alleviated the symptoms of streptozotocin (STZ)-induced type 1 diabetes mellitus (T1DM), including increased glucose clearance in the diabetic state, protection of pancreatic β cell from STZ-induced apoptosis, promotion of pancreatic β cell proliferation, and stimulation of insulin secretion. Further screening of bone-derived factors revealed that islet regeneration-derived protein III gamma (RegIIIγ) is an osteoblast-derived hypoxia-sensing factor critical for protection against STZ-induced T1DM. In addition, we found that iminodiacetic acid deferoxamine (SF-DFO), a compound that mimics hypoxia and targets bone tissue, can alleviate symptoms of STZ-induced T1DM by activating the HIF-1α-RegIIIγ pathway in the skeleton. These data suggest that the osteoblastic HIF-1α-RegIIIγ pathway is a potential target for treating T1DM.

摘要

缺氧诱导因子-1α(HIF-1α)通路协调骨骼的骨稳态和内分泌功能。HIF-1α通路的激活增加成骨细胞的葡萄糖摄取,从而降低血糖水平。然而,目前尚不清楚在糖尿病条件下通过其内分泌功能激活成骨细胞中的 HIF-1α通路是否有助于使葡萄糖代谢正常化。除了增加骨量和降低血糖水平外,通过特异性敲除成骨细胞中的 Von Hippel‒Lindau(Vhl)来激活 HIF-1α通路部分缓解了链脲佐菌素(STZ)诱导的 1 型糖尿病(T1DM)的症状,包括在糖尿病状态下增加葡萄糖清除率、保护胰岛β细胞免受 STZ 诱导的凋亡、促进胰岛β细胞增殖和刺激胰岛素分泌。对骨源性因子的进一步筛选表明,胰岛再生衍生蛋白 III 伽马(RegIIIγ)是一种成骨细胞来源的缺氧感应因子,对 STZ 诱导的 T1DM 具有保护作用。此外,我们发现,iminodiacetic acid deferoxamine(SF-DFO),一种模拟缺氧并靶向骨组织的化合物,通过激活骨骼中的 HIF-1α-RegIIIγ 通路,可缓解 STZ 诱导的 T1DM 的症状。这些数据表明,成骨细胞 HIF-1α-RegIIIγ 通路是治疗 T1DM 的潜在靶点。

https://cdn.ncbi.nlm.nih.gov/pmc/blobs/7e35/11297314/dab0297dde17/12276_2024_1257_Fig1_HTML.jpg

文献AI研究员

20分钟写一篇综述,助力文献阅读效率提升50倍。

立即体验

用中文搜PubMed

大模型驱动的PubMed中文搜索引擎

马上搜索

文档翻译

学术文献翻译模型,支持多种主流文档格式。

立即体验