Suppr超能文献

环状ORC2通过调控miR-485-3p/TRIM2轴促进骨肉瘤细胞系的增殖并抑制其对顺铂的敏感性。

CircORC2 promoted proliferation and inhibited the sensitivity of osteosarcoma cell lines to cisplatin by regulating the miR-485-3p/TRIM2 axis.

作者信息

Chen Tianhua, Zhang Zuyang, Tian Chao, Feng Yuchao, He Xiaojie, Jiang Liangdong

机构信息

The Affiliated Changsha Central Hospital Department of Orthopaedics Hengyang Medical School University of South China Changsha Hunan Province China.

Laboratory of Pediatric Nephrology Institute of Pediatrics Central South University Changsha Hunan Province China.

出版信息

J Cell Commun Signal. 2024 Apr 25;18(2):e12029. doi: 10.1002/ccs3.12029. eCollection 2024 Jun.

Abstract

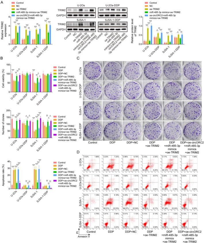
Resistance to chemotherapy leads to poor prognosis for osteosarcoma (OS) patients. However, due to the high metastasis of tumor and the decrease in sensitivity of tumor cells to cisplatin (DDP), the 5-year survival rate of OS patients is still unsatisfactory. This study explored a mechanism for improving the sensitivity of OS cells to DDP. A DDP-resistant OS cell model was established, and we have found that circORC2 and TRIM2 were upregulated in DDP-resistant OS cells, but miR-485-3p was downregulated. The cell viability and proliferation of the OS cells decreased gradually with the increase of DDP dose, but a gradual increase in apoptosis was noted. CircORC2 promoted OS cell proliferation and DDP resistance and upregulated TRIM2 expression by targeting miR-485-3p. Functionally, circORC2 downregulated miR-485-3p to promote OS cell proliferation and inhibit DDP sensitivity. Additionally, it promoted cell proliferation and inhibited the sensitivity of DDP by regulating the miR-485-3p/TRIM2 axis. In conclusion, circORC2 promoted cell proliferation and inhibited the DDP sensitivity in OS cells via the miR-485-3p/TRIM2 axis. These findings indicated the role of circORC2 in regulating the sensitivity of OS cells to DDP.

摘要

对化疗的耐药性导致骨肉瘤(OS)患者预后不良。然而,由于肿瘤的高转移率以及肿瘤细胞对顺铂(DDP)敏感性的降低,OS患者的5年生存率仍不尽人意。本研究探索了一种提高OS细胞对DDP敏感性的机制。建立了DDP耐药的OS细胞模型,我们发现circORC2和TRIM2在DDP耐药的OS细胞中上调,但miR-485-3p下调。随着DDP剂量的增加,OS细胞的活力和增殖逐渐降低,但凋亡逐渐增加。CircORC2通过靶向miR-485-来促进OS细胞增殖和DDP耐药性,并上调TRIM2表达。在功能上,circORC2下调miR-485-3p以促进OS细胞增殖并抑制DDP敏感性。此外,它通过调节miR-485-3p/TRIM2轴促进细胞增殖并抑制DDP敏感性。总之,circORC2通过miR-485-3p/TRIM2轴促进OS细胞增殖并抑制其对DDP的敏感性。这些发现表明了circORC2在调节OS细胞对DDP敏感性中的作用。

https://cdn.ncbi.nlm.nih.gov/pmc/blobs/1663/11208123/83f5269c82c3/CCS3-18-e12029-g005.jpg

文献AI研究员

20分钟写一篇综述,助力文献阅读效率提升50倍。

立即体验

用中文搜PubMed

大模型驱动的PubMed中文搜索引擎

马上搜索

文档翻译

学术文献翻译模型,支持多种主流文档格式。

立即体验