Suppr超能文献

急性胰腺炎中与氧化应激和免疫细胞相关的生物标志物的鉴定

Identification of Biomarkers Associated with Oxidative Stress and Immune Cells in Acute Pancreatitis.

作者信息

Xu Yuan, Song Jie, Gao Jie, Zhang Hongjing

机构信息

Department of Gastroenterology, Dongying People's Hospital(Dongying Hospital of Shandong Provincial Hospital Group), Dongying, Shandong, People's Republic of China.

Community Health Service Center in Hekou District, Dongying, Shandong, People's Republic of China.

出版信息

J Inflamm Res. 2024 Jun 25;17:4077-4091. doi: 10.2147/JIR.S459044. eCollection 2024.

Abstract

PURPOSE

Oxidative stress promotes disease progression by stimulating the humoral and cellular immune responses. However, the molecular mechanisms underlying oxidative stress and immune responses in acute pancreatitis (AP) have not been extensively studied.

PATIENTS AND METHODS

We analyzed the GSE194331 dataset and oxidative stress-related genes (OSRGs). We identified differentially expressed immune cell-associated OSRGs (DE-ICA-OSRGs) by overlapping key module genes from weighted gene co-expression network analysis, OSRGs, and DEGs between AP and normal samples. Functional enrichment analysis was performed to investigate the functions of DE-ICA-OSRGs. We then filtered diagnostic genes using receiver operating characteristic curves and investigated their molecular mechanisms using single-gene set enrichment analysis (GSEA). We also explored the correlation between diagnostic genes and differential immune cells. Finally, we constructed a transcription factor-microRNA-messenger RNA (TF-miRNA-mRNA) network of biomarkers.

RESULTS

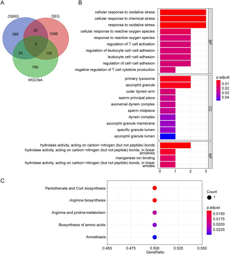
In this study, three DE-ICA-OSRGs (ARG1, NME8 and VNN1) were filtered by overlapping key module genes, OSRGs and DEGs. Functional enrichment results revealed that DE-ICA-OSRGs were involved in the cellular response to reactive oxygen species and arginine biosynthesis. Latterly, a total of two diagnostic genes (ARG1 and VNN1) were derived and their expression was higher in the AP group than in the normal group. The single-gene GSEA enrichment results revealed that diagnostic genes were mainly enriched in macroautophagy and Toll-like receptor signaling pathways. Correlation analysis revealed that CD8 T cells, resting memory T CD4 cells, and resting NK cells were negatively correlated with ARG1, and neutrophils were positively correlated with ARG1, which was consistent with that of VNN1. The TF-miRNA-mRNA regulatory network included 11 miRNAs, 2 mRNAs, 10 transcription factors (TFs), and 26 pairs of regulatory relationships, like NFKB1-has-miR-2909-VNN1.

CONCLUSION

In this study, two immune cell oxidative stress-related AP diagnostic genes (ARG1 and VNN1) were screened to offer a new reference for the diagnosis of patients with AP.

摘要

目的

氧化应激通过刺激体液免疫和细胞免疫反应促进疾病进展。然而,急性胰腺炎(AP)中氧化应激和免疫反应的分子机制尚未得到广泛研究。

患者与方法

我们分析了GSE194331数据集和氧化应激相关基因(OSRGs)。通过对加权基因共表达网络分析、OSRGs以及AP与正常样本之间的差异表达基因(DEGs)的关键模块基因进行重叠,我们鉴定出差异表达的免疫细胞相关OSRGs(DE-ICA-OSRGs)。进行功能富集分析以研究DE-ICA-OSRGs的功能。然后,我们使用受试者工作特征曲线筛选诊断基因,并使用单基因集富集分析(GSEA)研究其分子机制。我们还探讨了诊断基因与差异免疫细胞之间的相关性。最后,我们构建了生物标志物的转录因子-微小RNA-信使RNA(TF-miRNA-mRNA)网络。

结果

在本研究中,通过重叠关键模块基因、OSRGs和DEGs筛选出三个DE-ICA-OSRGs(ARG1、NME8和VNN1)。功能富集结果显示,DE-ICA-OSRGs参与细胞对活性氧的反应和精氨酸生物合成。最后,共获得两个诊断基因(ARG1和VNN1),其在AP组中的表达高于正常组。单基因GSEA富集结果显示,诊断基因主要富集于巨自噬和Toll样受体信号通路。相关性分析显示,CD8 T细胞、静息记忆T CD4细胞和静息NK细胞与ARG1呈负相关,中性粒细胞与ARG1呈正相关,VNN1情况与之相同。TF-miRNA-mRNA调控网络包括11个miRNA、2个mRNA、10个转录因子(TFs)和26对调控关系,如NFKB1-has-miR-2909-VNN1。

结论

本研究筛选出两个免疫细胞氧化应激相关的AP诊断基因(ARG1和VNN1),为AP患者的诊断提供了新的参考。

https://cdn.ncbi.nlm.nih.gov/pmc/blobs/e8d1/11214539/a55d8aa5f2d7/JIR-17-4077-g0001.jpg

文献AI研究员

20分钟写一篇综述,助力文献阅读效率提升50倍。

立即体验

用中文搜PubMed

大模型驱动的PubMed中文搜索引擎

马上搜索

文档翻译

学术文献翻译模型,支持多种主流文档格式。

立即体验