Suppr超能文献

PEX3 通过促进 ITGB3 的质膜定位促进小鼠心肌损伤后的再生修复。

PEX3 promotes regenerative repair after myocardial injury in mice through facilitating plasma membrane localization of ITGB3.

机构信息

Department of Cardiology, The First Affiliated Hospital of Nanjing Medical University, Nanjing, 210029, China.

Key Laboratory of Cardiovascular and Cerebrovascular Medicine, Key Laboratory of Targeted Intervention of Cardiovascular Disease, Collaborative Innovation Center for Cardiovascular Disease Translational Medicine, Nanjing Medical University, Nanjing, China.

出版信息

Commun Biol. 2024 Jul 1;7(1):795. doi: 10.1038/s42003-024-06483-0.

Abstract

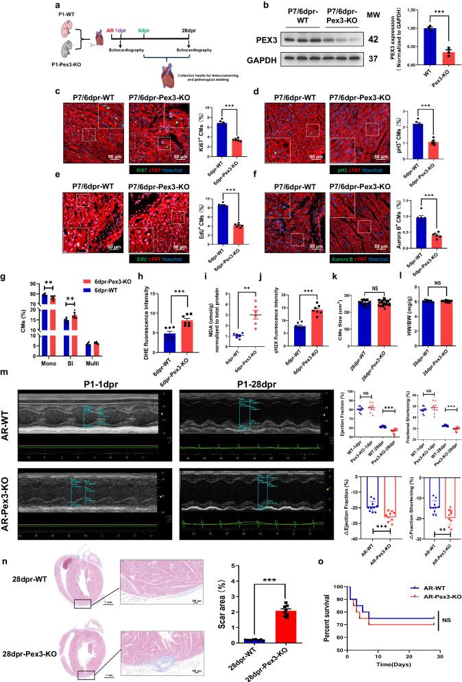
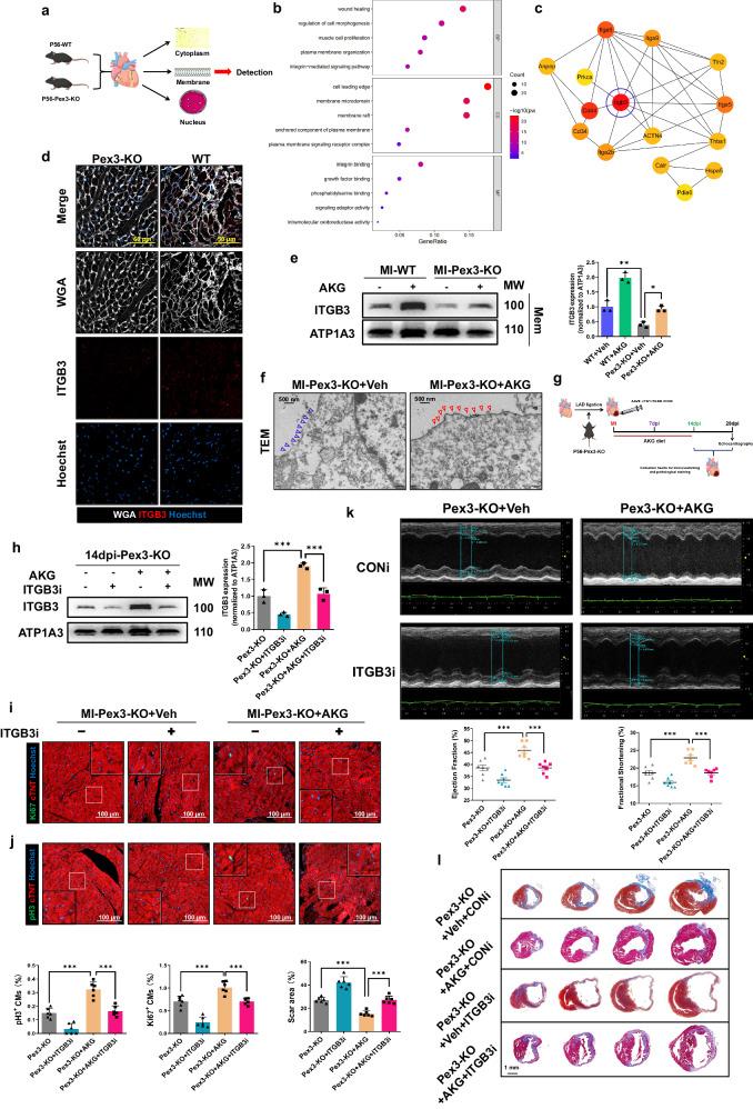
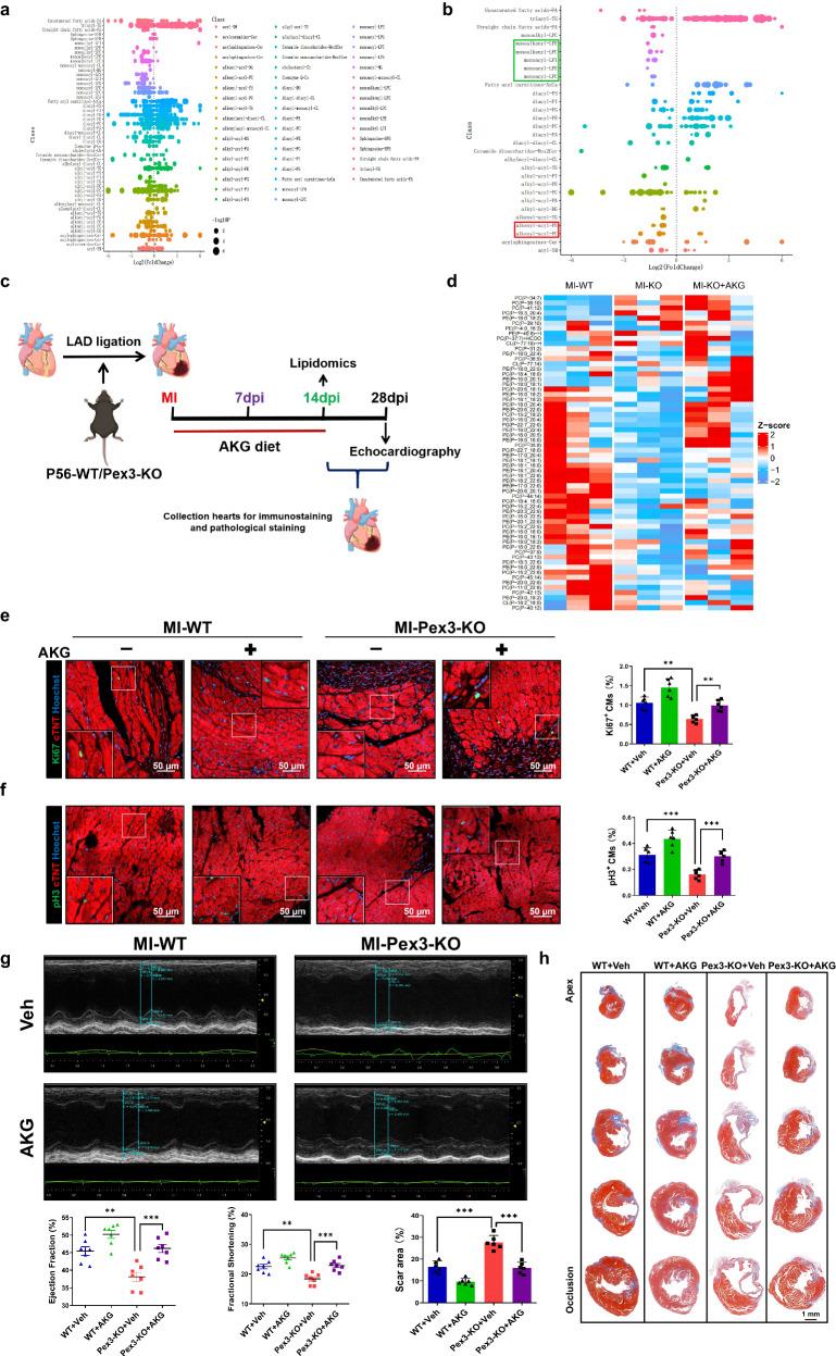
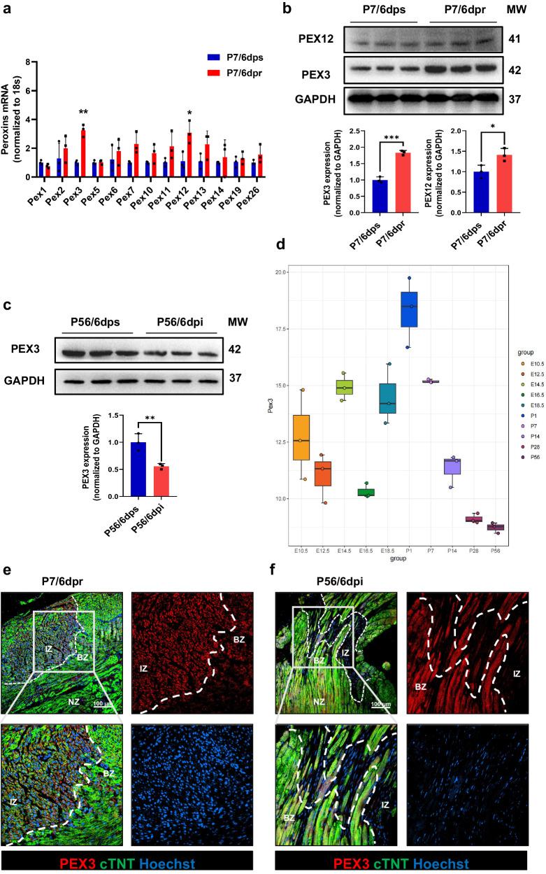
The peroxisome is a versatile organelle that performs diverse metabolic functions. PEX3, a critical regulator of the peroxisome, participates in various biological processes associated with the peroxisome. Whether PEX3 is involved in peroxisome-related redox homeostasis and myocardial regenerative repair remains elusive. We investigate that cardiomyocyte-specific PEX3 knockout (Pex3-KO) results in an imbalance of redox homeostasis and disrupts the endogenous proliferation/development at different times and spatial locations. Using Pex3-KO mice and myocardium-targeted intervention approaches, the effects of PEX3 on myocardial regenerative repair during both physiological and pathological stages are explored. Mechanistically, lipid metabolomics reveals that PEX3 promotes myocardial regenerative repair by affecting plasmalogen metabolism. Further, we find that PEX3-regulated plasmalogen activates the AKT/GSK3β signaling pathway via the plasma membrane localization of ITGB3. Our study indicates that PEX3 may represent a novel therapeutic target for myocardial regenerative repair following injury.

摘要

过氧化物酶体是一种多功能细胞器,具有多种代谢功能。PEX3 是过氧化物酶体的关键调节因子,参与与过氧化物酶体相关的各种生物学过程。PEX3 是否参与过氧化物酶体相关的氧化还原平衡和心肌再生修复仍然难以捉摸。我们研究了心肌细胞特异性 PEX3 敲除 (Pex3-KO) 导致氧化还原平衡失衡,并在不同时间和空间位置破坏内源性增殖/发育。使用 Pex3-KO 小鼠和心肌靶向干预方法,探讨了 PEX3 在生理和病理阶段对心肌再生修复的影响。从机制上讲,脂质代谢组学表明,PEX3 通过影响醚脂代谢促进心肌再生修复。此外,我们发现 PEX3 调节的醚脂通过 ITGB3 的质膜定位激活 AKT/GSK3β 信号通路。我们的研究表明,PEX3 可能成为损伤后心肌再生修复的新的治疗靶点。

https://cdn.ncbi.nlm.nih.gov/pmc/blobs/2ba0/11217276/817179190470/42003_2024_6483_Fig1_HTML.jpg

文献AI研究员

20分钟写一篇综述,助力文献阅读效率提升50倍。

立即体验

用中文搜PubMed

大模型驱动的PubMed中文搜索引擎

马上搜索

文档翻译

学术文献翻译模型,支持多种主流文档格式。

立即体验