Suppr超能文献

发现一种用于前列腺癌治疗的 p300 肽蛋白水解靶向嵌合体(PROTAC)药物。

Discovery of a peptide proteolysis-targeting chimera (PROTAC) drug of p300 for prostate cancer therapy.

机构信息

Department of Urology, The First Affiliated Hospital, Xi'an Jiaotong University, Xi'an, China.

Department of Urology, The First Affiliated Hospital, Xi'an Jiaotong University, Xi'an, China.

出版信息

EBioMedicine. 2024 Jul;105:105212. doi: 10.1016/j.ebiom.2024.105212. Epub 2024 Jul 1.

Abstract

BACKGROUND

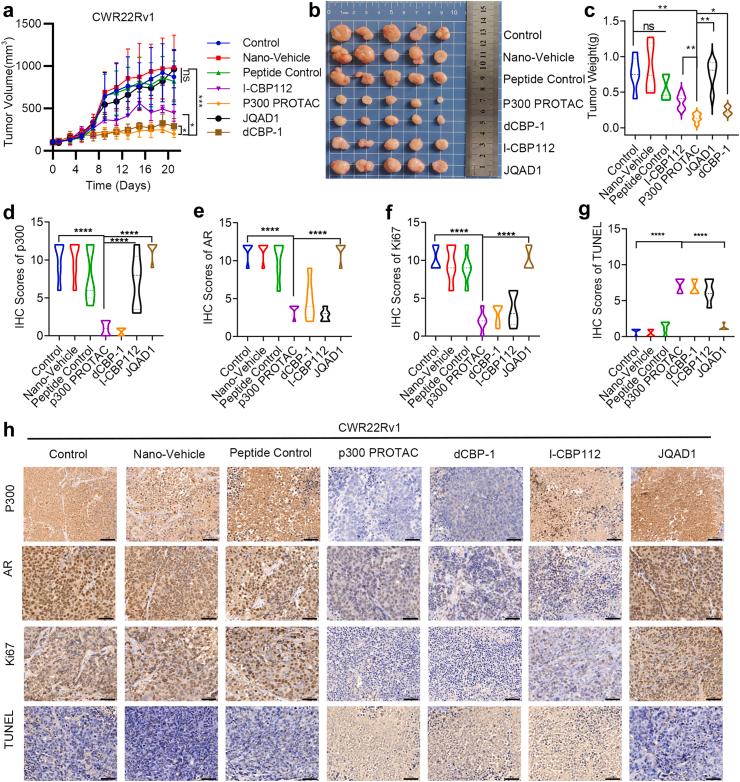
The E1A-associated protein p300 (p300) has emerged as a promising target for cancer therapy due to its crucial role in promoting oncogenic signaling pathways in various cancers, including prostate cancer. This need is particularly significant in prostate cancer. While androgen deprivation therapy (ADT) has demonstrated promising efficacy in prostate cancer, its long-term use can eventually lead to the development of castration-resistant prostate cancer (CRPC) and neuroendocrine prostate cancer (NEPC). Notably, p300 has been identified as an important co-activator of the androgen receptor (AR), highlighting its significance in prostate cancer progression. Moreover, recent studies have revealed the involvement of p300 in AR-independent oncogenes associated with NEPC. Therefore, the blockade of p300 may emerge as an effective therapeutic strategy to address the challenges posed by both CRPC and NEPC.

METHODS

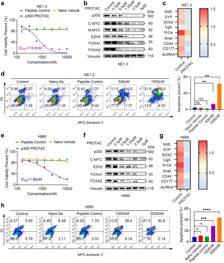
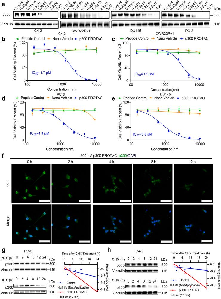
We employed AI-assisted design to develop a peptide-based PROTAC (proteolysis-targeting chimera) drug that targets p300, effectively degrading p300 in vitro and in vivo utilizing nano-selenium as a peptide drug delivery system.

FINDINGS

Our p300-targeting peptide PROTAC drug demonstrated effective p300 degradation and cancer cell-killing capabilities in both CRPC, AR-negative, and NEPC cells. This study demonstrated the efficacy of a p300-targeting drug in NEPC cells. In both AR-positive and AR-negative mouse models, the p300 PROTAC drug showed potent p300 degradation and tumor suppression.

INTERPRETATION

The design of peptide PROTAC drug targeting p300 is feasible and represents an efficient therapeutic strategy for CRPC, AR-negative prostate cancer, and NEPC.

FUNDING

The funding details can be found in the Acknowledgements section.

摘要

背景

E1A 相关蛋白 p300(p300)已成为癌症治疗的一个有前途的靶点,因为它在促进多种癌症(包括前列腺癌)中的致癌信号通路中发挥着关键作用。这种需求在前列腺癌中尤为明显。虽然雄激素剥夺疗法(ADT)在前列腺癌中显示出了有希望的疗效,但它的长期使用最终会导致去势抵抗性前列腺癌(CRPC)和神经内分泌前列腺癌(NEPC)的发展。值得注意的是,p300 已被确定为雄激素受体(AR)的一个重要共激活因子,突出了它在前列腺癌进展中的重要性。此外,最近的研究表明,p300 参与了与 NEPC 相关的 AR 非依赖性致癌基因。因此,阻断 p300 可能成为一种有效的治疗策略,以应对 CRPC 和 NEPC 带来的挑战。

方法

我们采用人工智能辅助设计开发了一种针对 p300 的基于肽的 PROTAC(蛋白水解靶向嵌合体)药物,该药物利用纳米硒作为肽药物递送系统,在体外和体内有效地降解 p300。

发现

我们的靶向 p300 的肽 PROTAC 药物在 CRPC、AR 阴性和 NEPC 细胞中均表现出有效的 p300 降解和癌细胞杀伤能力。这项研究证明了靶向 p300 的药物在 NEPC 细胞中的疗效。在 AR 阳性和 AR 阴性的小鼠模型中,p300 PROTAC 药物均表现出强烈的 p300 降解和肿瘤抑制作用。

解释

靶向 p300 的肽 PROTAC 药物的设计是可行的,代表了一种针对 CRPC、AR 阴性前列腺癌和 NEPC 的有效治疗策略。

基金

资金详情可在致谢部分找到。

https://cdn.ncbi.nlm.nih.gov/pmc/blobs/d816/11261775/6ccaa18755e5/gr1.jpg

文献AI研究员

20分钟写一篇综述,助力文献阅读效率提升50倍。

立即体验

用中文搜PubMed

大模型驱动的PubMed中文搜索引擎

马上搜索

文档翻译

学术文献翻译模型,支持多种主流文档格式。

立即体验