Suppr超能文献

脑膜淋巴支持细胞调控斑马鱼壁层淋巴内皮细胞的形成和维持。

Meningeal lymphatic supporting cells govern the formation and maintenance of zebrafish mural lymphatic endothelial cells.

机构信息

Institute of Developmental Biology and Regenerative Medicine, Southwest University, Beibei, Chongqing, 400715, China.

Shaanxi Key Laboratory of Qinling Ecological Intelligent Monitoring and Protection, School of Ecology and Environment, Northwestern Polytechnical University, Xi'an, Shaanxi, 710072, China.

出版信息

Nat Commun. 2024 Jul 2;15(1):5547. doi: 10.1038/s41467-024-49818-5.

Abstract

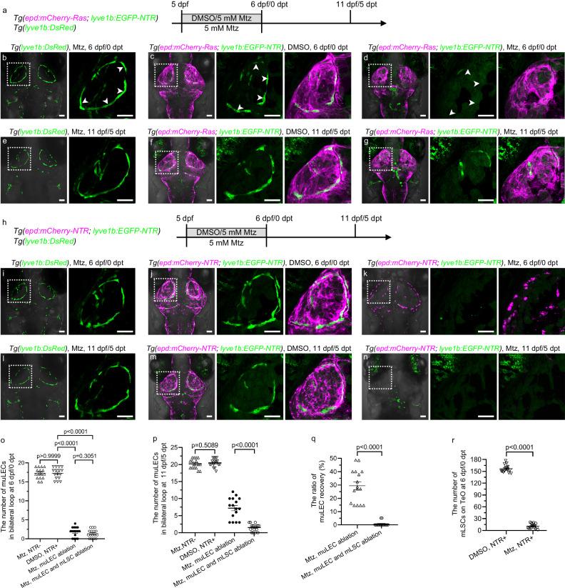
The meninges are critical for the brain functions, but the diversity of meningeal cell types and intercellular interactions have yet to be thoroughly examined. Here we identify a population of meningeal lymphatic supporting cells (mLSCs) in the zebrafish leptomeninges, which are specifically labeled by ependymin. Morphologically, mLSCs form membranous structures that enwrap the majority of leptomeningeal blood vessels and all the mural lymphatic endothelial cells (muLECs). Based on its unique cellular morphologies and transcriptional profile, mLSC is characterized as a unique cell type different from all the currently known meningeal cell types. Because of the formation of supportive structures and production of pro-lymphangiogenic factors, mLSCs not only promote muLEC development and maintain the dispersed distributions of muLECs in the leptomeninges, but also are required for muLEC regeneration after ablation. This study characterizes a newly identified cell type in leptomeninges, mLSC, which is required for muLEC development, maintenance, and regeneration.

摘要

脑膜对于大脑功能至关重要,但脑膜细胞类型的多样性和细胞间的相互作用尚未得到彻底研究。在这里,我们在斑马鱼软脑膜中鉴定出一种脑膜淋巴支持细胞 (mLSC),其由ependymin 特异性标记。形态上,mLSCs 形成膜状结构,包裹软脑膜血管的大部分和所有壁内淋巴内皮细胞 (muLEC)。基于其独特的细胞形态和转录特征,mLSC 被表征为一种独特的细胞类型,与目前已知的所有脑膜细胞类型都不同。由于支持结构的形成和促淋巴管生成因子的产生,mLSCs 不仅促进 muLEC 的发育并维持 muLEC 在软脑膜中的分散分布,而且在 muLEC 消融后也需要 muLEC 的再生。这项研究描述了软脑膜中一种新鉴定的细胞类型 mLSC,它是 muLEC 发育、维持和再生所必需的。

https://cdn.ncbi.nlm.nih.gov/pmc/blobs/facc/11220022/f5f5f5f3b978/41467_2024_49818_Fig1_HTML.jpg

文献AI研究员

20分钟写一篇综述,助力文献阅读效率提升50倍。

立即体验

用中文搜PubMed

大模型驱动的PubMed中文搜索引擎

马上搜索

文档翻译

学术文献翻译模型,支持多种主流文档格式。

立即体验