Suppr超能文献

烟酰胺的治疗应用:作为抑制脊髓损伤后纤维疤痕形成的潜在靶点。

Therapeutic application of nicotinamide: As a potential target for inhibiting fibrotic scar formation following spinal cord injury.

机构信息

Central Hospital Affiliated to Shandong First Medical University, Shandong First Medical University & Shandong Academy of Medical Sciences, Jinan, Shandong, China.

Jinan Central Hospital, Shandong University, Jinan, Shandong, China.

出版信息

CNS Neurosci Ther. 2024 Jul;30(7):e14826. doi: 10.1111/cns.14826.

Abstract

AIM

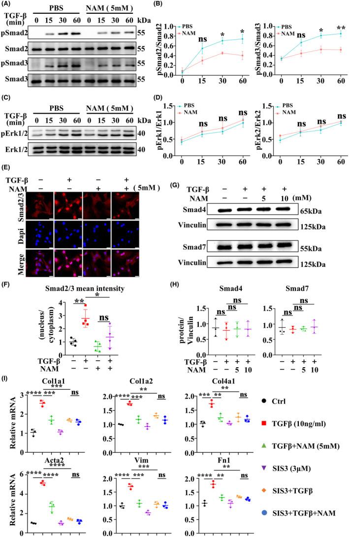
We aimed to confirm the inhibitory effect of nicotinamide on fibrotic scar formation following spinal cord injury in mice using functional metabolomics.

METHODS

We proposed a novel functional metabolomics strategy to establish correlations between gene expression changes and metabolic phenotypes using integrated multi-omics analysis. Through the integration of quantitative metabolites analysis and assessments of differential gene expression, we identified nicotinamide as a functional metabolite capable of inhibiting fibrotic scar formation and confirmed the effect in vivo using a mouse model of spinal cord injury. Furthermore, to mimic fibrosis models in vitro, primary mouse embryonic fibroblasts and spinal cord fibroblasts were stimulated by TGFβ, and the influence of nicotinamide on TGFβ-induced fibrosis-associated genes and its underlying mechanism were examined.

RESULTS

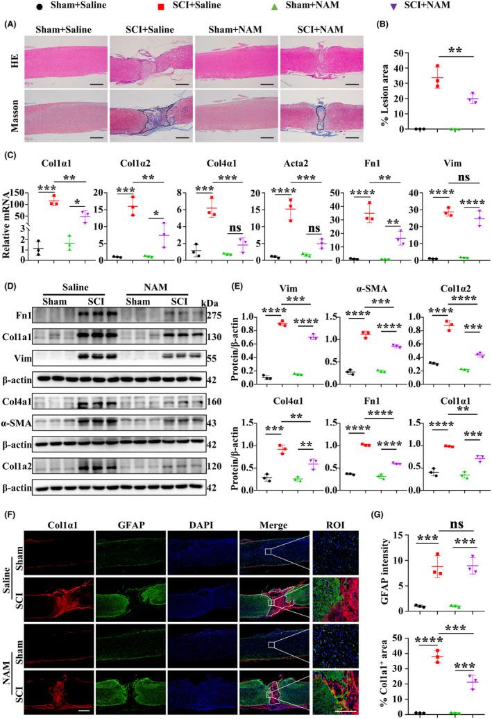
Administration of nicotinamide led to a reduction in fibrotic lesion area and promoted functional rehabilitation following spinal cord injury. Nicotinamide effectively downregulated the expression of fibrosis genes, including Col1α1, Vimentin, Col4α1, Col1α2, Fn1, and Acta2, by repressing the TGFβ/SMADs pathway.

CONCLUSION

Our functional metabolomics strategy identified nicotinamide as a metabolite with the potential to inhibit fibrotic scar formation following SCI by suppressing the TGFβ/SMADs signaling. This finding provides new therapeutic strategies and new ideas for clinical treatment.

摘要

目的

我们旨在使用功能代谢组学证实烟酰胺对小鼠脊髓损伤后纤维化瘢痕形成的抑制作用。

方法

我们提出了一种新的功能代谢组学策略,通过整合多组学分析来建立基因表达变化与代谢表型之间的相关性。通过定量代谢物分析和差异基因表达评估的整合,我们确定了烟酰胺作为一种能够抑制纤维化瘢痕形成的功能代谢物,并在脊髓损伤的小鼠模型中进行了体内验证。此外,为了模拟体外纤维化模型,我们用 TGFβ刺激原代小鼠胚胎成纤维细胞和脊髓成纤维细胞,并研究了烟酰胺对 TGFβ诱导的纤维化相关基因的影响及其潜在机制。

结果

烟酰胺的给药导致脊髓损伤后纤维化损伤面积减少,并促进了功能康复。烟酰胺通过抑制 TGFβ/SMADs 通路,有效地下调了纤维化基因的表达,包括 Col1α1、Vimentin、Col4α1、Col1α2、Fn1 和 Acta2。

结论

我们的功能代谢组学策略确定了烟酰胺作为一种通过抑制 TGFβ/SMADs 信号通路抑制 SCI 后纤维化瘢痕形成的代谢物。这一发现为临床治疗提供了新的治疗策略和新的思路。

https://cdn.ncbi.nlm.nih.gov/pmc/blobs/979b/11228357/8a05db3e32da/CNS-30-e14826-g001.jpg

文献AI研究员

20分钟写一篇综述,助力文献阅读效率提升50倍。

立即体验

用中文搜PubMed

大模型驱动的PubMed中文搜索引擎

马上搜索

文档翻译

学术文献翻译模型,支持多种主流文档格式。

立即体验