Suppr超能文献

球茎总生物碱提取物对香烟烟雾诱导的Beas-2B细胞损伤模型的保护作用及转录组学分析

Protective effect of the total alkaloid extract from Bulbus on cigarette smoke-induced Beas-2B cell injury model and transcriptomic analysis.

作者信息

Wang Xiaoyu, Liu Xiao, Aga Er-Bu, Tse Wai Ming, Tse Kathy Wai Gaun, Ye Bengui

机构信息

Key Laboratory of Drug-Targeting and Drug Delivery System of the Education Ministry, Sichuan Engineering Laboratory for Plant-Sourced Drug and Sichuan Research Center for Drug Precision Industrial Technology, West China School of Pharmacy, Sichuan University, Chengdu, Sichuan, China.

Medical College of Tibet University, Lasa, Tibet, China.

出版信息

Food Nutr Res. 2024 Jun 11;68. doi: 10.29219/fnr.v68.10689. eCollection 2024.

Abstract

BACKGROUND

Bulbus (BFP) is a traditional Chinese medicine that has long been used to treat lung diseases, but the active components and mechanism are still unclear.

OBJECTIVE

This study aimed to investigate the effect and mechanism of the total alkaloid extract from BFP (BFP-TA) on cigarette smoke extract (CSE)-induced Beas-2B cells injury.

DESIGN

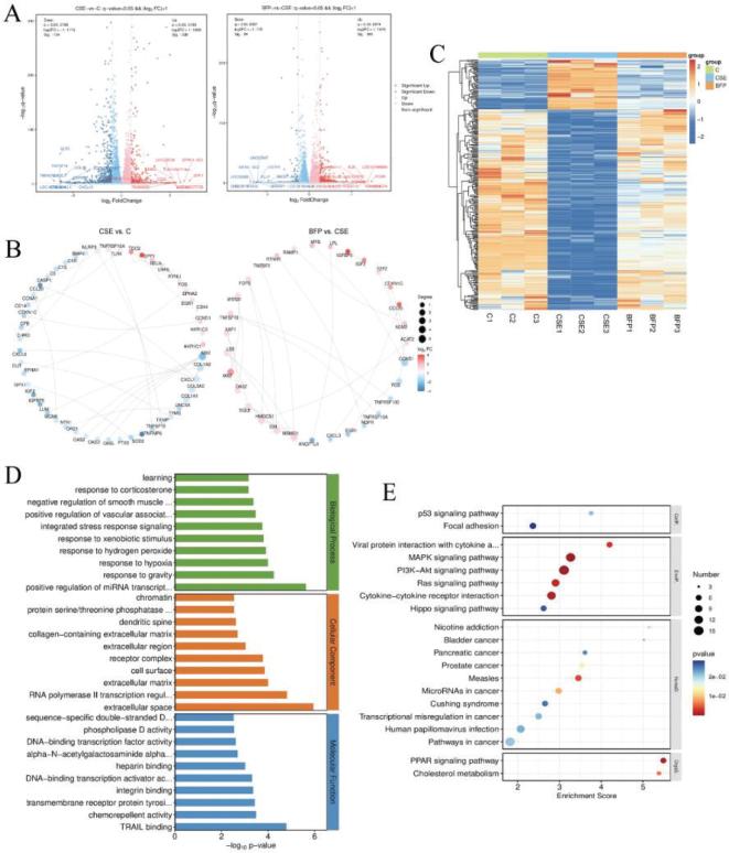
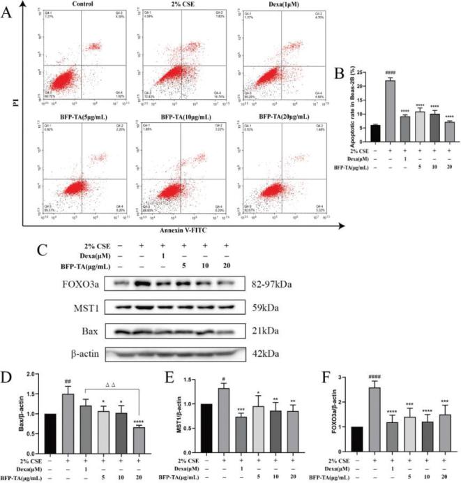
The Beas-2B cells injury model was induced by 2% CSE, then the effect of BFP-TA on the levels of total antioxidant capacity (T-AOC), superoxide dismutase (SOD) and malondialdehyde (MDA) was detected according to the instructions of the T-AOC assay kit, the SOD detection kit and the MDA detection kit, and the production of ROS was detected by fluorescence microscopy. The effect of BFP-TA on Beas-2B cells apoptosis was detected by flow cytometry, and the effect of BFP-TA on related protein expression was detected by western blot. Subsequently, the effect of BFP-TA on differentially expressed genes (DEGs) in CSE-induced Beas-2B cells was studied by transcriptomic sequencing, and the expression of DEGs was verified by quantitative real-time polymerase chain reaction (qPCR).

RESULTS

The results showed that BFP-TA could attenuate CSE-induced oxidative damage in Beas-2B cells by elevating T-AOC and SOD levels while inhibiting ROS and MDA levels, and the mechanism was potentially related to the SIRT1/Nrf2/Keap1 signaling pathway. Furthermore, BFP-TA could inhibit CSE-induced apoptosis by inhibiting the protein expression of Bax, MST1 and FOXO3a, and exert anti-inflammatory effect by inhibiting the activation of MAPK signaling pathway. Subsequently, transcriptome analysis and qPCR validation showed that BFP-TA could alleviate inflammation, oxidative stress, apoptosis and lipid metabolism disorders by regulating the expression of DEGs in PPAR and PI3K-Akt signaling pathways, thereby exerting a protective effect against CSE-induced Beas-2B cell injury.

CONCLUSION

This study is the first to demonstrate that BFP-TA could exert a protective effect on CSE-induced Beas-2B cell injury by exerting anti-inflammatory, antioxidant, anti-apoptotic and regulate lipid metabolism disorders.

摘要

背景

白前是一种长期用于治疗肺部疾病的中药,但其活性成分和作用机制仍不清楚。

目的

本研究旨在探讨白前总生物碱提取物(BFP-TA)对香烟烟雾提取物(CSE)诱导的Beas-2B细胞损伤的影响及其机制。

设计

用2% CSE诱导Beas-2B细胞损伤模型,然后根据总抗氧化能力(T-AOC)检测试剂盒、超氧化物歧化酶(SOD)检测试剂盒和丙二醛(MDA)检测试剂盒的说明书,检测BFP-TA对T-AOC、SOD和MDA水平的影响,并用荧光显微镜检测活性氧(ROS)的产生。采用流式细胞术检测BFP-TA对Beas-2B细胞凋亡的影响,采用蛋白质免疫印迹法检测BFP-TA对相关蛋白表达的影响。随后,通过转录组测序研究BFP-TA对CSE诱导的Beas-2B细胞中差异表达基因(DEG)的影响,并通过定量实时聚合酶链反应(qPCR)验证DEG的表达。

结果

结果表明,BFP-TA可通过提高T-AOC和SOD水平,同时抑制ROS和MDA水平,减轻CSE诱导的Beas-2B细胞氧化损伤,其机制可能与SIRT1/Nrf2/Keap1信号通路有关。此外,BFP-TA可通过抑制Bax、MST1和FOXO3a的蛋白表达抑制CSE诱导的细胞凋亡,并通过抑制MAPK信号通路的激活发挥抗炎作用。随后的转录组分析和qPCR验证表明,BFP-TA可通过调节PPAR和PI3K-Akt信号通路中DEG的表达,减轻炎症、氧化应激、细胞凋亡和脂质代谢紊乱,从而对CSE诱导的Beas-2B细胞损伤发挥保护作用。

结论

本研究首次证明BFP-TA可通过发挥抗炎、抗氧化、抗凋亡及调节脂质代谢紊乱作用,对CSE诱导的Beas-2B细胞损伤发挥保护作用。

https://cdn.ncbi.nlm.nih.gov/pmc/blobs/3cf5/11227262/ce08264517ef/FNR-68-10689-g001.jpg

文献AI研究员

20分钟写一篇综述,助力文献阅读效率提升50倍。

立即体验

用中文搜PubMed

大模型驱动的PubMed中文搜索引擎

马上搜索

文档翻译

学术文献翻译模型,支持多种主流文档格式。

立即体验