Suppr超能文献

基底前脑小胶质细胞衰老引起的慢性炎症:对阿尔茨海默病脑血流动力学中胆碱能缺陷的影响。

Chronic inflammation with microglia senescence at basal forebrain: impact on cholinergic deficit in Alzheimer's brain haemodynamics.

作者信息

Liu Dong, Hsueh Shih Chang, Tweedie David, Price Nate, Glotfelty Elliot, Lecca Daniela, Telljohann Richard, deCabo Rafael, Hoffer Barry J, Greig Nigel H

机构信息

Drug Design & Development Section, Translational Gerontology Branch, Intramural Research Program, National Institute on Aging, National Institutes of Health, Baltimore, MD 21224, USA.

Department of Pediatrics, Columbia University Irving Medical Center, Columbia University Vagelos Physicians & Surgeons College of Medicine, New York City, NY 10032, USA.

出版信息

Brain Commun. 2024 Jun 12;6(4):fcae204. doi: 10.1093/braincomms/fcae204. eCollection 2024.

Abstract

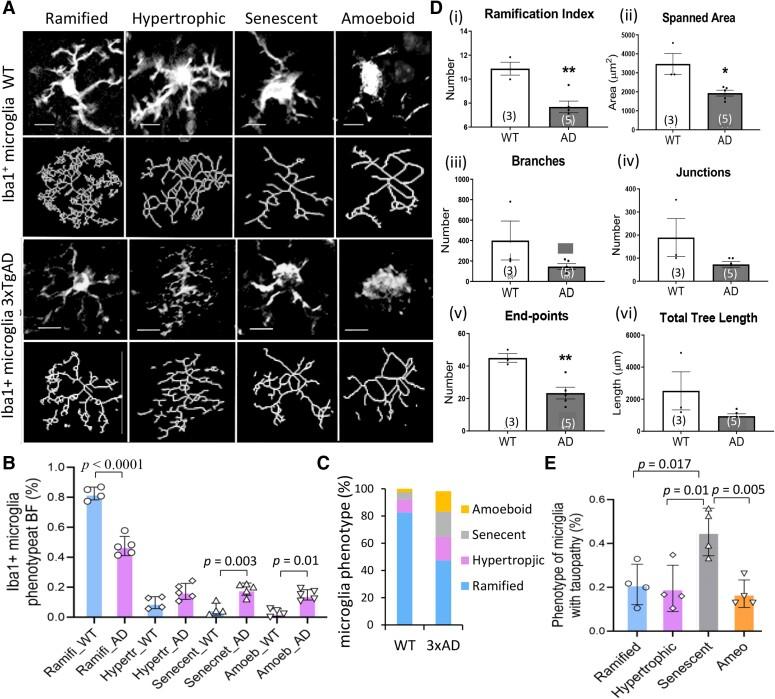
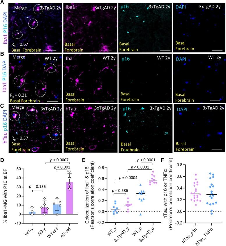
Cholinergic innervation in the brain is involved in modulating neurovascular function including cerebral blood flow haemodynamics in response to neuronal activity. Cholinergic deficit is associated with pathophysiology in Alzheimer's disease, albeit the aetiology remains to be clarified. In the current study, neocortex cerebral blood flow response to acetylcholine was evaluated by Laser-Doppler Flowmetry (LDF) in 3xTgAD Alzheimer's disease model) and wild-type mice of two age groups. The peak of cerebral blood flow to acetylcholine (i.v.) from baseline levels (% ΔrCBF) was higher in young 3xTgAD versus in wild-type mice (48.35; 95% CI:27.03-69.67 versus 22.70; CI:15.5-29.91, < 0.05); this was reversed in old 3xTgAD mice (21.44; CI:2.52-40.35 versus 23.25; CI:23.25-39). Choline acetyltransferase protein was reduced in neocortex, while cerebrovascular reactivity to acetylcholine was preserved in young 3×TgAD mice. This suggests endogenous acetylcholine deficit and possible cholinergic denervation from selected cholinergic nuclei within the basal forebrain. The early deposition of tauopathy moieties (mutant hTau and pTau181) and its coincidence in cholinergic cell clusters (occasionaly), were observed at the basal forebrain of 3xTgAD mice including substantia innominate, nucleus Basalis of Meynert and nucleus of horizontal limb diagonal band of Broca. A prominent feature was microglia interacting tauopathy and demonstrated a variety of morphology changes particularly when located in proximity to tauopathy. The microglia ramified phenotype was reduced as evaluated by the ramification index and Fractal analysis. Increased microglia senescence, identified as SASP (senescence-associated secretory phenotype), was colocalization with p16, a marker of irreversible cell-cycle arrest in old 3xTgAD versus wild-type mice ( = 0.001). The p16 was also observed in neuronal cells bearing tauopathy within the basal forebrain of 3xTgAD mice. TNF-ɑ, the pro-inflammatory cytokine elevated persistently in microglia (Pearson's correlation coefficient = 0.62) and the loss of cholinergic cells in vulnerable basal forebrain environment, was indicated by image analysis in 3xTgAD mice, which linked to the cholinergic deficits in neocortex rCBF haemodynamics. Our study revealed the early change of CBF haemodynamics to acetylcholine in 3xTgAD model. As a major effector of brain innate immune activation, microglia SASP with age-related disease progression is indicative of immune cell senescence, which contributes to chronic inflammation and cholinergic deficits at the basal forebrain. Targeting neuroinflammation and senescence may mitigate cholinergic pathophysiology in Alzheimer's disease.

摘要

大脑中的胆碱能神经支配参与调节神经血管功能,包括响应神经元活动的脑血流动力学。胆碱能缺陷与阿尔茨海默病的病理生理相关,尽管其病因仍有待阐明。在本研究中,通过激光多普勒血流仪(LDF)评估了两个年龄组的3xTgAD阿尔茨海默病模型小鼠和野生型小鼠新皮质对乙酰胆碱的脑血流反应。年轻的3xTgAD小鼠静脉注射乙酰胆碱后,脑血流从基线水平的峰值变化(%ΔrCBF)高于野生型小鼠(48.35;95%置信区间:27.03 - 69.67对22.70;置信区间:15.5 - 29.91,P<0.05);而老年3xTgAD小鼠的情况则相反(21.44;置信区间:2.52 - 40.35对23.25;置信区间:23.25 - 39)。新皮质中胆碱乙酰转移酶蛋白减少,而年轻的3×TgAD小鼠对乙酰胆碱的脑血管反应性得以保留。这表明存在内源性乙酰胆碱缺乏以及可能来自基底前脑特定胆碱能核团的胆碱能去神经支配。在3xTgAD小鼠的基底前脑,包括无名质、迈内特基底核和布罗卡斜角带水平支核,观察到tau病变部分(突变型hTau和pTau181)的早期沉积及其在胆碱能细胞簇中的偶发共存。一个突出特征是小胶质细胞与tau病变相互作用,并表现出多种形态变化,尤其是当位于tau病变附近时。通过分支指数和分形分析评估,小胶质细胞的分支表型减少。在老年3xTgAD小鼠与野生型小鼠中,被鉴定为衰老相关分泌表型(SASP)的小胶质细胞衰老增加,与p16共定位(P = 0.001),p16是不可逆细胞周期停滞的标志物。在3xTgAD小鼠基底前脑带有tau病变的神经元细胞中也观察到了p16。促炎细胞因子TNF-α在小胶质细胞中持续升高(皮尔逊相关系数 = 0.62),3xTgAD小鼠的图像分析表明,在易损的基底前脑环境中胆碱能细胞丢失,这与新皮质rCBF血流动力学中的胆碱能缺陷相关。我们的研究揭示了3xTgAD模型中脑血流动力学对乙酰胆碱的早期变化。作为脑固有免疫激活的主要效应器,与年龄相关疾病进展相关的小胶质细胞SASP表明免疫细胞衰老,这导致基底前脑的慢性炎症和胆碱能缺陷。针对神经炎症和衰老可能减轻阿尔茨海默病中的胆碱能病理生理。

https://cdn.ncbi.nlm.nih.gov/pmc/blobs/f238/11228546/9b3cbce74e78/fcae204_ga.jpg

文献AI研究员

20分钟写一篇综述,助力文献阅读效率提升50倍。

立即体验

用中文搜PubMed

大模型驱动的PubMed中文搜索引擎

马上搜索

文档翻译

学术文献翻译模型,支持多种主流文档格式。

立即体验