Suppr超能文献

小鼠血管化脂肪球:产热脂肪细胞的器官型模型。

Mouse vascularized adipose spheroids: an organotypic model for thermogenic adipocytes.

机构信息

Functional Genomics and Metabolism Research Unit, Institute of Biochemistry and Molecular Biology, Faculty of Science, University of Southern Denmark, Odense, Denmark.

Division of Cardiovascular Medicine, Department of Medicine Solna and Center for Molecular Medicine, Karolinska Institutet, Stockholm, Sweden.

出版信息

Front Endocrinol (Lausanne). 2024 Jun 25;15:1396965. doi: 10.3389/fendo.2024.1396965. eCollection 2024.

Abstract

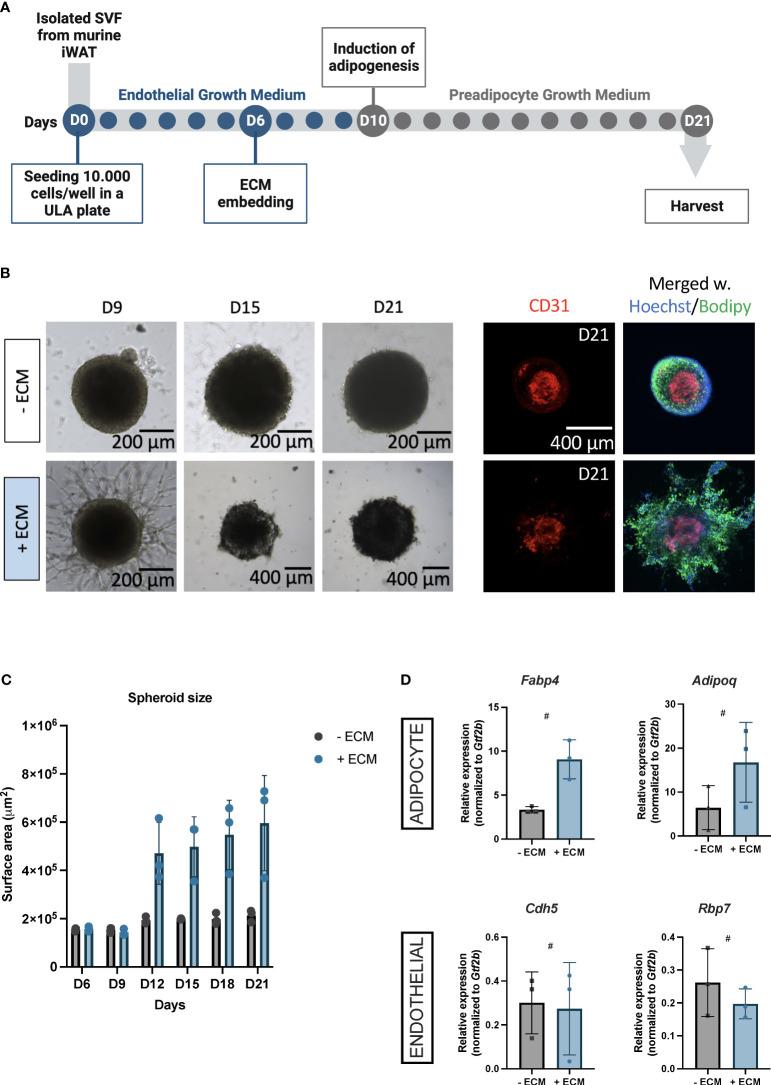
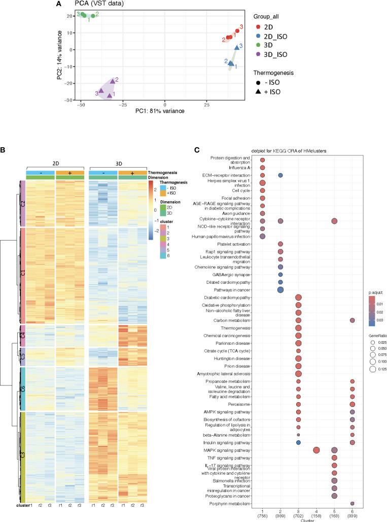
Adipose tissues, particularly beige and brown adipose tissue, play crucial roles in energy metabolism. Brown adipose tissues' thermogenic capacity and the appearance of beige cells within white adipose tissue have spurred interest in their metabolic impact and therapeutic potential. Brown and beige fat cells, activated by environmental factors like cold exposure or by pharmacology, share metabolic mechanisms that drive non-shivering thermogenesis. Understanding these two cell types requires advanced, yet broadly applicable models that reflect the complex microenvironment and vasculature of adipose tissues. Here we present mouse vascularized adipose spheroids of the stromal vascular microenvironment from inguinal white adipose tissue, a tissue with 'beiging' capacity in mice and humans. We show that adding a scaffold improves vascular sprouting, enhances spheroid growth, and upregulates adipogenic markers, thus reflecting increased adipocyte maturity. Transcriptional profiling via RNA sequencing revealed distinct metabolic pathways upregulated in our vascularized adipose spheroids, with increased expression of genes involved in glucose metabolism, lipid metabolism, and thermogenesis. Functional assessment demonstrated increased oxygen consumption in vascularized adipose spheroids compared to classical 2D cultures, which was enhanced by β-adrenergic receptor stimulation correlating with elevated β-adrenergic receptor expression. Moreover, stimulation with the naturally occurring adipokine, FGF21, induced mRNA expression in the vascularized adipose spheroids. In conclusion, vascularized inguinal white adipose tissue spheroids provide a physiologically relevant platform to study how the stromal vascular microenvironment shapes adipocyte responses and influence activated thermogenesis in beige adipocytes.

摘要

脂肪组织,尤其是米色和棕色脂肪组织,在能量代谢中起着至关重要的作用。棕色脂肪组织的产热能力和白色脂肪组织中米色细胞的出现激发了人们对其代谢影响和治疗潜力的兴趣。棕色和米色脂肪细胞被环境因素(如寒冷暴露或药理学)激活,它们具有共同的代谢机制来驱动非颤抖性产热。理解这两种细胞类型需要先进的、广泛适用的模型,这些模型反映了脂肪组织复杂的微环境和脉管系统。在这里,我们展示了源自腹股沟白色脂肪组织的基质血管微环境的小鼠血管化脂肪球体,这种组织在小鼠和人类中具有“米色化”能力。我们发现添加支架可以促进血管生成、增强球体生长并上调脂肪生成标志物,从而反映出脂肪细胞成熟度的提高。通过 RNA 测序进行的转录组分析显示,我们的血管化脂肪球体中上调了独特的代谢途径,涉及葡萄糖代谢、脂质代谢和产热的基因表达增加。功能评估表明,与经典的 2D 培养物相比,血管化脂肪球体的耗氧量增加,β-肾上腺素能受体刺激增强,这与β-肾上腺素能受体表达升高相关。此外,用天然存在的脂肪因子 FGF21 刺激可诱导血管化脂肪球体中的 mRNA 表达。总之,血管化腹股沟白色脂肪组织球体提供了一个生理相关的平台,可用于研究基质血管微环境如何塑造脂肪细胞反应并影响米色脂肪细胞的激活产热。

https://cdn.ncbi.nlm.nih.gov/pmc/blobs/3f66/11231189/acb208477741/fendo-15-1396965-g001.jpg

文献AI研究员

20分钟写一篇综述,助力文献阅读效率提升50倍。

立即体验

用中文搜PubMed

大模型驱动的PubMed中文搜索引擎

马上搜索

文档翻译

学术文献翻译模型,支持多种主流文档格式。

立即体验