Suppr超能文献

继发于原发性血小板增多症的急性髓系白血病患者的起始克隆分析。

Initiating-clone analysis in patients with acute myeloid leukemia secondary to essential thrombocythemia.

机构信息

Department of Hematology and Oncology, Nagoya University Graduate School of Medicine, Tsurumai-Cho 65, Showa-Ku, Nagoya, 466-8550, Japan.

Clinical Research Center, National Hospital Organization Nagoya Medical Center, Nagoya, Japan.

出版信息

Sci Rep. 2024 Jul 10;14(1):15906. doi: 10.1038/s41598-024-66461-8.

Abstract

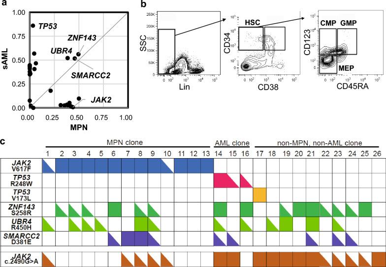
Most of essential thrombocythemia (ET) patients have the clone harboring a mutation in one of the JAK2, CALR, or MPL gene, and these clones generally acquire additional mutations at transformation to acute myeloid leukemia (AML). However, the proliferation of triple-negative clones has sometimes been observed at AML transformation. To clarify the clonal evolution of ET to AML, we analyzed paired samples at ET and AML transformation in eight patients. We identified that JAK2-unmutated AML clones proliferated at AML transformation in three patients in whom the JAK2-mutated clone was dominant at ET. In two patients, TET2-mutated, but not JAK2-mutated, clones might be common initiating clones for ET and transformed AML. In a patient with JAK2-mutated ET, SMARCC2, UBR4, and ZNF143, but not JAK2, -mutated clones proliferated at AML transformation. Precise analysis using single-cell sorted CD34/CD38 fractions suggested that ET clone with JAK2-mutated and AML clone with TP53 mutation was derived from the common clone with these mutations. Although further study is required to clarify the biological significance of SMARCC2, UBR4, and ZNF143 mutations during disease progression of ET and AML transformation, the present results demonstrate the possibility of a common initial clone involved in both ET and transformed AML.

摘要

大多数原发性血小板增多症(ET)患者存在 JAK2、CALR 或 MPL 基因之一发生突变的克隆,这些克隆在向急性髓系白血病(AML)转化时通常会获得额外的突变。然而,在 AML 转化时有时会观察到三阴性克隆的增殖。为了阐明 ET 向 AML 的克隆演变,我们对 8 例患者的 ET 和 AML 转化时的配对样本进行了分析。我们发现,在 JAK2 突变克隆在 ET 时占优势的 3 例患者中,JAK2 未突变的 AML 克隆在 AML 转化时增殖。在 2 例患者中,TET2 突变而不是 JAK2 突变的克隆可能是 ET 和转化的 AML 的共同起始克隆。在 JAK2 突变的 ET 患者中,SMARCC2、UBR4 和 ZNF143,但不是 JAK2 突变的克隆在 AML 转化时增殖。使用单细胞分选的 CD34/CD38 分数进行的精确分析表明,具有 JAK2 突变的 ET 克隆和具有 TP53 突变的 AML 克隆源自具有这些突变的共同克隆。尽管需要进一步研究来阐明 SMARCC2、UBR4 和 ZNF143 突变在 ET 和 AML 转化疾病进展过程中的生物学意义,但目前的结果表明,具有这些突变的共同起始克隆可能与 ET 和转化的 AML 均相关。

https://cdn.ncbi.nlm.nih.gov/pmc/blobs/bd35/11237009/c5e6300abe38/41598_2024_66461_Fig1_HTML.jpg

文献AI研究员

20分钟写一篇综述,助力文献阅读效率提升50倍。

立即体验

用中文搜PubMed

大模型驱动的PubMed中文搜索引擎

马上搜索

文档翻译

学术文献翻译模型,支持多种主流文档格式。

立即体验