Suppr超能文献

CBX4 通过重编程糖酵解代谢来抑制 CD8 T 细胞抗肿瘤免疫。

CBX4 suppresses CD8 T cell antitumor immunity by reprogramming glycolytic metabolism.

机构信息

Institute of Organ Transplantation, Tongji Hospital, Tongji Medical College, Huazhong University of Science and Technology, Key Laboratory of Organ Transplantation, Ministry of Education, NHC Key Laboratory of Organ Transplantation, Key Laboratory of Organ Transplantation, Chinese Academy of Medical Sciences, China.

Hepatic Surgery Center, Tongji Hospital, Tongji Medical College, Huazhong University of Science and Technology, Wuhan, China.

出版信息

Theranostics. 2024 Jun 17;14(10):3793-3809. doi: 10.7150/thno.95748. eCollection 2024.

Abstract

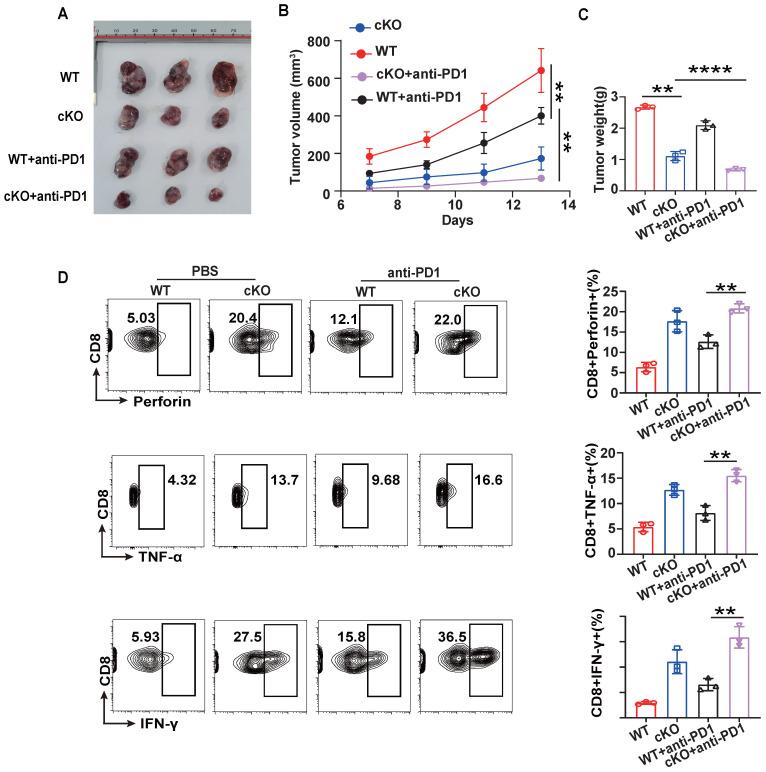
: CD8 T cells undergo a series of metabolic reprogramming processes during their activation and proliferation, including increased glycolysis, decreased aerobic oxidation of sugars, increased amino acid metabolism and increased protein synthesis. However, it is still unclear what factors regulate these metabolic reprogramming processes in CD8 T cells in the tumor immune microenvironment. : T cell chromobox protein 4 (CBX4) knock-out mice models were used to determine the role of CBX4 in CD8 T cells on the tumor immune microenvironment and tumor progression. Flow cytometry, Cut-Tag qPCR, Chip-seq, immunoprecipitation, metabolite detection, lentivirus infection and adoptive T cells transfer were performed to explore the underlying mechanisms of CBX4 knock-out in promoting CD8+ T cell activation and inhibiting tumor growth. : We found that CBX4 expression was induced in tumor-infiltrating CD8 T cells and inhibited CD8 T cell function by regulating glucose metabolism in tumor tissue. Mechanistically, CBX4 increases the expression of the metabolism-associated molecule aldolase B (Aldob) through sumoylation of trans-acting transcription factor 1 (SP1) and Krüppel-like factor 3 (KLF3). In addition, Aldob inhibits glycolysis and ATP synthesis in T cells by reducing the phosphorylation of the serine/threonine protein kinase (Akt) and ultimately suppresses CD8 T cell function. Significantly, knocking out CBX4 may improve the efficacy of anti-PD-1 therapy by enhancing the function of CD8 T cells in the tumor microenvironment. : CBX4 is involved in CD8 T cell metabolic reprogramming and functional persistence in tumor tissues, and serves as an inhibitor in CD8 T cells' glycolysis and effector function.

摘要

CD8 T 细胞在激活和增殖过程中经历一系列代谢重编程过程,包括增加糖酵解、减少糖的有氧氧化、增加氨基酸代谢和增加蛋白质合成。然而,目前尚不清楚肿瘤免疫微环境中哪些因素调节 CD8 T 细胞中的这些代谢重编程过程。

使用 T 细胞同源盒蛋白 4 (CBX4) 敲除小鼠模型来确定 CBX4 在肿瘤免疫微环境和肿瘤进展中对 CD8 T 细胞的作用。进行流式细胞术、Cut-Tag qPCR、Chip-seq、免疫沉淀、代谢物检测、慢病毒感染和过继性 T 细胞转移,以探索 CBX4 敲除促进 CD8+T 细胞激活和抑制肿瘤生长的潜在机制。

我们发现,CBX4 在肿瘤浸润的 CD8 T 细胞中表达,通过调节肿瘤组织中的葡萄糖代谢来抑制 CD8 T 细胞功能。机制上,CBX4 通过 SUMO 化转录激活因子 1 (SP1) 和 Krüppel 样因子 3 (KLF3) 增加代谢相关分子醛缩酶 B (Aldob) 的表达。此外,Aldob 通过减少丝氨酸/苏氨酸蛋白激酶 (Akt) 的磷酸化,抑制 T 细胞中的糖酵解和 ATP 合成,最终抑制 CD8 T 细胞功能。值得注意的是,敲除 CBX4 可能通过增强肿瘤微环境中 CD8 T 细胞的功能,提高抗 PD-1 治疗的疗效。

CBX4 参与 CD8 T 细胞在肿瘤组织中的代谢重编程和功能持久性,作为 CD8 T 细胞糖酵解和效应功能的抑制剂。

https://cdn.ncbi.nlm.nih.gov/pmc/blobs/8e3b/11234269/67a56aaf5a9f/thnov14p3793g001.jpg

文献AI研究员

20分钟写一篇综述,助力文献阅读效率提升50倍。

立即体验

用中文搜PubMed

大模型驱动的PubMed中文搜索引擎

马上搜索

文档翻译

学术文献翻译模型,支持多种主流文档格式。

立即体验