Suppr超能文献

基于金属检测的技术及其在金属生物学中的应用。

Metal-detection based techniques and their applications in metallobiology.

作者信息

Zhou Ying, Li Hongyan, Tse Eric, Sun Hongzhe

机构信息

Department of Chemistry, CAS-HKU Joint Laboratory of Metallomics for Health and Environment, The University of Hong Kong Pokfulam Road Hong Kong SAR P. R. China

Department of Medicine, LKS Faculty of Medicine, The University of Hong Kong Pokfulam Road Hong Kong SAR P. R. China

出版信息

Chem Sci. 2024 Jun 6;15(27):10264-10280. doi: 10.1039/d4sc00108g. eCollection 2024 Jul 10.

Abstract

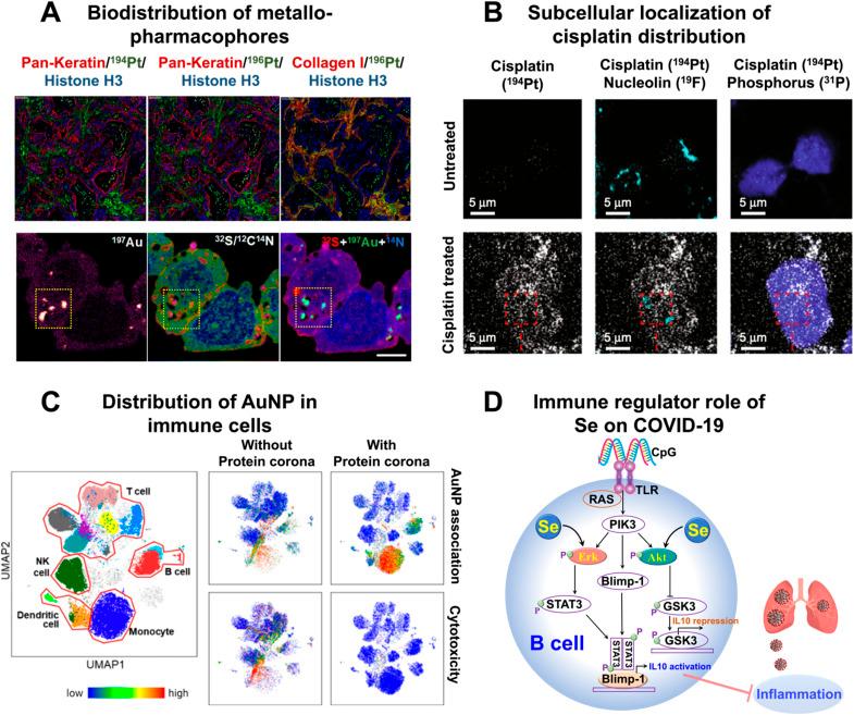
Metals are essential for human health and play a crucial role in numerous biological processes and pathways. Gaining a deeper insight into these biological events will facilitate novel strategies for disease prevention, early detection, and personalized treatment. In recent years, there has been significant progress in the development of metal-detection based techniques from single cell metallome and proteome profiling to multiplex imaging, which greatly enhance our comprehension of the intricate roles played by metals in complex biological systems. This perspective summarizes the recent progress in advanced metal-detection based techniques and highlights successful applications in elucidating the roles of metals in biology and medicine. Technologies including machine learning that couple with single-cell analysis such as mass cytometry and their application in metallobiology, cancer biology and immunology are also emphasized. Finally, we provide insights into future prospects and challenges involved in metal-detection based techniques, with the aim of inspiring further methodological advancements and applications that are accessible to chemists, biologists, and clinicians.

摘要

金属对人类健康至关重要,在众多生物过程和途径中发挥着关键作用。深入了解这些生物事件将有助于制定疾病预防、早期检测和个性化治疗的新策略。近年来,从单细胞金属组和蛋白质组分析到多重成像的基于金属检测的技术取得了重大进展,这极大地增进了我们对金属在复杂生物系统中所起复杂作用的理解。本观点总结了基于先进金属检测技术的最新进展,并强调了其在阐明金属在生物学和医学中的作用方面的成功应用。还强调了包括机器学习在内的与单细胞分析(如质谱流式细胞术)相结合的技术及其在金属生物学、癌症生物学和免疫学中的应用。最后,我们深入探讨了基于金属检测技术的未来前景和挑战,旨在激发化学家、生物学家和临床医生都能使用的进一步方法学进步和应用。

https://cdn.ncbi.nlm.nih.gov/pmc/blobs/5e18/11234822/69ef4d09a46f/d4sc00108g-f1.jpg

文献AI研究员

20分钟写一篇综述,助力文献阅读效率提升50倍。

立即体验

用中文搜PubMed

大模型驱动的PubMed中文搜索引擎

马上搜索

文档翻译

学术文献翻译模型,支持多种主流文档格式。

立即体验