Suppr超能文献

表皮生长因子受体突变通过 ERK1/2-p90RSK-TGF-β 轴诱导非小细胞肺癌中 CD8 T 细胞的抑制和抗 PD-1 耐药。

EGFR mutations induce the suppression of CD8 T cell and anti-PD-1 resistance via ERK1/2-p90RSK-TGF-β axis in non-small cell lung cancer.

机构信息

Department of Medical Oncology, Shanghai Chest Hospital, Shanghai Jiao Tong University School of Medicine, West Huaihai Road 241, Shanghai, 200030, China.

出版信息

J Transl Med. 2024 Jul 14;22(1):653. doi: 10.1186/s12967-024-05456-5.

Abstract

BACKGROUND

Non-small cell lung cancer (NSCLC) patients with EGFR mutations exhibit an unfavorable response to immune checkpoint inhibitor (ICI) monotherapy, and their tumor microenvironment (TME) is usually immunosuppressed. TGF-β plays an important role in immunosuppression; however, the effects of TGF-β on the TME and the efficacy of anti-PD-1 immunotherapy against EGFR-mutated tumors remain unclear.

METHODS

Corresponding in vitro studies used the TCGA database, clinical specimens, and self-constructed mouse cell lines with EGFR mutations. We utilized C57BL/6N and humanized M-NSG mouse models bearing EGFR-mutated NSCLC to investigate the effects of TGF-β on the TME and the combined efficacy of TGF-β blockade and anti-PD-1 therapy. The changes in immune cells were monitored by flow cytometry. The correlation between TGF-β and immunotherapy outcomes of EGFR-mutated NSCLC was verified by clinical samples.

RESULTS

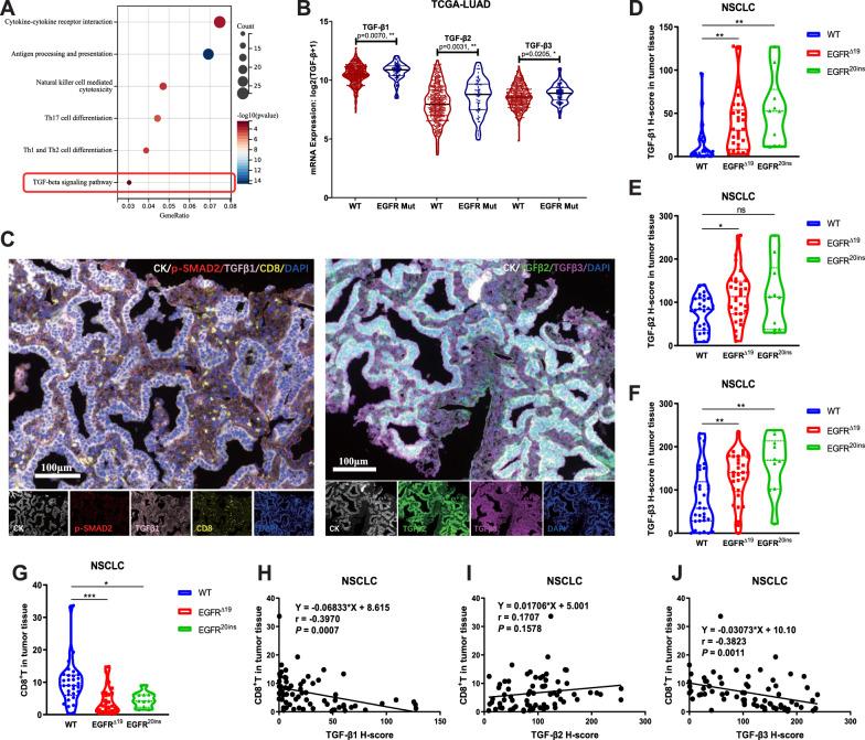
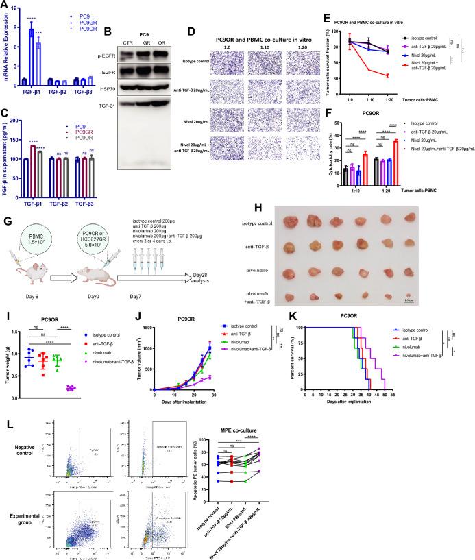
We identified that TGF-β was upregulated in EGFR-mutated NSCLC by EGFR activation and subsequent ERK1/2-p90RSK phosphorylation. TGF-β directly inhibited CD8 T cell infiltration, proliferation, and cytotoxicity both in vitro and in vivo, but blocking TGF-β did not suppress the growth of EGFR-mutated tumors in vivo. Anti-TGF-β antibody combined with anti-PD-1 antibody significantly inhibited the proliferation of recombinant EGFR-mutated tumors in C57BL/6N mice, which was superior to their monotherapy. Mechanistically, the combination of anti-TGF-β and anti-PD-1 antibodies significantly increased the infiltration of CD8 T cells and enhanced the anti-tumor function of CD8 T cells. Moreover, we found that the expression of TGF-β1 in EGFR-TKI resistant cell lines was significantly higher than that in parental cell lines. The combination of anti-TGF-β and nivolumab significantly inhibited the proliferation of EGFR-TKI resistant tumors in humanized M-NSG mice and prolonged their survival.

CONCLUSIONS

Our results reveal that TGF-β expression is upregulated in NSCLC with EGFR mutations through the EGFR-ERK1/2-p90RSK signaling pathway. High TGF-β expression inhibits the infiltration and anti-tumor function of CD8 T cells, contributing to the "cold" TME of EGFR-mutated tumors. Blocking TGF-β can reshape the TME and enhance the therapeutic efficacy of anti-PD-1 in EGFR-mutated tumors, which provides a potential combination immunotherapy strategy for advanced NSCLC patients with EGFR mutations.

摘要

背景

表皮生长因子受体(EGFR)突变的非小细胞肺癌(NSCLC)患者对免疫检查点抑制剂(ICI)单药治疗反应不佳,其肿瘤微环境(TME)通常存在免疫抑制。TGF-β 在免疫抑制中发挥重要作用;然而,TGF-β 对 TME 的影响以及抗 PD-1 免疫疗法针对 EGFR 突变肿瘤的疗效尚不清楚。

方法

相应的体外研究使用 TCGA 数据库、临床标本和带有 EGFR 突变的自建小鼠细胞系。我们利用携带 EGFR 突变的 NSCLC 的 C57BL/6N 和人源化 M-NSG 小鼠模型,研究 TGF-β 对 TME 的影响以及 TGF-β 阻断和抗 PD-1 治疗联合应用的效果。通过流式细胞术监测免疫细胞的变化。通过临床样本验证 TGF-β 与 EGFR 突变 NSCLC 免疫治疗结果的相关性。

结果

我们发现 EGFR 激活和随后的 ERK1/2-p90RSK 磷酸化导致 TGF-β 在 EGFR 突变的 NSCLC 中上调。TGF-β 直接抑制 CD8 T 细胞在体外和体内的浸润、增殖和细胞毒性,但阻断 TGF-β 并不能抑制体内 EGFR 突变肿瘤的生长。抗 TGF-β 抗体联合抗 PD-1 抗体显著抑制 C57BL/6N 小鼠重组 EGFR 突变肿瘤的增殖,其效果优于单药治疗。机制上,抗 TGF-β 和抗 PD-1 抗体的联合显著增加了 CD8 T 细胞的浸润,并增强了 CD8 T 细胞的抗肿瘤功能。此外,我们发现 EGFR-TKI 耐药细胞系中 TGF-β1 的表达明显高于亲本细胞系。抗 TGF-β 和纳武利尤单抗的联合显著抑制了人源化 M-NSG 小鼠 EGFR-TKI 耐药肿瘤的增殖,并延长了其生存期。

结论

我们的研究结果表明,通过 EGFR-ERK1/2-p90RSK 信号通路,TGF-β 在 EGFR 突变的 NSCLC 中表达上调。高 TGF-β 表达抑制 CD8 T 细胞的浸润和抗肿瘤功能,导致 EGFR 突变肿瘤的“冷”TME。阻断 TGF-β 可以重塑 TME 并增强抗 PD-1 在 EGFR 突变肿瘤中的治疗效果,为 EGFR 突变的晚期 NSCLC 患者提供了一种潜在的联合免疫治疗策略。

https://cdn.ncbi.nlm.nih.gov/pmc/blobs/e2b4/11246587/dda231425738/12967_2024_5456_Fig1_HTML.jpg

文献AI研究员

20分钟写一篇综述,助力文献阅读效率提升50倍。

立即体验

用中文搜PubMed

大模型驱动的PubMed中文搜索引擎

马上搜索

文档翻译

学术文献翻译模型,支持多种主流文档格式。

立即体验