Suppr超能文献

用于胶质母细胞瘤靶向放射性核素治疗的CXCR4肽的临床前评估

Preclinical evaluation of CXCR4 peptides for targeted radionuclide therapy in glioblastoma.

作者信息

Waked Anthony, Crabbé Melissa, Neirinckx Virginie, Pérez Sunay Rodriguez, Wellens Jasmien, Rogister Bernard, Benotmane M Abderrafi, Vermeulen Koen

机构信息

Nuclear Medical Applications Institute, Belgian Nuclear Research Centre (SCK CEN), Mol, Belgium.

Laboratory of Nervous System Disorders and Therapy, GIGA Neurosciences, Université de Liège, Liège, Belgium.

出版信息

EJNMMI Radiopharm Chem. 2024 Jul 15;9(1):52. doi: 10.1186/s41181-024-00282-y.

Abstract

BACKGROUND

Glioblastoma (GBM), is the most fatal form of brain cancer, with a high tendency for recurrence despite combined treatments including surgery, radiotherapy, and chemotherapy with temozolomide. The C-X-C chemokine receptor 4 (CXCR4) plays an important role in tumour radioresistance and recurrence, and is considered as an interesting GBM target. TRT holds untapped potential for GBM treatment, with CXCR4-TRT being a promising strategy for recurrent GBM treatment. Our study focuses on the preclinical assessment of different Lu-labelled CXCR4-targeting peptides, CTCE-9908, DV1-K-DV3, and POL3026 for GBM treatment and exploring some of the radiobiological mechanisms underlying these therapies.

RESULTS

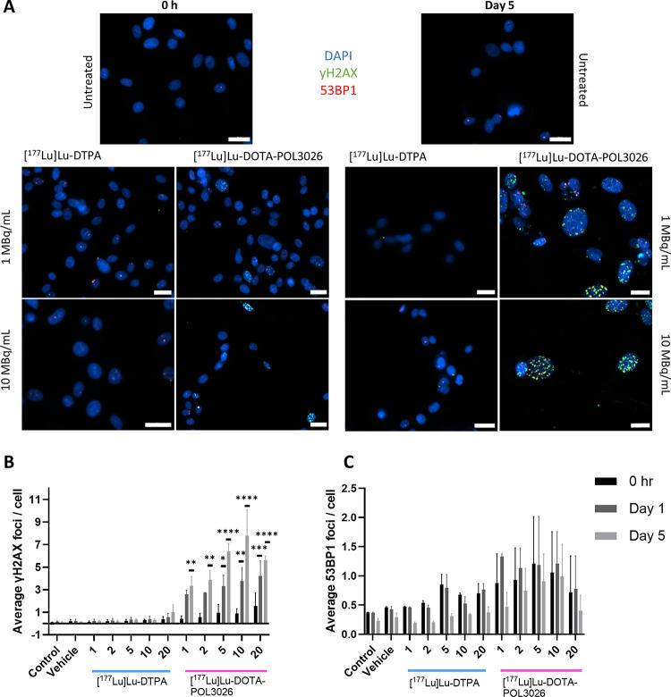
All three DOTA-conjugated peptides could be radiolabelled with Lu with > 95% radiochemical yield. Binding studies show high specific binding of [Lu]Lu-DOTA-POL3026 to U87-CXCR4 + cells, with 42% of the added activity binding to the membrane at 1 nM, and 6.5% internalised into the cells. In the presence of the heterologous CXCR4 blocking agent, AMD11070, membrane binding was reduced by 95%, a result confirmed by quantitative in vitro autoradiography of orthotopic GBM xenograft sections. An activity-dependent decrease in cell viability was observed for [Lu]Lu-DOTA-DV1-K-DV3 and [Lu]Lu-DOTA-POL3026, along with a slight increase in the induction of apoptotic markers. Additionally, the expression of γH2AX increased in a time-and activity-dependent manner. Ex vivo biodistribution studies with [Lu]Lu-DOTA-POL3026 show uptake in the tumour reaching a SUV of 1.9 at 24 h post-injection, with higher uptake in the kidneys, lungs, spleen, and liver. Dosimetry estimations show an absorbed dose of 0.93 Gy/MBq in the tumour. A blocking study with AMD11070 showed a 38% reduction in tumour uptake, with no significant reduction observed in µSPECT imaging. Although no brain uptake was observed in the ex vivo biodistribution study, autoradiography on U87-CXCR4 + tumour inoculated mouse brain slices shows non-specific binding in the brain, next to high specific binding to the tumour.

CONCLUSIONS

In conclusion, we compared different Lu-radiolabelled CXCR4-targeting peptides for their binding potential in GBM, and demonstrated their varied cytotoxic action against GBM cells in vitro, with POL3026 being the most promising, causing considerable DNA damage. Though the peptide's systemic biodistribution remains to be improved, our data demonstrate the potential of [Lu]Lu-DOTA-POL3026 for CXCR4-TRT in the context of GBM.

摘要

背景

胶质母细胞瘤(GBM)是最致命的脑癌形式,尽管采用了包括手术、放疗和替莫唑胺化疗在内的联合治疗,其复发倾向仍然很高。C-X-C趋化因子受体4(CXCR4)在肿瘤放射抗性和复发中起重要作用,被认为是一个有吸引力的GBM治疗靶点。靶向放射性核素治疗(TRT)在GBM治疗中具有尚未开发的潜力,CXCR4-TRT是复发性GBM治疗的一种有前景的策略。我们的研究专注于对不同的Lu标记的CXCR4靶向肽CTCE-9908、DV1-K-DV3和POL3026进行临床前评估,以用于GBM治疗,并探索这些治疗方法背后的一些放射生物学机制。

结果

所有三种与DOTA偶联的肽都可以用Lu进行放射性标记,放射化学产率>95%。结合研究表明,[Lu]Lu-DOTA-POL3026与U87-CXCR4+细胞具有高特异性结合,在1 nM时,42%的添加活性结合到细胞膜上,6.5%内化到细胞中。在存在异源CXCR4阻断剂AMD11070的情况下,膜结合减少了95%,原位GBM异种移植切片的定量体外放射自显影证实了这一结果。观察到[Lu]Lu-DOTA-DV1-K-DV3和[Lu]Lu-DOTA-POL3026的细胞活力呈活性依赖性降低,同时凋亡标志物的诱导略有增加。此外,γH2AX的表达呈时间和活性依赖性增加。用[Lu]Lu-DOTA-POL3026进行的体内生物分布研究表明,注射后24小时肿瘤摄取达到SUV为1.9,在肾脏、肺、脾脏和肝脏中的摄取更高。剂量学估计显示肿瘤中的吸收剂量为0.93 Gy/MBq。用AMD11070进行的阻断研究表明肿瘤摄取减少了38%,在μSPECT成像中未观察到显著减少。尽管在体内生物分布研究中未观察到脑摄取,但对接种U87-CXCR4+肿瘤的小鼠脑切片进行的放射自显影显示,除了与肿瘤的高特异性结合外,在脑中还存在非特异性结合。

结论

总之,我们比较了不同的Lu放射性标记的CXCR4靶向肽在GBM中的结合潜力,并证明了它们在体外对GBM细胞具有不同的细胞毒性作用,其中POL3026最有前景,可导致相当大的DNA损伤。尽管该肽的全身生物分布仍有待改善,但我们的数据证明了[Lu]Lu-DOTA-POL3026在GBM背景下用于CXCR4-TRT的潜力。

https://cdn.ncbi.nlm.nih.gov/pmc/blobs/7022/11250742/e799889e5b37/41181_2024_282_Fig1_HTML.jpg

文献AI研究员

20分钟写一篇综述,助力文献阅读效率提升50倍。

立即体验

用中文搜PubMed

大模型驱动的PubMed中文搜索引擎

马上搜索

文档翻译

学术文献翻译模型,支持多种主流文档格式。

立即体验