Suppr超能文献

伊朗术后患者恐惧回避信念问卷的波斯语版本:翻译与心理测量学研究。

The persian version of the fear-avoidance beliefs questionnaire among iranian post-surgery patients: a translation and psychometrics.

机构信息

Psychosomatic Research Center, Mazandaran University of Medical Sciences, Sari, Iran.

Department of Nursing, Amol Faculty of Nursing and Midwifery, Mazandaran University of Medical Sciences, Sari, Iran.

出版信息

BMC Psychol. 2024 Jul 15;12(1):390. doi: 10.1186/s40359-024-01884-6.

Abstract

INTRODUCTION

Fear-avoidance beliefs (FAB) play a crucial role in the treatment outcomes of post-surgery patients. These beliefs can lead to activity avoidance, increased pain, and decreased quality of life. Therefore, accurately measuring these beliefs in Iranian patients is of significant importance. The Fear-Avoidance Belief Questionnaire (FABQ) is a patient-reported questionnaire that evaluates individuals' FAB. Since the validity and reliability of the Persian version of FABQ (FABQ-P) have not been assessed based on the Iranian population and sociocultural contexts, the current study has been implemented to determine the reliability and validity of the FABQ-P among Iranian post-operative patients by translation and psychometric properties.

METHODS

This methodological study conducted in 2023, a sample of 400 patients who had undergone surgery were selected using a convenience sampling method. The scale used in the study was translated and its psychometric properties were evaluated through network analysis and assessments of construct validity (including exploratory and confirmatory factor analysis), convergent validity, and discriminant validity. Additionally, the study assessed the internal consistency of the scale.

RESULTS

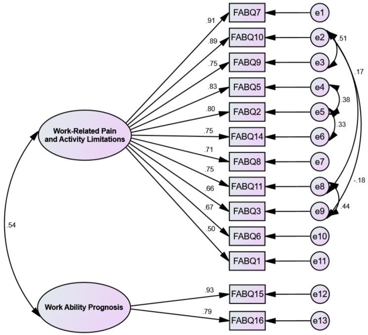
The MLEFA results with Promax and Kaiser Normalization rotation yielded two factors explaining 57.91% of the variance, encompassing 13 items. Also, the model was approved by CFA. Convergent and discriminant validity have been confirmed through the following criteria: Average Variance Extracted (AVE) exceeding 0.5, Composite Reliability (CR) surpassing 0.7, and Heterotrait-Monotrait Ratio of Correlations (HTMT) equating to 0.597. As for reliability, Cronbach's alpha, composite reliability (CR), and MaxR for all constructs were greater than 0.7, demonstrating good internal consistency.

CONCLUSION

As demonstrated by the results, the FABQ-P has a satisfactory level of reliability along with authentic validity according to the sociocultural contexts of Iranian post-operative patients.

摘要

简介

恐惧回避信念(FAB)在术后患者的治疗结果中起着至关重要的作用。这些信念可能导致活动回避、疼痛加剧和生活质量下降。因此,准确测量伊朗患者的这些信念非常重要。恐惧回避信念问卷(FABQ)是一种评估个体 FAB 的患者报告问卷。由于基于伊朗人群和社会文化背景,尚未评估 FABQ 的波斯语版本(FABQ-P)的效度和信度,因此本研究旨在通过翻译和心理测量特性来确定 FABQ-P 在伊朗术后患者中的可靠性和有效性。

方法

本方法学研究于 2023 年进行,采用方便抽样法选取了 400 名接受过手术的患者作为样本。研究中使用的量表经过翻译,并通过网络分析和结构效度评估(包括探索性和验证性因子分析)、收敛效度和判别效度来评估其心理测量特性。此外,该研究还评估了量表的内部一致性。

结果

MLEFA 结果采用 Promax 和 Kaiser Normalization 旋转得出两个因子,解释了 57.91%的方差,包含 13 个项目。此外,该模型也得到了 CFA 的验证。通过以下标准验证了收敛和判别效度:平均方差提取(AVE)超过 0.5,组合可靠性(CR)超过 0.7,相关的异质特质-同质特质比(HTMT)等于 0.597。至于可靠性,所有构念的 Cronbach's alpha、组合可靠性(CR)和最大 R 值均大于 0.7,表明具有良好的内部一致性。

结论

根据伊朗术后患者的社会文化背景,FABQ-P 具有令人满意的信度和真实性效度。

https://cdn.ncbi.nlm.nih.gov/pmc/blobs/f74f/11247876/551289893ecf/40359_2024_1884_Fig1_HTML.jpg

文献AI研究员

20分钟写一篇综述,助力文献阅读效率提升50倍。

立即体验

用中文搜PubMed

大模型驱动的PubMed中文搜索引擎

马上搜索

文档翻译

学术文献翻译模型,支持多种主流文档格式。

立即体验