Suppr超能文献

mTOR 对 GCN2 的磷酸化赋予了在应激条件下高 mTOR 激活时的适应能力。

Phosphorylation of GCN2 by mTOR confers adaptation to conditions of hyper-mTOR activation under stress.

机构信息

The School of Pharmacy, The Hebrew University of Jerusalem, Jerusalem, Israel.

Department of Biochemistry and Molecular Biology, Indiana University School of Medicine, Indianapolis, Indiana, USA.

出版信息

J Biol Chem. 2024 Aug;300(8):107575. doi: 10.1016/j.jbc.2024.107575. Epub 2024 Jul 14.

Abstract

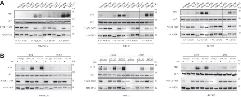
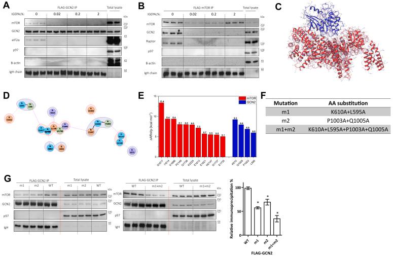
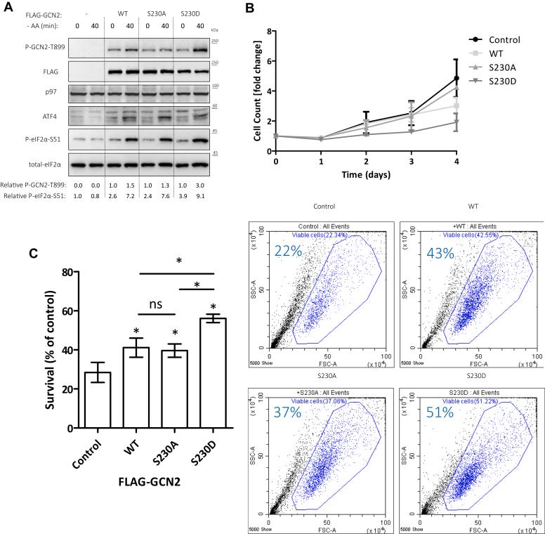
Adaptation to the shortage in free amino acids (AA) is mediated by 2 pathways, the integrated stress response (ISR) and the mechanistic target of rapamycin (mTOR). In response to reduced levels, primarily of leucine or arginine, mTOR in its complex 1 configuration (mTORC1) is suppressed leading to a decrease in translation initiation and elongation. The eIF2α kinase general control nonderepressible 2 (GCN2) is activated by uncharged tRNAs, leading to induction of the ISR in response to a broader range of AA shortage. ISR confers a reduced translation initiation, while promoting the selective synthesis of stress proteins, such as ATF4. To efficiently adapt to AA starvation, the 2 pathways are cross-regulated at multiple levels. Here we identified a new mechanism of ISR/mTORC1 crosstalk that optimizes survival under AA starvation, when mTORC1 is forced to remain active. mTORC1 activation during acute AA shortage, augmented ATF4 expression in a GCN2-dependent manner. Under these conditions, enhanced GCN2 activity was not dependent on tRNA sensing, inferring a different activation mechanism. We identified a labile physical interaction between GCN2 and mTOR that results in a phosphorylation of GCN2 on serine 230 by mTOR, which promotes GCN2 activity. When examined under prolonged AA starvation, GCN2 phosphorylation by mTOR promoted survival. Our data unveils an adaptive mechanism to AA starvation, when mTORC1 evades inhibition.

摘要

氨基酸(AA)匮乏的适应由两条途径介导,即综合应激反应(ISR)和雷帕霉素靶蛋白(mTOR)。mTOR 在其复合物 1 构型(mTORC1)中受到抑制,从而导致翻译起始和延伸减少,这是对 AA 水平降低的反应,尤其是亮氨酸或精氨酸。无负载 tRNA 激活真核起始因子 2α(eIF2α)激酶一般控制非抑制性 2(GCN2),导致 ISR 诱导,以响应更广泛的 AA 匮乏。ISR 导致翻译起始减少,同时促进应激蛋白的选择性合成,如 ATF4。为了有效地适应 AA 饥饿,这两条途径在多个水平上进行交叉调控。在这里,我们确定了一种新的 ISR/mTORC1 串扰机制,该机制可优化在 AA 饥饿时的生存能力,此时 mTORC1 被迫保持活跃。急性 AA 匮乏时 mTORC1 的激活以 GCN2 依赖的方式增强 ATF4 的表达。在这些条件下,增强的 GCN2 活性不依赖于 tRNA 感应,推断出不同的激活机制。我们发现 GCN2 和 mTOR 之间存在不稳定的物理相互作用,导致 mTOR 对 GCN2 的丝氨酸 230 进行磷酸化,从而促进 GCN2 活性。在延长的 AA 饥饿下进行检查时,mTOR 对 GCN2 的磷酸化促进了生存。我们的数据揭示了一种适应 AA 饥饿的机制,当 mTORC1 逃避抑制时。

https://cdn.ncbi.nlm.nih.gov/pmc/blobs/ad63/11362803/1fa994f4059c/gr1.jpg

文献AI研究员

20分钟写一篇综述,助力文献阅读效率提升50倍。

立即体验

用中文搜PubMed

大模型驱动的PubMed中文搜索引擎

马上搜索

文档翻译

学术文献翻译模型,支持多种主流文档格式。

立即体验