Suppr超能文献

转录组和代谢组的综合分析揭示了肝脏因子FGF21在肝脏衰老中的重要性。

Integrative analysis of the transcriptome and metabolome reveals the importance of hepatokine FGF21 in liver aging.

作者信息

Wang Wenchao, Qian Junjie, Shang Mingge, Qiao Yiting, Huang Jiacheng, Gao Xinxin, Ye Zhou, Tong Xinyu, Xu Kangdi, Li Xiang, Liu Zhengtao, Zhou Lin, Zheng Shusen

机构信息

Division of Hepatobiliary and Pancreatic Surgery, Department of Surgery, First Affiliated Hospital, School of Medicine, Zhejiang University, Hangzhou, Zhejiang 310003, China.

NHC Key Laboratory of Combined Multi-organ Transplantation, Hangzhou, Zhejiang 310003, China.

出版信息

Genes Dis. 2023 Nov 7;11(5):101161. doi: 10.1016/j.gendis.2023.101161. eCollection 2024 Sep.

Abstract

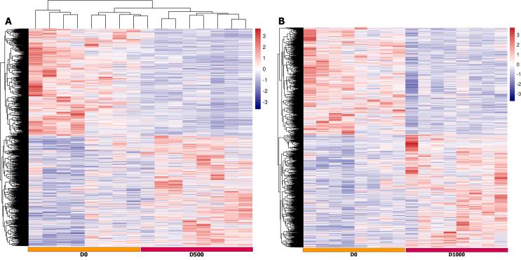
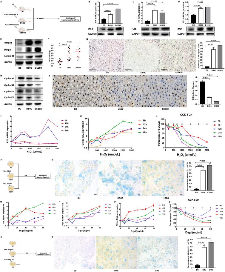
Aging is a contributor to liver disease. Hence, the concept of liver aging has become prominent and has attracted considerable interest, but its underlying mechanism remains poorly understood. In our study, the internal mechanism of liver aging was explored via multi-omics analysis and molecular experiments to support future targeted therapy. An aged rat liver model was established with d-galactose, and two other senescent hepatocyte models were established by treating HepG2 cells with d-galactose and HO. We then performed transcriptomic and metabolomic assays of the aged liver model and transcriptome analyses of the senescent hepatocyte models. In livers, genes related to peroxisomes, fatty acid elongation, and fatty acid degradation exhibited down-regulated expression with aging, and the hepatokine Fgf21 expression was positively correlated with the down-regulation of these genes. In senescent hepatocytes, similar to the results found in aged livers, FGF21 expression was also decreased. Moreover, the expressions of cell cycle-related genes were significantly down-regulated, and the down-regulated gene E2F8 was the key cell cycle-regulating transcription factor. We then validated that FGF21 overexpression can protect against liver aging and that FGF21 can attenuate the declines in the antioxidant and regenerative capacities in the aging liver. We successfully validated the results from cellular and animal experiments using human liver and blood samples. Our study indicated that FGF21 is an important target for inhibiting liver aging and suggested that pharmacological prevention of the reduction in FGF21 expression due to aging may be used to treat liver aging-related diseases.

摘要

衰老会导致肝脏疾病。因此,肝脏衰老的概念已变得突出并引起了广泛关注,但其潜在机制仍知之甚少。在我们的研究中,通过多组学分析和分子实验探索了肝脏衰老的内在机制,以支持未来的靶向治疗。用D-半乳糖建立了老年大鼠肝脏模型,并用D-半乳糖和HO处理HepG2细胞建立了另外两种衰老肝细胞模型。然后,我们对老年肝脏模型进行了转录组学和代谢组学分析,并对衰老肝细胞模型进行了转录组分析。在肝脏中,与过氧化物酶体、脂肪酸延长和脂肪酸降解相关的基因随着衰老呈现下调表达,肝因子Fgf21的表达与这些基因的下调呈正相关。在衰老肝细胞中,与老年肝脏中的结果相似,FGF21的表达也降低。此外,细胞周期相关基因的表达显著下调,下调的基因E2F8是关键的细胞周期调节转录因子。然后,我们验证了FGF21过表达可以预防肝脏衰老,并且FGF21可以减轻衰老肝脏中抗氧化和再生能力的下降。我们使用人类肝脏和血液样本成功验证了细胞和动物实验的结果。我们的研究表明,FGF21是抑制肝脏衰老的重要靶点,并表明通过药理学方法预防因衰老导致的FGF21表达降低可能用于治疗与肝脏衰老相关的疾病。

https://cdn.ncbi.nlm.nih.gov/pmc/blobs/7be9/11252782/deb1459c811a/gr1.jpg

文献AI研究员

20分钟写一篇综述,助力文献阅读效率提升50倍。

立即体验

用中文搜PubMed

大模型驱动的PubMed中文搜索引擎

马上搜索

文档翻译

学术文献翻译模型,支持多种主流文档格式。

立即体验