Suppr超能文献

JN.1 衍生的 SARS-CoV-2 SLip、FLiRT 和 KP.2 变体的中和逃逸、感染性和膜融合。

Neutralization escape, infectivity, and membrane fusion of JN.1-derived SARS-CoV-2 SLip, FLiRT, and KP.2 variants.

机构信息

Center for Retrovirus Research, The Ohio State University, Columbus, OH 43210, USA; Department of Veterinary Biosciences, The Ohio State University, Columbus, OH 43210, USA.

Center for Retrovirus Research, The Ohio State University, Columbus, OH 43210, USA; Department of Veterinary Biosciences, The Ohio State University, Columbus, OH 43210, USA; Molecular, Cellular, and Developmental Biology Program, The Ohio State University, Columbus, OH 43210, USA.

出版信息

Cell Rep. 2024 Aug 27;43(8):114520. doi: 10.1016/j.celrep.2024.114520. Epub 2024 Jul 17.

Abstract

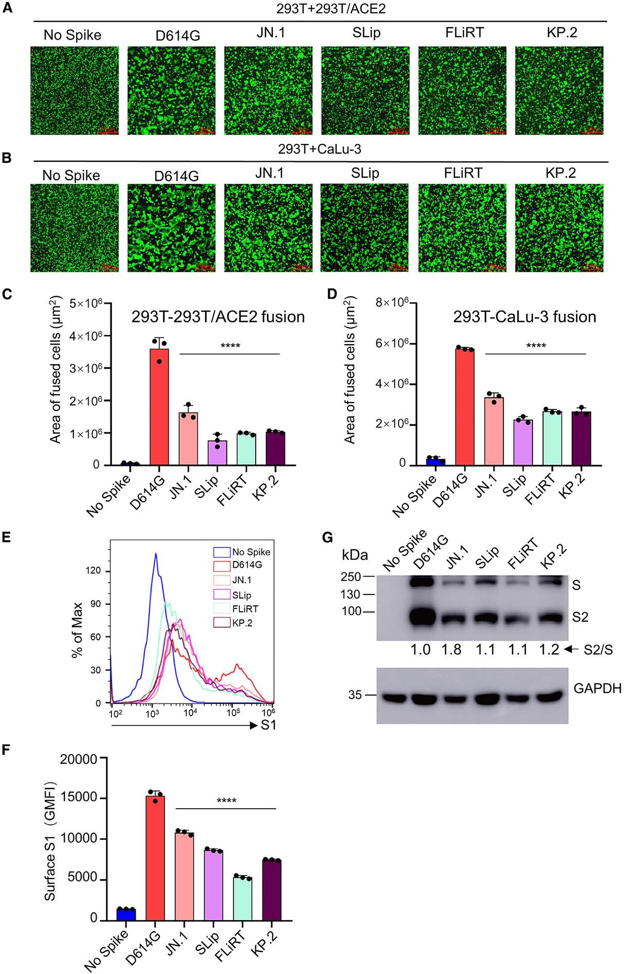
We investigate JN.1-derived subvariants SLip, FLiRT, and KP.2 for neutralization by antibodies in vaccinated individuals, severe acute respiratory syndrome coronavirus 2 (SARS-CoV-2)-infected patients, or class III monoclonal antibody S309. Compared to JN.1, SLip, KP.2, and especially FLiRT exhibit increased resistance to bivalent-vaccinated and BA.2.86/JN.1-wave convalescent human sera. XBB.1.5 monovalent-vaccinated hamster sera robustly neutralize FLiRT and KP.2 but have reduced efficiency for SLip. All subvariants are resistant to S309 and show decreased infectivity, cell-cell fusion, and spike processing relative to JN.1. Modeling reveals that L455S and F456L in SLip reduce spike binding for ACE2, while R346T in FLiRT and KP.2 strengthens it. These three mutations, alongside D339H, alter key epitopes in spike, likely explaining the reduced sensitivity of these subvariants to neutralization. Our findings highlight the increased neutralization resistance of JN.1 subvariants and suggest that future vaccine formulations should consider the JN.1 spike as an immunogen, although the current XBB.1.5 monovalent vaccine could still offer adequate protection.

摘要

我们研究了 JN.1 衍生的亚变体 SLip、FLiRT 和 KP.2,以评估接种疫苗的个体、感染严重急性呼吸综合征冠状病毒 2 (SARS-CoV-2)的患者或 III 类单克隆抗体 S309 对它们的中和作用。与 JN.1 相比,SLip、KP.2 特别是 FLiRT 对二价疫苗接种和 BA.2.86/JN.1 波康复者人类血清的抵抗力增强。XBB.1.5 单价疫苗接种的仓鼠血清能够强烈中和 FLiRT 和 KP.2,但对 SLip 的效率降低。所有亚变体都对 S309 有抗性,并且相对于 JN.1 显示出感染性、细胞-细胞融合和刺突处理能力降低。建模显示 SLip 中的 L455S 和 F456L 降低了 Spike 与 ACE2 的结合,而 FLiRT 和 KP.2 中的 R346T 则增强了这种结合。这三个突变,加上 D339H,改变了 Spike 中的关键表位,这可能解释了这些亚变体对中和作用的敏感性降低。我们的研究结果强调了 JN.1 亚变体更高的中和抗性,并表明未来的疫苗配方应将 JN.1 Spike 作为免疫原考虑,尽管当前的 XBB.1.5 单价疫苗仍能提供充分的保护。

https://cdn.ncbi.nlm.nih.gov/pmc/blobs/498c/11430188/51aa50a434f3/nihms-2019513-f0002.jpg

文献AI研究员

20分钟写一篇综述,助力文献阅读效率提升50倍。

立即体验

用中文搜PubMed

大模型驱动的PubMed中文搜索引擎

马上搜索

文档翻译

学术文献翻译模型,支持多种主流文档格式。

立即体验