Suppr超能文献

肠道微生物群衍生的 L-缬氨酸可保护脓毒症引起的肠道损伤,并与脓毒症的严重程度呈负相关。

L-valine derived from the gut microbiota protects sepsis-induced intestinal injury and negatively correlates with the severity of sepsis.

机构信息

Department of Trauma-Emergency & Critical Care Medicine, Shanghai Fifth People's Hospital, Fudan University, Shanghai, China.

Department of Biological Medicines, Shanghai Engineering Research Center of ImmunoTherapeutics, School of Pharmacy, Fudan University, Shanghai, China.

出版信息

Front Immunol. 2024 Jul 4;15:1424332. doi: 10.3389/fimmu.2024.1424332. eCollection 2024.

Abstract

BACKGROUND

The protective role of gut microbiota and its metabolites against intestinal damage in sepsis patients remain unclear.

METHODS

Fecal samples were acquired from patients categorized into sepsis and non-sepsis groups for analysis of microbial composition via 16S rRNA sequencing and untargeted metabolomics analysis. We assessed the impact of gut microbiota from sepsis patients on intestinal barriers in antibiotic-treated mice. Furthermore, We conducted spearman's correlation analysis to examine the relationship between metabolites and the severity of sepsis. Additionally, we performed animal experiments to validate the functionality of identified metabolites.

RESULTS

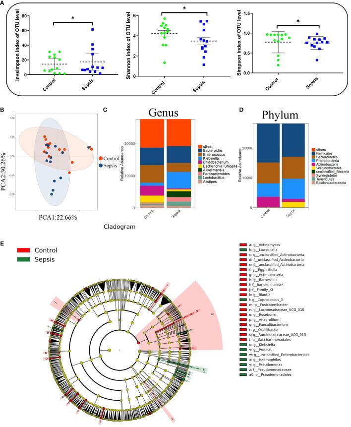
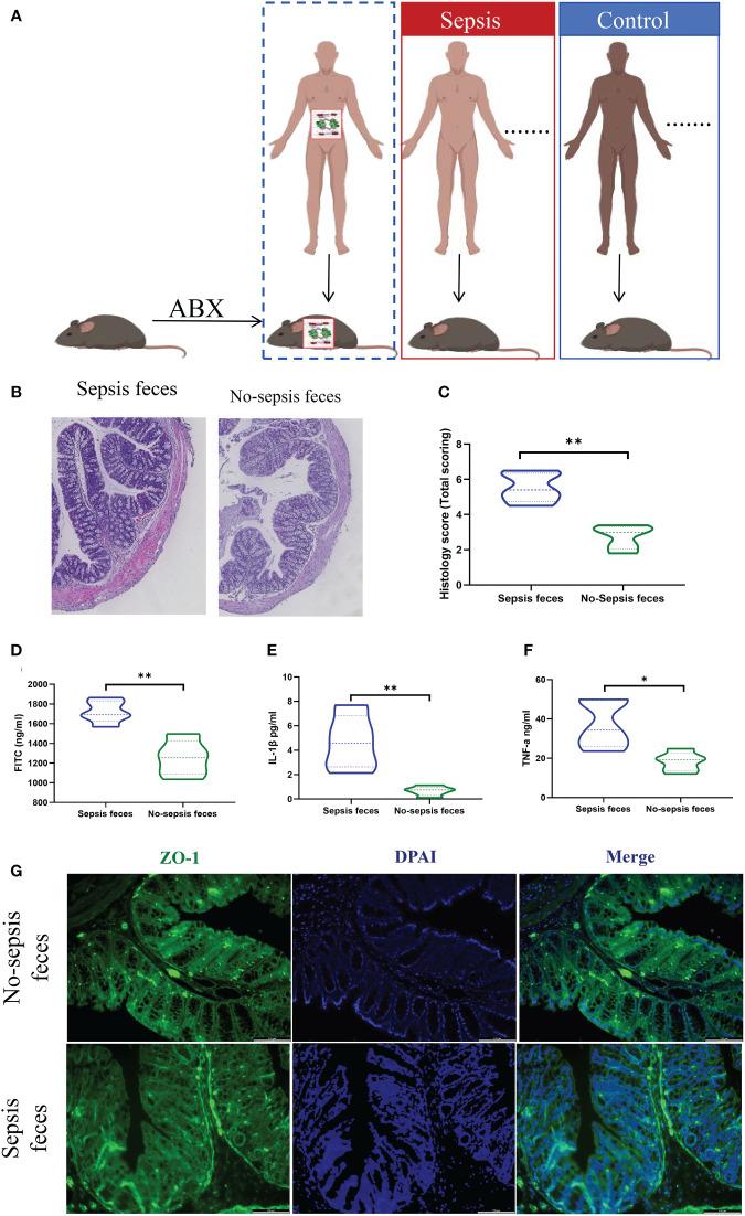
The diversity of intestinal flora is decreased in patients with sepsis compared to the control group. Through fecal microbiota transplantation experiments, it was discovered that the gut microbiota derived from sepsis patients could induce intestinal damage in antibiotic-treated mice. Metabolomics analysis of the microbiota revealed a significant enrichment of the Valine, leucine, and isoleucine biosynthesis pathway. Further analysis showed a significant decrease in the abundance of L-valine in sepsis patients, which was negatively correlated with APACHE-II and SOFA scores. In sepsis mouse experiments, it was found that L-valine could alleviate sepsis-induced intestinal damage.

CONCLUSION

Alterations in microbial and metabolic features in the gut can affect the severity of sepsis. Furthermore, L-valine can protect against sepsis-induced intestinal injury.

摘要

背景

肠道微生物群及其代谢物对脓毒症患者肠道损伤的保护作用尚不清楚。

方法

采集了分类为脓毒症和非脓毒症组的患者的粪便样本,通过 16S rRNA 测序和非靶向代谢组学分析来分析微生物组成。我们评估了脓毒症患者的肠道微生物群对接受抗生素治疗的小鼠肠道屏障的影响。此外,我们进行了 Spearman 相关性分析,以检查代谢物与脓毒症严重程度之间的关系。此外,我们进行了动物实验来验证鉴定代谢物的功能。

结果

与对照组相比,脓毒症患者的肠道菌群多样性降低。通过粪便微生物群移植实验,发现来自脓毒症患者的肠道微生物群可以诱导接受抗生素治疗的小鼠肠道损伤。对微生物群的代谢组学分析显示,缬氨酸、亮氨酸和异亮氨酸生物合成途径显著富集。进一步分析表明,脓毒症患者中 L-缬氨酸的丰度显著降低,与 APACHE-II 和 SOFA 评分呈负相关。在脓毒症小鼠实验中,发现 L-缬氨酸可以减轻脓毒症引起的肠道损伤。

结论

肠道中微生物和代谢特征的改变可能会影响脓毒症的严重程度。此外,L-缬氨酸可以预防脓毒症引起的肠道损伤。

https://cdn.ncbi.nlm.nih.gov/pmc/blobs/f333/11254637/26c7afebc189/fimmu-15-1424332-g001.jpg

文献AI研究员

20分钟写一篇综述,助力文献阅读效率提升50倍。

立即体验

用中文搜PubMed

大模型驱动的PubMed中文搜索引擎

马上搜索

文档翻译

学术文献翻译模型,支持多种主流文档格式。

立即体验