Suppr超能文献

构建和验证与 TTN 突变相关的免疫预后模型,用于评估胃癌的免疫微环境和预后:一项观察性研究。

Construction and validation of a TTN mutation associated immune prognostic model for evaluating immune microenvironment and outcomes of gastric cancer: An observational study.

机构信息

Medical College, Qingdao University, Qingdao, Shandong Province, China.

Department of Gastrointestinal Surgery, Yantai Yuhuangding Hospital, Yantai, Shandong Province, China.

出版信息

Medicine (Baltimore). 2024 Jul 19;103(29):e38979. doi: 10.1097/MD.0000000000038979.

Abstract

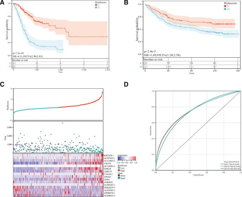
Gastric cancer (GC) is a prevalent form of cancer worldwide, and TTN (titin) mutations are frequently observed in GC. However, the association between TTN mutations and immunotherapy for GC remains unclear, necessitating the development of novel prognostic models. The prognostic value and potential mechanisms of TTN in stomach adenocarcinoma were evaluated by TCGA (The Cancer Genome Atlas)-stomach adenocarcinoma cohort analysis, and an immune prognostic model was constructed based on TTN status. We validated it using the GSE84433 dataset. We performed Gene Set Enrichment Analysis and screened for differentially expressed genes, and used lasso (least absolute shrinkage and selection operator) regression analysis to screen for survival genes to construct a multifactorial survival model. In addition, we evaluated the relative proportions of 22 immune cells using the CIBERSORT algorithm for immunogenicity analysis. Finally, we constructed the nomogram integrating immune prognostic model and other clinical factors. GESA showed enrichment of immune-related phenotypes in patients with TTN mutations. We constructed an immune prognostic model based on 16 genes could identify gastric cancer patients with higher risk of poor prognosis. Immuno-microenvironmental analysis showed increased infiltration of naive B cells, plasma cells, and monocyte in high-risk patients. In addition, Nomo plots predicted the probability of 1-year, 3-year, and 5-year OS (overall survival) in GC patients, showing good predictive performance. In this study, we identified that TTN gene may be a potential clinical biomarker for GC and TTN mutations may be a predictor of immunotherapy in patients. We constructed and validated a new model for prognosis of GC patients based on immune characteristics associated with TTN mutations. This study may provide potential therapeutic strategies for gastric cancer.

摘要

胃癌(GC)是一种全球普遍存在的癌症形式,TTN(titin)突变在 GC 中经常观察到。然而,TTN 突变与 GC 的免疫治疗之间的关联尚不清楚,因此需要开发新的预后模型。通过 TCGA(癌症基因组图谱)-胃腺癌队列分析评估了 TTN 在胃腺癌中的预后价值和潜在机制,并基于 TTN 状态构建了免疫预后模型。我们使用 GSE84433 数据集进行了验证。我们进行了基因集富集分析,并筛选出差异表达基因,然后使用lasso(最小绝对收缩和选择算子)回归分析筛选出与生存相关的基因,构建多因素生存模型。此外,我们使用 CIBERSORT 算法评估了 22 种免疫细胞的相对比例,进行免疫原性分析。最后,我们构建了整合免疫预后模型和其他临床因素的列线图。GESA 显示 TTN 突变患者中存在免疫相关表型的富集。我们构建了一个基于 16 个基因的免疫预后模型,可以识别出预后较差的胃癌患者。免疫微环境分析显示高危患者中幼稚 B 细胞、浆细胞和单核细胞浸润增加。此外,Nomo 图预测了 GC 患者 1 年、3 年和 5 年 OS(总生存期)的概率,表现出良好的预测性能。在这项研究中,我们确定 TTN 基因可能是 GC 的潜在临床生物标志物,并且 TTN 突变可能是患者免疫治疗的预测因子。我们构建并验证了一个基于与 TTN 突变相关的免疫特征的 GC 患者预后的新模型。这项研究可能为胃癌提供潜在的治疗策略。

https://cdn.ncbi.nlm.nih.gov/pmc/blobs/1ace/11398786/6ee798089b6b/medi-103-e38979-g001.jpg

文献AI研究员

20分钟写一篇综述,助力文献阅读效率提升50倍。

立即体验

用中文搜PubMed

大模型驱动的PubMed中文搜索引擎

马上搜索

文档翻译

学术文献翻译模型,支持多种主流文档格式。

立即体验