Suppr超能文献

老年小鼠预防性衰老治疗可减轻癫痫发作严重程度并提高癫痫持续状态的存活率。

Prophylactic senolytic treatment in aged mice reduces seizure severity and improves survival from Status Epilepticus.

机构信息

Interdisciplinary Program in Neuroscience, Georgetown University, Washington, District of Columbia, USA.

Department of Pharmacology and Physiology, Georgetown University, Washington, District of Columbia, USA.

出版信息

Aging Cell. 2024 Sep;23(9):e14239. doi: 10.1111/acel.14239. Epub 2024 Jun 20.

Abstract

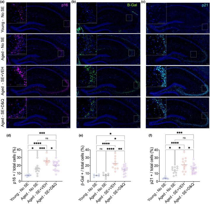
Increased vulnerability to seizures in aging has been well documented both clinically and in various models of aging in epilepsy. Seizures can exacerbate cognitive decline that is already prominent in aging. Senescent cells are thought to contribute to cognitive impairment in aging and clearing senescent cells with senolytic drugs improves cognitive function in animal models. It remains unclear whether senescent cells render the aged brain vulnerable to seizures. Here, we demonstrate that prophylactic senolytic treatment with Dasatinib and Quercetin (D&Q) reduced both seizure severity and mortality in aged C57BL/6J mice. We subjected the D&Q and VEH-treated aged mice to spatial memory testing before and after an acute seizure insult, Status Epilepticus [SE], which leads to epilepsy development. We found that senolytic therapy improved spatial memory before injury, however, spatial memory was not rescued after SE. Senescence-related proteins p16 and senescence-associated β-galactosidase were reduced in D&Q-treated aged mice. Our findings indicate that senescent cells increase seizure susceptibility in aging. Thus, prophylactically targeting senescent cells may prevent age-related seizure vulnerability.

摘要

衰老使癫痫发作的易感性增加,这在临床和各种衰老癫痫模型中都有很好的记录。癫痫发作可加重衰老中已明显存在的认知能力下降。衰老细胞被认为是衰老认知障碍的原因,用衰老细胞溶解药物清除衰老细胞可改善动物模型的认知功能。目前尚不清楚衰老细胞是否使老年大脑易受癫痫发作的影响。在这里,我们证明预防性使用 Dasatinib 和槲皮素(D&Q)治疗可降低 C57BL/6J 老年小鼠的癫痫发作严重程度和死亡率。我们对 D&Q 和 VEH 治疗的老年小鼠进行了空间记忆测试,然后在急性癫痫发作(SE)之前和之后进行了空间记忆测试,SE 可导致癫痫发作。我们发现,衰老细胞溶解疗法可改善损伤前的空间记忆,但 SE 后空间记忆无法恢复。D&Q 治疗的老年小鼠中的衰老相关蛋白 p16 和衰老相关β-半乳糖苷酶减少。我们的研究结果表明,衰老细胞会增加衰老时的癫痫易感性。因此,预防性靶向衰老细胞可能预防与年龄相关的癫痫易感性。

https://cdn.ncbi.nlm.nih.gov/pmc/blobs/a5cc/11488304/1087af7b4814/ACEL-23-e14239-g002.jpg

文献AI研究员

20分钟写一篇综述,助力文献阅读效率提升50倍。

立即体验

用中文搜PubMed

大模型驱动的PubMed中文搜索引擎

马上搜索

文档翻译

学术文献翻译模型,支持多种主流文档格式。

立即体验