Suppr超能文献

鼻腔内接种腺病毒载体奥密克戎疫苗诱导的鼻免疫球蛋白 A 比血清抗体具有更高的中和效力。

Intranasal adenovirus-vectored Omicron vaccine induced nasal immunoglobulin A has superior neutralizing potency than serum antibodies.

机构信息

Guangzhou Institute of Infectious Disease, Guangzhou Eighth People's Hospital, Guangzhou Medical University, Guangzhou, China.

Guangzhou National Laboratory, Guangzhou, China.

出版信息

Signal Transduct Target Ther. 2024 Jul 22;9(1):190. doi: 10.1038/s41392-024-01906-0.

Abstract

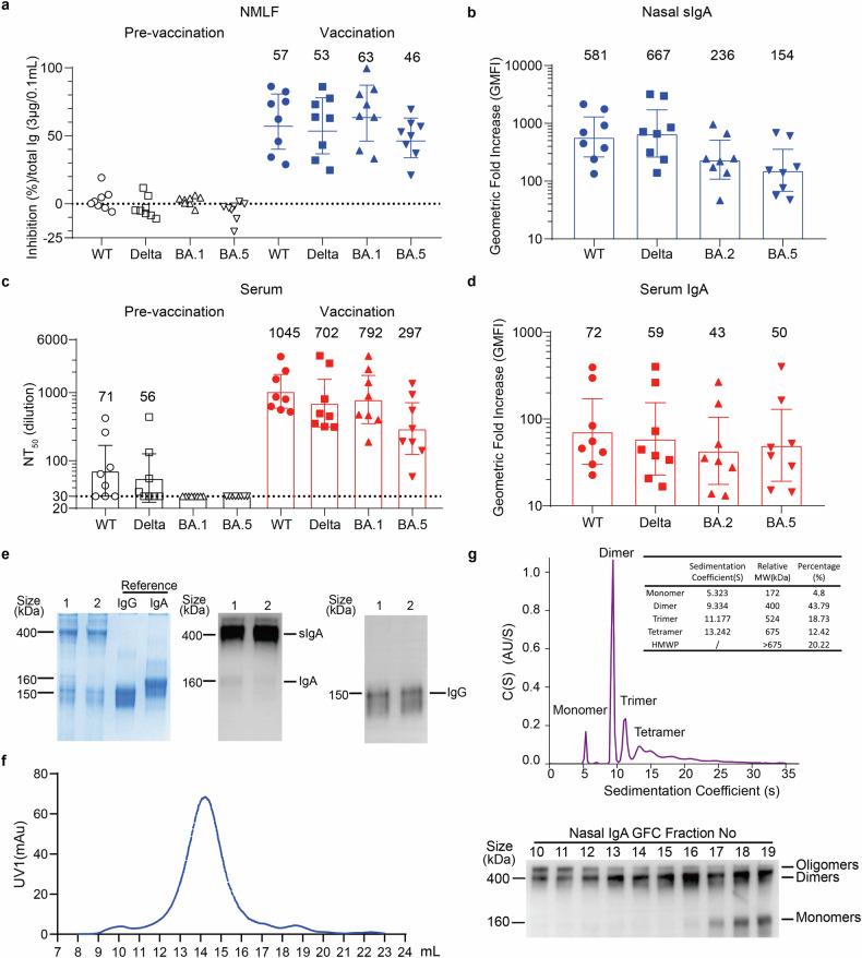
The upper respiratory tract is the initial site of SARS-CoV-2 infection. Nasal spike-specific secretory immunoglobulin A (sIgA) correlates with protection against Omicron breakthrough infection. We report that intranasal vaccination using human adenovirus serotype 5 (Ad5) vectored Omicron spike in people who previously vaccinated with ancestral vaccine could induce robust neutralizing sIgA in the nasal passage. Nasal sIgA was predominantly present in dimeric and multimeric forms and accounted for nearly 40% of total proteins in nasal mucosal lining fluids (NMLFs). A low-level IgG could also be detected in NMLFs but not IgM, IgD, and IgE. After a complete nasal wash, sIgA in the nasal passage could be replenished rapidly within a few hours. A comparison of purified paired serum IgA, serum IgG, and nasal sIgA from the same individuals showed that sIgA was up to 3-logs more potent than serum antibodies in binding to spikes and in neutralizing Omicron subvariants. Serum IgG and IgA failed to neutralize XBB and BA.2.86, while nasal sIgA retained potent neutralization against these newly emerged variants. Further analysis showed that sIgA was more effective than IgG or IgA in blocking spike-mediated cell-to-cell transmission and protecting hACE2 mice from XBB challenge. Using a sIgA monoclonal antibody as a reference, we estimated that the total nasal sIgA contains about 2.6-3.9% spike-specific sIgA in NMLFs collected approximately one month after intranasal vaccination. Our study provided insights for developing intranasal vaccines that can induce sIgA to build an effective and mutation-resistant first-line immune barrier against constantly emerging variants.

摘要

上呼吸道是 SARS-CoV-2 感染的初始部位。鼻腔刺突特异性分泌型免疫球蛋白 A(sIgA)与预防奥密克戎突破性感染相关。我们报告称,在先前接种过原始疫苗的人群中,使用人腺病毒血清型 5(Ad5)载体奥密克戎刺突进行鼻内接种可诱导鼻腔内产生强烈的中和性 sIgA。鼻腔 sIgA 主要以二聚体和多聚体形式存在,占鼻黏膜衬里液(NMLF)总蛋白的近 40%。还可以在 NMLF 中检测到低水平的 IgG,但不能检测到 IgM、IgD 和 IgE。在完成鼻腔冲洗后,鼻腔内的 sIgA 可以在数小时内迅速补充。对来自同一个体的纯化配对血清 IgA、血清 IgG 和鼻腔 sIgA 的比较表明,sIgA 在与刺突结合和中和奥密克戎亚变体方面的效力比血清抗体高 3 个数量级。血清 IgG 和 IgA 不能中和 XBB 和 BA.2.86,而鼻腔 sIgA 对这些新出现的变体仍然保持有效的中和作用。进一步分析表明,sIgA 在阻断刺突介导的细胞间传播以及保护 hACE2 小鼠免受 XBB 挑战方面比 IgG 或 IgA 更有效。使用 sIgA 单克隆抗体作为参考,我们估计在鼻内接种后约一个月采集的 NMLF 中,总鼻腔 sIgA 约含有 2.6-3.9%的刺突特异性 sIgA。我们的研究为开发能够诱导 sIgA 以建立针对不断出现的变体的有效且抗突变的一线免疫屏障的鼻内疫苗提供了思路。

https://cdn.ncbi.nlm.nih.gov/pmc/blobs/f4a5/11263566/84a761fdbe5c/41392_2024_1906_Fig1_HTML.jpg

文献AI研究员

20分钟写一篇综述,助力文献阅读效率提升50倍。

立即体验

用中文搜PubMed

大模型驱动的PubMed中文搜索引擎

马上搜索

文档翻译

学术文献翻译模型,支持多种主流文档格式。

立即体验