Suppr超能文献

ADME 相关基因在肾透明细胞癌中的分子特征研究。

Research on molecular characteristics of ADME-related genes in kidney renal clear cell carcinoma.

机构信息

Department of Urology, The First Affiliated Hospital of Shenzhen University, Shenzhen Second People's Hospital, Shenzhen, China.

Department of Urology, Shantou University Medical College, Shantou, China.

出版信息

Sci Rep. 2024 Jul 22;14(1):16834. doi: 10.1038/s41598-024-67516-6.

Abstract

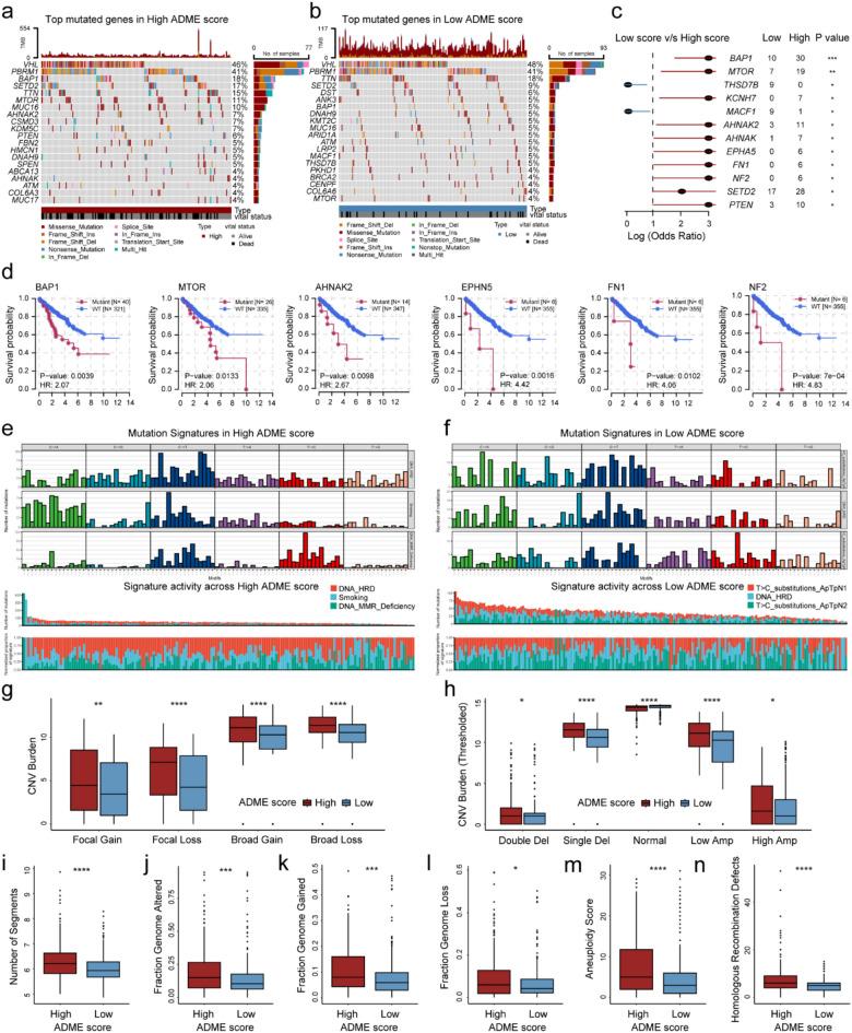
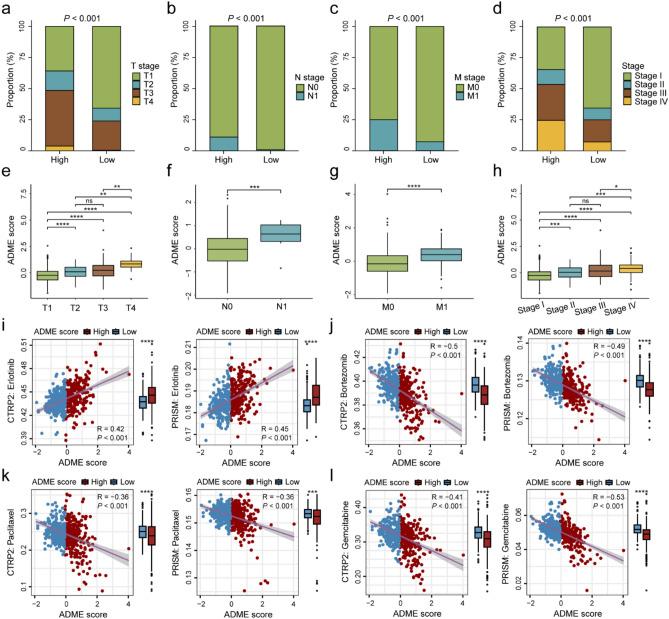
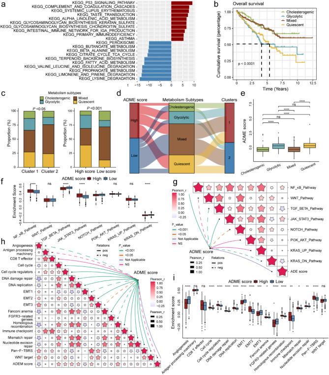
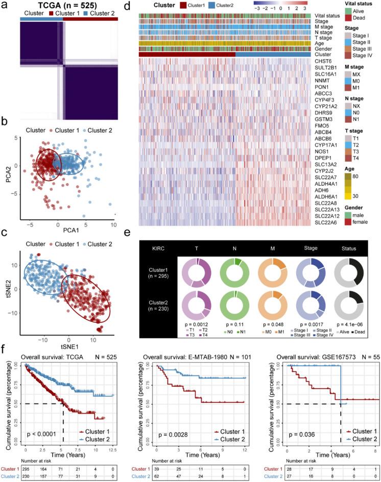
Genes involved in drug absorption, distribution, metabolism, and excretion (ADME) are named ADME genes. However, the comprehensive role of ADME genes in kidney renal clear cell carcinoma (KIRC) remains unclear. Using the clinical and gene expression data of KIRC patients downloaded from The Cancer Genome Atlas (TCGA), ArrayExpress, and the Gene Expression Omnibus (GEO) databases, we cluster patients into two patterns, and the population with a relatively poor prognosis demonstrated higher level of immunosuppressive cell infiltration and higher proportion of glycolytic subtypes. Then, 17 ADME genes combination identified through the least absolute shrinkage and selection operator algorithm (LASSO, 1000 times) was utilized to calculate the ADME score. The ADME score was found to be an independent predictor of prognosis in KIRC and to be tightly associated with the infiltration level of immune cells, metabolic properties, tumor-related signaling pathways, genetic variation, and responses to chemotherapeutics. Our work revealed the characteristics of ADME in KIRC. Assessing the ADME profiles of individual patients can deepen our comprehension of tumor microenvironment (TME) features in KIRC and can aid in developing more personalized and effective therapeutic strategies.

摘要

参与药物吸收、分布、代谢和排泄(ADME)的基因被命名为 ADME 基因。然而,ADME 基因在肾透明细胞癌(KIRC)中的全面作用仍不清楚。本研究使用从癌症基因组图谱(TCGA)、ArrayExpress 和基因表达综合数据库(GEO)下载的 KIRC 患者的临床和基因表达数据,将患者聚类为两种模式,预后较差的人群表现出更高水平的免疫抑制细胞浸润和更高比例的糖酵解亚型。然后,通过最小绝对收缩和选择算子算法(LASSO,1000 次)识别出的 17 个 ADME 基因组合被用来计算 ADME 评分。ADME 评分被发现是 KIRC 预后的独立预测因子,与免疫细胞浸润水平、代谢特性、肿瘤相关信号通路、遗传变异和对化疗药物的反应密切相关。我们的工作揭示了 KIRC 中 ADME 的特征。评估个体患者的 ADME 谱可以加深我们对 KIRC 肿瘤微环境(TME)特征的理解,并有助于制定更个性化和有效的治疗策略。

https://cdn.ncbi.nlm.nih.gov/pmc/blobs/5c3c/11263354/64b56bb81609/41598_2024_67516_Fig1_HTML.jpg

文献AI研究员

20分钟写一篇综述,助力文献阅读效率提升50倍。

立即体验

用中文搜PubMed

大模型驱动的PubMed中文搜索引擎

马上搜索

文档翻译

学术文献翻译模型,支持多种主流文档格式。

立即体验