Suppr超能文献

CCL2-CCR4 轴促进调节性 T 细胞向犬脑胶质瘤组织的迁移。

The CCL2-CCR4 axis promotes Regulatory T cell trafficking to canine glioma tissues.

机构信息

Department of Surgical and Radiological Sciences, University of California, Davis, One Shields Avenue, 2112 Tupper Hall, Davis, CA, 95616-5270, USA.

Department of Clinical Sciences & Advanced Medicine, School of Veterinary Medicine, University of Pennsylvania, 380 South University Avenue, 419 Hill Pavilion, Philadelphia, PA, 19104, USA.

出版信息

J Neurooncol. 2024 Sep;169(3):647-658. doi: 10.1007/s11060-024-04766-4. Epub 2024 Jul 24.

Abstract

PURPOSE

Spontaneously occurring glioma in pet dogs is increasingly recognized as a valuable translational model for human glioblastoma. Canine high-grade glioma and human glioblastomas share many molecular similarities, including the accumulation of immunosuppressive regulatory T cells (Tregs) that inhibit anti-tumor immune responses. Identifying in dog mechanisms responsible for Treg recruitment may afford to target the cellular population driving immunosuppression, the results providing a rationale for translational clinical studies in human patients. Our group has previously identified C-C motif chemokine 2 (CCL2) as a glioma-derived T-reg chemoattractant acting on chemokine receptor 4 (CCR4) in a murine orthotopic glioma model. Recently, we demonstrated a robust increase of CCL2 in the brain tissue of canine patients bearing high-grade glioma.

METHODS

We performed a series of in vitro experiments using canine Tregs and patient-derived canine glioma cell lines (GSC 1110, GSC 0514, J3T-Bg, G06A) to interrogate the CCL2-CCR4 signaling axis in the canine.

RESULTS

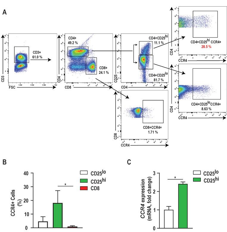
We established a flow cytometry gating strategy for identifying and isolating FOXP3 Tregs in dogs. The canine CD4 + CD25 T-cell population was highly enriched in FOXP3 and CCR4 expression, indicating they are bona fide Tregs. Canine Treg migration was enhanced by CCL2 or by glioma cell line-derived supernatant. Blockade of the CCL2-CCR4 axis significantly reduced migration of canine Tregs. CCL2 mRNA was expressed in all glioma cell lines, and expression increased when exposed to Tregs but not CD4 + helper T-cells.

CONCLUSION

Our study validates CCL2-CCR4 as a bi-directional Treg-glioma immunosuppressive and tumor-promoting axis in canine high-grade glioma.

摘要

目的

自发性发生于宠物犬的脑胶质瘤越来越被认为是人类胶质母细胞瘤的有价值的转化模型。犬高级别脑胶质瘤和人类胶质母细胞瘤具有许多分子相似性,包括免疫抑制性调节性 T 细胞(Treg)的积累,其抑制抗肿瘤免疫反应。鉴定犬中负责 Treg 募集的机制可能为靶向驱动免疫抑制的细胞群体提供依据,其结果为人类患者的转化临床研究提供了依据。我们的研究小组之前已经鉴定出 C-C 基序趋化因子 2(CCL2)作为一种胶质瘤衍生的 Treg 趋化因子,在小鼠原位胶质瘤模型中作用于趋化因子受体 4(CCR4)。最近,我们证明了在患有高级别脑胶质瘤的犬患者的脑组织中 CCL2 大量增加。

方法

我们使用犬 Treg 和源自犬的胶质瘤细胞系(GSC 1110、GSC 0514、J3T-Bg、G06A)进行了一系列体外实验,以研究 CCL2-CCR4 信号轴在犬中的作用。

结果

我们建立了一种流式细胞术门控策略,用于鉴定和分离犬 FOXP3 Treg。犬 CD4+CD25+T 细胞群体高度富集 FOXP3 和 CCR4 的表达,表明它们是真正的 Treg。CCL2 或源自胶质瘤细胞系的上清液增强了犬 Treg 的迁移。CCL2-CCR4 轴的阻断显著降低了犬 Treg 的迁移。所有的胶质瘤细胞系均表达 CCL2mRNA,当暴露于 Treg 而非 CD4+辅助性 T 细胞时,表达增加。

结论

我们的研究验证了 CCL2-CCR4 作为犬高级别脑胶质瘤中双向 Treg-胶质瘤免疫抑制和肿瘤促进轴。

https://cdn.ncbi.nlm.nih.gov/pmc/blobs/7945/11341612/2a40b8939ed8/11060_2024_4766_Fig1_HTML.jpg

文献AI研究员

20分钟写一篇综述,助力文献阅读效率提升50倍。

立即体验

用中文搜PubMed

大模型驱动的PubMed中文搜索引擎

马上搜索

文档翻译

学术文献翻译模型,支持多种主流文档格式。

立即体验