Suppr超能文献

γ-微管蛋白复合物控制锥体虫类基于微管的结构的成核。

γ-tubulin complex controls the nucleation of tubulin-based structures in Apicomplexa.

机构信息

Department of Microbiology and Molecular Medicine, Faculty of Medicine, University of Geneva, CH-1221 Geneva 4, Switzerland.

出版信息

Mol Biol Cell. 2024 Sep 1;35(9):ar121. doi: 10.1091/mbc.E24-03-0100. Epub 2024 Jul 24.

Abstract

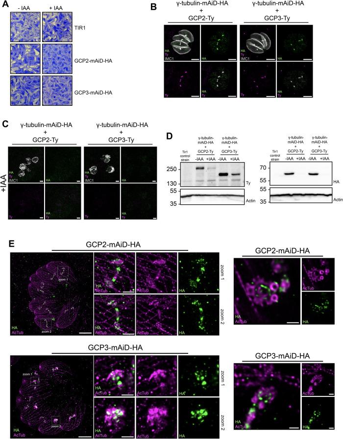
Apicomplexan parasites rely on tubulin structures throughout their cell and life cycles, particularly in the polymerization of spindle microtubules to separate the replicated nucleus into daughter cells. Additionally, tubulin structures, including conoid and subpellicular microtubules, provide the necessary rigidity and structure for dissemination and host cell invasion. However, it is unclear whether these tubulin structures are nucleated via a highly conserved γ-tubulin complex or through a specific process unique to apicomplexans. This study demonstrates that γ-tubulin is responsible for nucleating spindle microtubules, akin to higher eukaryotes, facilitating nucleus division in newly formed parasites. Interestingly, γ-tubulin colocalizes with nascent conoid and subpellicular microtubules during division, potentially nucleating these structures as well. Loss of γ-tubulin results in significant morphological defects due to impaired nucleus scission and the loss of conoid and subpellicular microtubule nucleation, crucial for parasite shape and rigidity. Additionally, the nucleation process of tubulin structures involves a concerted action of γ-tubulin and Gamma Tubulin Complex proteins (GCPs), recapitulating the localization and phenotype of γ-tubulin. This study also introduces new molecular markers for cytoskeletal structures and applies iterative expansion microscopy to reveal microtubule-based architecture in sporozoites, further demonstrating the conserved localization and probable function of γ-tubulin in .

摘要

顶复亚门寄生虫在其整个细胞和生命周期中都依赖微管结构,特别是在纺锤体微管的聚合作用下,将复制的核分离成子细胞。此外,微管结构,包括锥体和皮膜下微管,为传播和宿主细胞入侵提供了必要的刚性和结构。然而,目前尚不清楚这些微管结构是否通过高度保守的γ-微管复合物或通过顶复亚门特有的特定过程来进行核化。本研究表明,γ-微管负责纺锤体微管的核化,类似于高等真核生物,有助于新形成的寄生虫中的核分裂。有趣的是,γ-微管在分裂过程中与新形成的锥体和皮膜下微管共定位,可能也对这些结构进行核化。由于核分裂受损以及锥体和皮膜下微管核化的丧失,γ-微管的缺失导致明显的形态缺陷,这对寄生虫的形状和刚性至关重要。此外,微管结构的核化过程涉及 γ-微管和γ-微管复合物蛋白(GCPs)的协同作用,再现了 γ-微管的定位和表型。本研究还为细胞骨架结构引入了新的分子标记,并应用迭代扩展显微镜来揭示孢子虫中的微管基架构,进一步证明了 γ-微管在顶复亚门中的保守定位和可能的功能。

https://cdn.ncbi.nlm.nih.gov/pmc/blobs/1bd4/11449391/486126c50f38/mbc-35-ar121-g001.jpg

文献AI研究员

20分钟写一篇综述,助力文献阅读效率提升50倍。

立即体验

用中文搜PubMed

大模型驱动的PubMed中文搜索引擎

马上搜索

文档翻译

学术文献翻译模型,支持多种主流文档格式。

立即体验