Suppr超能文献

新抗原特异性细胞毒性Tr1 CD4 T细胞抑制癌症免疫疗法。

Neoantigen-specific cytotoxic Tr1 CD4 T cells suppress cancer immunotherapy.

作者信息

Sultan Hussein, Takeuchi Yoshiko, Ward Jeffrey P, Sharma Naveen, Liu Tian-Tian, Sukhov Vladimir, Firulyova Maria, Song Yuang, Ameh Samuel, Brioschi Simone, Khantakova Darya, Arthur Cora D, White J Michael, Kohlmiller Heather, Salazar Andres M, Burns Robert, Costa Helio A, Moynihan Kelly D, Yeung Yik Andy, Djuretic Ivana, Schumacher Ton N, Sheehan Kathleen C F, Colonna Marco, Allison James P, Murphy Kenneth M, Artyomov Maxim N, Schreiber Robert D

机构信息

Department of Pathology and Immunology, Washington University School of Medicine, St. Louis, MO, USA.

The Andrew M. and Jane M. Bursky Center for Human Immunology and Immunotherapy Programs, Washington University School of Medicine, St. Louis, MO, USA.

出版信息

Nature. 2024 Aug;632(8023):182-191. doi: 10.1038/s41586-024-07752-y. Epub 2024 Jul 24.

Abstract

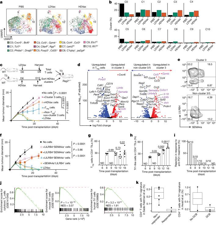
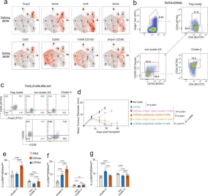
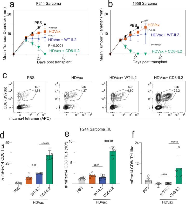
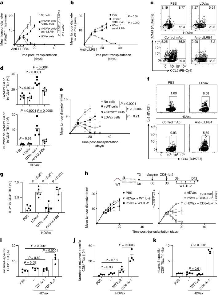
CD4 T cells can either enhance or inhibit tumour immunity. Although regulatory T cells have long been known to impede antitumour responses, other CD4 T cells have recently been implicated in inhibiting this response. Yet, the nature and function of the latter remain unclear. Here, using vaccines containing MHC class I (MHC-I) neoantigens (neoAgs) and different doses of tumour-derived MHC-II neoAgs, we discovered that whereas the inclusion of vaccines with low doses of MHC-II-restricted peptides (LDVax) promoted tumour rejection, vaccines containing high doses of the same MHC-II neoAgs (HDVax) inhibited rejection. Characterization of the inhibitory cells induced by HDVax identified them as type 1 regulatory T (Tr1) cells expressing IL-10, granzyme B, perforin, CCL5 and LILRB4. Tumour-specific Tr1 cells suppressed tumour rejection induced by anti-PD1, LDVax or adoptively transferred tumour-specific effector T cells. Mechanistically, HDVax-induced Tr1 cells selectively killed MHC-II tumour antigen-presenting type 1 conventional dendritic cells (cDC1s), leading to low numbers of cDC1s in tumours. We then documented modalities to overcome this inhibition, specifically via anti-LILRB4 blockade, using a CD8-directed IL-2 mutein, or targeted loss of cDC2/monocytes. Collectively, these data show that cytotoxic Tr1 cells, which maintain peripheral tolerance, also inhibit antitumour responses and thereby function to impede immune control of cancer.

摘要

CD4 T细胞既可以增强也可以抑制肿瘤免疫。虽然长期以来已知调节性T细胞会阻碍抗肿瘤反应,但最近发现其他CD4 T细胞也参与抑制这种反应。然而,后者的性质和功能仍不清楚。在这里,我们使用含有MHC I类(MHC-I)新抗原(neoAgs)和不同剂量肿瘤来源的MHC-II新抗原的疫苗,发现低剂量MHC-II限制性肽疫苗(LDVax)的加入促进了肿瘤排斥,而含有相同高剂量MHC-II新抗原的疫苗(HDVax)则抑制了排斥。对HDVax诱导的抑制性细胞的表征确定它们为表达IL-10、颗粒酶B、穿孔素、CCL5和LILRB4的1型调节性T(Tr1)细胞。肿瘤特异性Tr1细胞抑制了由抗PD1、LDVax或过继转移的肿瘤特异性效应T细胞诱导的肿瘤排斥。从机制上讲,HDVax诱导的Tr1细胞选择性杀死了MHC-II肿瘤抗原呈递的1型传统树突状细胞(cDC1s),导致肿瘤中cDC1s数量减少。然后,我们记录了克服这种抑制的方法,特别是通过抗LILRB4阻断、使用CD8定向的IL-2突变体或靶向去除cDC2/单核细胞。总的来说,这些数据表明,维持外周耐受的细胞毒性Tr1细胞也会抑制抗肿瘤反应,从而阻碍对癌症的免疫控制。

https://cdn.ncbi.nlm.nih.gov/pmc/blobs/fafe/11291290/8ac749c4032d/41586_2024_7752_Fig1_HTML.jpg

文献AI研究员

20分钟写一篇综述,助力文献阅读效率提升50倍。

立即体验

用中文搜PubMed

大模型驱动的PubMed中文搜索引擎

马上搜索

文档翻译

学术文献翻译模型,支持多种主流文档格式。

立即体验