Suppr超能文献

CSF1R 抑制可耗尽大脑中的巨噬细胞并降低 SIV 感染的猕猴大脑中的病毒载量。

CSF1R inhibition depletes brain macrophages and reduces brain virus burden in SIV-infected macaques.

机构信息

Department of Microbiology and Molecular Cell Biology, Eastern Virginia Medical School, Norfolk, VA 23507, USA.

Department of Anatomy, Physiology & Cell Biology, University California, Davis School of Veterinary Medicine, Davis, CA 95616, USA.

出版信息

Brain. 2024 Sep 3;147(9):3059-3069. doi: 10.1093/brain/awae153.

Abstract

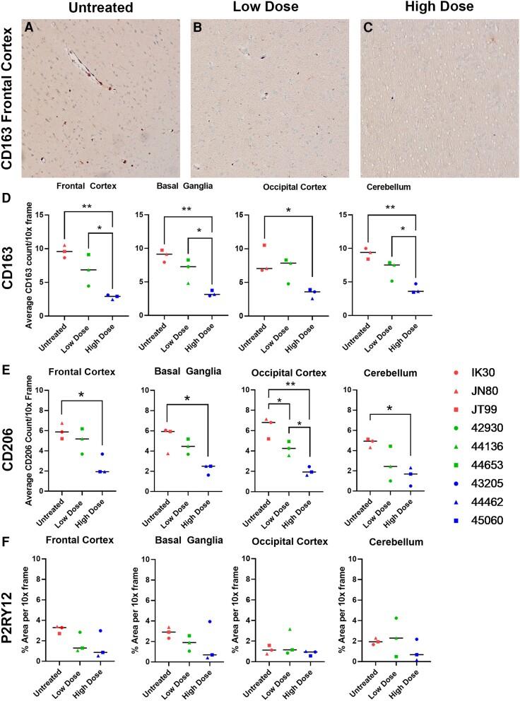
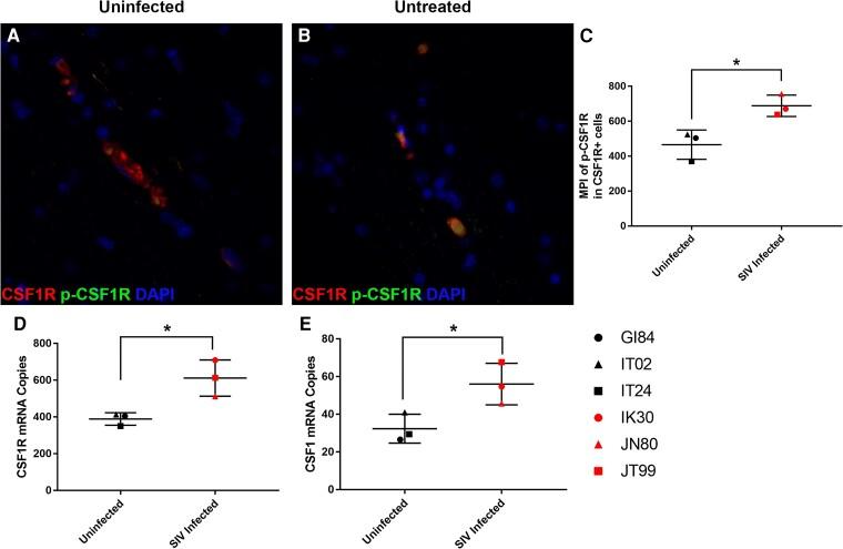
Perivascular macrophages (PVMs) and, to a lesser degree, microglia are targets and reservoirs of HIV and simian immunodeficiency virus (SIV) in the brain. Previously, we demonstrated that colony-stimulating factor 1 receptor (CSF1R) in PVMs was upregulated and activated in chronically SIV-infected rhesus macaques with encephalitis, correlating with SIV infection of PVMs. Herein, we investigated the role of CSF1R in the brain during acute SIV infection using BLZ945, a brain-penetrant CSF1R kinase inhibitor. Apart from three uninfected historic controls, nine Indian rhesus macaques were infected acutely with SIVmac251 and divided into three groups (n = 3 each): an untreated control and two groups treated for 20-30 days with low- (10 mg/kg/day) or high- (30 mg/kg/day) dose BLZ945. With the high-dose BLZ945 treatment, there was a significant reduction in cells expressing CD163 and CD206 across all four brain areas examined, compared with the low-dose treatment and control groups. In 9 of 11 tested regions, tissue viral DNA (vDNA) loads were reduced by 95%-99% following at least one of the two doses, and even to undetectable levels in some instances. Decreased numbers of CD163+ and CD206+ cells correlated significantly with lower levels of vDNA in all four corresponding brain areas. In contrast, BLZ945 treatment did not significantly affect the number of microglia. Our results indicate that doses as low as 10 mg/kg/day of BLZ945 are sufficient to reduce the tissue vDNA loads in the brain with no apparent adverse effect. This study provides evidence that infected PVMs are highly sensitive to CSF1R inhibition, opening new possibilities to achieve viral clearance.

摘要

血管周巨噬细胞(PVMs)和小胶质细胞在大脑中是 HIV 和猴免疫缺陷病毒(SIV)的靶点和储存库。此前,我们已经证明,在患有脑炎的慢性 SIV 感染恒河猴中,PVM 中的集落刺激因子 1 受体(CSF1R)上调和激活,与 PVM 中的 SIV 感染相关。在此,我们使用穿透性脑 CSF1R 激酶抑制剂 BLZ945,研究了 CSF1R 在急性 SIV 感染期间在大脑中的作用。除了三个未感染的历史对照外,九只印度恒河猴急性感染 SIVmac251,并分为三组(每组 3 只):未治疗对照组和两组分别用低剂量(10mg/kg/天)或高剂量(30mg/kg/天)BLZ945 治疗 20-30 天。与低剂量治疗组和对照组相比,高剂量 BLZ945 治疗组所有四个大脑区域表达 CD163 和 CD206 的细胞数量显著减少。在 11 个测试区域中的 9 个区域,组织病毒 DNA(vDNA)载量在至少一种剂量下降低了 95%-99%,在某些情况下甚至降低到无法检测的水平。所有四个相应大脑区域的 CD163+和 CD206+细胞数量减少与 vDNA 水平降低显著相关。相比之下,BLZ945 治疗对小胶质细胞数量没有显著影响。我们的结果表明,低至 10mg/kg/天的 BLZ945 剂量足以降低大脑中的组织 vDNA 载量,且没有明显的不良反应。这项研究提供了证据,表明感染的 PVMs 对 CSF1R 抑制非常敏感,为实现病毒清除开辟了新的可能性。

https://cdn.ncbi.nlm.nih.gov/pmc/blobs/333d/11370798/c03546c0e5bd/awae153f1.jpg

文献AI研究员

20分钟写一篇综述,助力文献阅读效率提升50倍。

立即体验

用中文搜PubMed

大模型驱动的PubMed中文搜索引擎

马上搜索

文档翻译

学术文献翻译模型,支持多种主流文档格式。

立即体验