Suppr超能文献

一种 ADAM17 功能阻断抗体增强了 IL-15 介导的 NK 细胞激活和增殖,涉及 CD16A、CD137 和辅助细胞。

Enhanced IL-15-mediated NK cell activation and proliferation by an ADAM17 function-blocking antibody involves CD16A, CD137, and accessory cells.

机构信息

Graduate Program in Comparative and Molecular Biosciences, University of Minnesota, Saint Paul, Minnesota, USA.

Graduate Program in Microbiology, Immunology, and Cancer Biology, University of Minnesota, Minneapolis, Minnesota, USA.

出版信息

J Immunother Cancer. 2024 Jul 24;12(7):e008959. doi: 10.1136/jitc-2024-008959.

Abstract

BACKGROUND

Natural killer (NK) cells are being extensively studied as a cell therapy for cancer. These cells are activated by recognition of ligands and antigens on tumor cells. Cytokine therapies, such as IL-15, are also broadly used to stimulate endogenous and adoptively transferred NK cells in patients with cancer. These stimuli activate the membrane protease ADAM17, which cleaves various cell-surface receptors on NK cells as a negative feedback loop to limit their cytolytic function. ADAM17 inhibition can enhance IL-15-mediated NK cell proliferation in vitro and in vivo. In this study, we investigated the underlying mechanism of this process.

METHODS

Peripheral blood mononuclear cells (PBMCs) or enriched NK cells from human peripheral blood, either unlabeled or labeled with a cell proliferation dye, were cultured for up to 7 days in the presence of rhIL-15±an ADAM17 function-blocking antibody. Different fully human versions of the antibody were generated; Medi-1 (IgG1), Medi-4 (IgG4), Medi-PGLALA, Medi-F(ab'), and TAB16 (anti-ADAM17 and anti-CD16 bispecific) to modulate CD16A binding. Flow cytometry was used to assess NK cell proliferation and phenotypic markers, immunoblotting to examine CD16A signaling, and IncuCyte-based live cell imaging to measure NK cell antitumor activity.

RESULTS

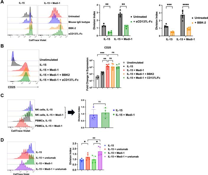
The ADAM17 function-blocking monoclonal antibody (mAb) Medi-1 markedly increased early NK cell activation by IL-15. By using different engineered versions of the antibody, we demonstrate involvement by CD16A, an activating Fcγ receptor and well-described ADAM17 substrate. Hence, Medi-1 when bound to ADAM17 on NK cells is engaged by CD16A and blocks its shedding, inducing and prolonging its signaling. This process did not promote evident NK cell fratricide or dysfunction. Synergistic signaling by Medi-1 and IL-15 enhanced the upregulation of CD137 on CD16A NK cells and augmented their proliferation in the presence of PBMC accessory cells or an anti-CD137 agonistic mAb.

CONCLUSIONS

Our data reveal for the first time that CD16A and CD137 underpin Medi-1 enhancement of IL-15-driven NK cell activation and proliferation, respectively, with the latter requiring PBMC accessory cells. The use of Medi-1 represents a novel strategy to enhance IL-15-driven NK cell proliferation, and it may be of therapeutic importance by increasing the antitumor activity of NK cells in patients with cancer.

摘要

背景

自然杀伤 (NK) 细胞作为癌症的细胞治疗方法正在被广泛研究。这些细胞通过识别肿瘤细胞上的配体和抗原而被激活。细胞因子疗法,如 IL-15,也被广泛用于刺激癌症患者体内的内源性和过继转移的 NK 细胞。这些刺激物激活膜蛋白酶 ADAM17,ADAM17 作为负反馈回路将切割 NK 细胞表面的各种受体,以限制其细胞溶解功能。ADAM17 抑制可增强体外和体内 IL-15 介导的 NK 细胞增殖。在这项研究中,我们研究了这个过程的潜在机制。

方法

外周血单核细胞 (PBMC) 或人外周血中富集的 NK 细胞,无论是未标记的还是用细胞增殖染料标记的,在 rhIL-15±ADAM17 功能阻断抗体的存在下培养长达 7 天。生成了不同的完全人源版本的抗体;Medi-1(IgG1)、Medi-4(IgG4)、Medi-PGLALA、Medi-F(ab') 和 TAB16(抗 ADAM17 和抗 CD16 双特异性)以调节 CD16A 的结合。流式细胞术用于评估 NK 细胞增殖和表型标志物,免疫印迹用于检查 CD16A 信号,IncuCyte 基于活细胞成像的测量 NK 细胞抗肿瘤活性。

结果

ADAM17 功能阻断单克隆抗体 (mAb) Medi-1 显著增强了 IL-15 对 NK 细胞的早期激活。通过使用不同工程化版本的抗体,我们证明了 CD16A 的参与,CD16A 是一种激活的 Fcγ 受体,也是众所周知的 ADAM17 底物。因此,Medi-1 与 NK 细胞上的 ADAM17 结合时,会与 CD16A 结合并阻止其脱落,从而诱导和延长其信号转导。这个过程并没有促进明显的 NK 细胞自噬或功能障碍。Medi-1 和 IL-15 的协同信号增强了 CD16A NK 细胞上 CD137 的上调,并在存在 PBMC 辅助细胞或抗 CD137 激动性 mAb 的情况下增强了它们的增殖。

结论

我们的数据首次揭示,CD16A 和 CD137 分别为 Medi-1 增强 IL-15 驱动的 NK 细胞激活和增殖提供基础,后者需要 PBMC 辅助细胞。Medi-1 的使用代表了一种增强 IL-15 驱动的 NK 细胞增殖的新策略,通过增加癌症患者 NK 细胞的抗肿瘤活性,它可能具有治疗意义。

https://cdn.ncbi.nlm.nih.gov/pmc/blobs/b4c5/11284835/162ba47310ff/jitc-12-7-g001.jpg

文献AI研究员

20分钟写一篇综述,助力文献阅读效率提升50倍。

立即体验

用中文搜PubMed

大模型驱动的PubMed中文搜索引擎

马上搜索

文档翻译

学术文献翻译模型,支持多种主流文档格式。

立即体验