Suppr超能文献

miR-92a 在血管内皮细胞自噬中的作用和机制。

The role and mechanism of action of miR‑92a in endothelial cell autophagy.

机构信息

Clinical Laboratory, The Second Affiliated Hospital of Harbin Medical University, Harbin, Heilongjiang 150081, P.R. China.

出版信息

Mol Med Rep. 2024 Sep;30(3). doi: 10.3892/mmr.2024.13296. Epub 2024 Jul 26.

Abstract

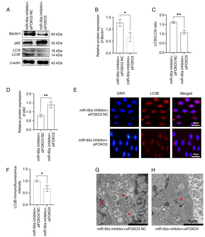
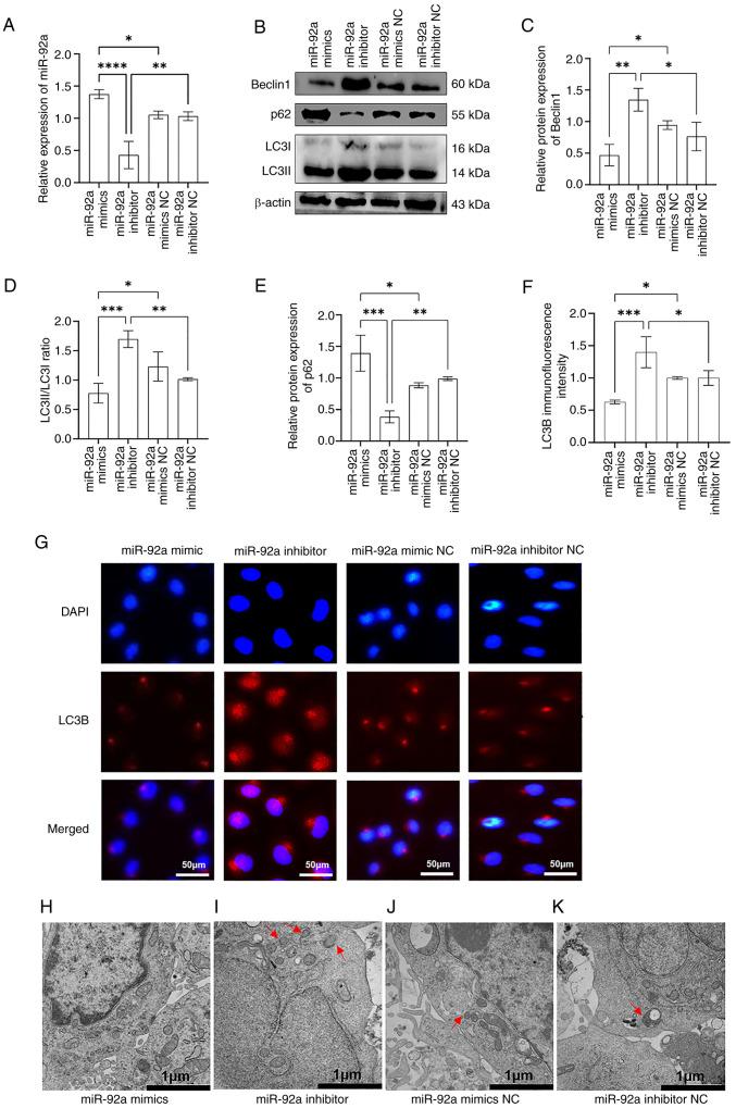
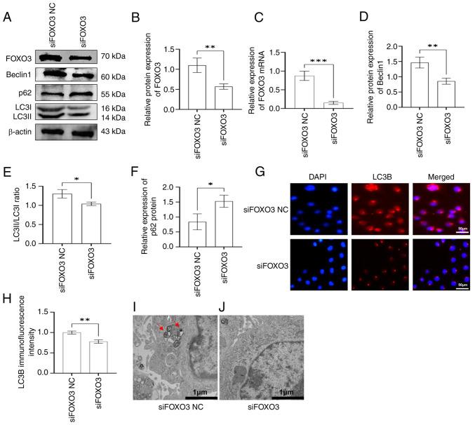
Although microRNAs (miRNAs/miRs) serve a significant role in the autophagy of vascular endothelial cells (ECs), the effect of miR‑92a on the autophagy of ECs is currently unclear. Therefore, the present study aimed to investigate the impact of miR‑92a on autophagy in ECs and the underlying molecular processes that control this biological activity. Firstly, an autophagy model of EA.hy926 cells was generated via treatment with the autophagy inducer rapamycin (rapa‑EA.hy926 cells). The expression levels of miR‑92a were then detected by reverse transcription‑quantitative PCR, and the effect of miR‑92a expression on the autophagic activity of rapa‑EA.hy926 cells was studied by overexpressing or inhibiting miR‑92a. The level of autophagy was evaluated by western blot analysis, immunofluorescence staining and transmission electron microscopy. Dual‑luciferase reporter assays were used to confirm the interaction between miR‑92a and FOXO3. The results demonstrated that the expression levels of miR‑92a were decreased in the rapa‑EA.hy926 cell autophagy model. Furthermore, overexpression and inhibition of miR‑92a revealed that upregulation of miR‑92a in these cells inhibited autophagy, whereas miR‑92a knockdown promoted it. It was also confirmed that miR‑92a directly bound to the 3'‑untranslated region of the autophagy‑related gene FOXO3 and reduced its expression. In conclusion, the present study suggested that miR‑92a inhibits autophagy activity in EA.hy926 cells by targeting FOXO3.

摘要

虽然 microRNAs(miRNAs/miRs)在血管内皮细胞(ECs)的自噬中发挥重要作用,但 miR-92a 对 ECs 自噬的影响目前尚不清楚。因此,本研究旨在探讨 miR-92a 对 ECs 自噬的影响及其控制这种生物学活性的潜在分子机制。首先,通过用自噬诱导剂雷帕霉素(rapa-EA.hy926 细胞)处理来建立 EA.hy926 细胞的自噬模型。然后通过逆转录-定量 PCR 检测 miR-92a 的表达水平,并通过过表达或抑制 miR-92a 研究 miR-92a 表达对 rapa-EA.hy926 细胞自噬活性的影响。通过 Western blot 分析、免疫荧光染色和透射电子显微镜评估自噬水平。双荧光素酶报告基因检测用于证实 miR-92a 和 FOXO3 之间的相互作用。结果表明,在 rapa-EA.hy926 细胞自噬模型中 miR-92a 的表达水平降低。此外,过表达和抑制 miR-92a 表明,这些细胞中 miR-92a 的上调抑制自噬,而 miR-92a 的下调促进自噬。还证实 miR-92a 可直接与自噬相关基因 FOXO3 的 3'-非翻译区结合并降低其表达。综上所述,本研究表明 miR-92a 通过靶向 FOXO3 抑制 EA.hy926 细胞的自噬活性。

https://cdn.ncbi.nlm.nih.gov/pmc/blobs/f774/11304162/b417374cf45d/mmr-30-03-13296-g00.jpg

文献AI研究员

20分钟写一篇综述,助力文献阅读效率提升50倍。

立即体验

用中文搜PubMed

大模型驱动的PubMed中文搜索引擎

马上搜索

文档翻译

学术文献翻译模型,支持多种主流文档格式。

立即体验