Suppr超能文献

基于炎症相关基因的生物信息学分析构建肝细胞癌预后模型

Constructing a prognostic model for hepatocellular carcinoma based on bioinformatics analysis of inflammation-related genes.

作者信息

Li Yinglian, Fang Yuan, Li DongLi, Wu Jiangtao, Huang Zichong, Liao Xueyin, Liu Xuemei, Wei Chunxiao, Huang Zhong

机构信息

Department of Oncology, Kaiyuan Langdong Hospital of Guangxi Medical University, Nanning, China.

Radiology Department, Guangxi Zhuang Autonomous Region People's Hospital, Nanning, China.

出版信息

Front Med (Lausanne). 2024 Jul 11;11:1420353. doi: 10.3389/fmed.2024.1420353. eCollection 2024.

Abstract

BACKGROUND

This study aims to screen inflammation-related genes closely associated with the prognosis of hepatocellular carcinoma (HCC) to accurately forecast the prognosis of HCC patients.

METHODS

Gene expression matrices and clinical information for liver cancer samples were obtained from the Cancer Genome Atlas (TCGA) and the International Cancer Genome Consortium (ICGC). An intersection of differentially expressed genes of HCC and normal and GeneCards yielded inflammation-related genes associated with HCC. Cox regression and the minor absolute shrinkage and selection operator (LASSO) regression analysis to filter genes associated with HCC prognosis. The prognostic value of the model was confirmed by drawing Kaplan-Meier and ROC curves. Select differentially expressed genes between the high-risk and low-risk groups and perform GO and KEGG pathways analyses. CIBERSORT analysis was conducted to assess associations of risk models with immune cells and verified using real-time qPCR.

RESULTS

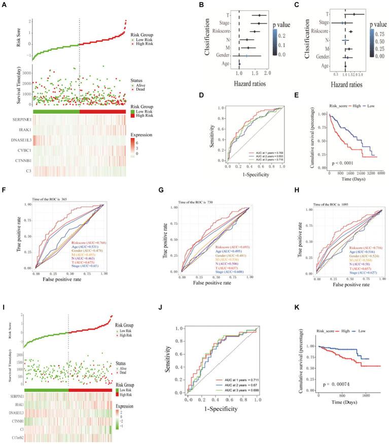
A total of six hub genes (C3, CTNNB1, CYBC1, DNASE1L3, IRAK1, and SERPINE1) were selected using multivariate Cox regression to construct a prognostic model. The validation evaluation of the prognostic model showed that it has an excellent ability to predict prognosis. A line plot was drawn to indicate the HCC patients' survival, and the calibration curve revealed satisfactory predictability. Among the six hub genes, C3 and DNASE1L3 are relatively low expressed in HCCLM3 and 97H liver cancer cell lines, while CTNNB1, CYBC1, IRAK1, and SERPINE1 are relatively overexpressed in liver cancer cell lines.

CONCLUSION

One new inflammatory factor-associated prognostic model was constructed in this study. The risk score can be an independent predictor for judging the prognosis of HCC patients' survival.

摘要

背景

本研究旨在筛选与肝细胞癌(HCC)预后密切相关的炎症相关基因,以准确预测HCC患者的预后。

方法

从癌症基因组图谱(TCGA)和国际癌症基因组联盟(ICGC)获取肝癌样本的基因表达矩阵和临床信息。HCC与正常样本的差异表达基因交集以及基因卡片(GeneCards)得出与HCC相关的炎症相关基因。采用Cox回归和最小绝对收缩和选择算子(LASSO)回归分析筛选与HCC预后相关的基因。通过绘制Kaplan-Meier曲线和ROC曲线来证实模型的预后价值。选择高风险和低风险组之间的差异表达基因并进行基因本体论(GO)和京都基因与基因组百科全书(KEGG)通路分析。进行CIBERSORT分析以评估风险模型与免疫细胞的关联,并通过实时定量聚合酶链反应(qPCR)进行验证。

结果

使用多变量Cox回归共选择了六个枢纽基因(C3、β-连环蛋白1(CTNNB1)、细胞色素b-c1复合体亚基1(CYBC1)、脱氧核糖核酸酶1样3(DNASE1L3)、白细胞介素-1受体相关激酶1(IRAK1)和丝氨酸蛋白酶抑制剂E1(SERPINE1))来构建预后模型。预后模型的验证评估表明其具有出色的预后预测能力。绘制线图以显示HCC患者的生存情况,校准曲线显示出令人满意的预测性。在这六个枢纽基因中,C3和DNASE1L3在肝癌细胞系HCCLM3和97H中相对低表达,而CTNNB1、CYBC1、IRAK1和SERPINE1在肝癌细胞系中相对高表达。

结论

本研究构建了一种新的炎症因子相关预后模型。风险评分可作为判断HCC患者生存预后的独立预测指标。

https://cdn.ncbi.nlm.nih.gov/pmc/blobs/2e35/11269197/30b9eba87976/fmed-11-1420353-g001.jpg

文献AI研究员

20分钟写一篇综述,助力文献阅读效率提升50倍。

立即体验

用中文搜PubMed

大模型驱动的PubMed中文搜索引擎

马上搜索

文档翻译

学术文献翻译模型,支持多种主流文档格式。

立即体验