Suppr超能文献

胰腺癌来源的外泌体miRNA 16-5p/29a-3p通过抑制脂肪生成和促进脂肪分解诱导脂肪萎缩。

Exosomal miRNA 16-5p/29a-3p from pancreatic cancer induce adipose atrophy by inhibiting adipogenesis and promoting lipolysis.

作者信息

Tien Sui-Chih, Chang Chin-Chun, Huang Ching-Hsuan, Peng Hsuan-Yu, Chang Yu-Ting, Chang Ming-Chu, Lee Wen-Hwa, Hu Chun-Mei

机构信息

Genomics Research Center, Academia Sinica, Taipei 115201, Taiwan.

Department of Internal Medicine, National Taiwan University College of Medicine, Taipei 100225, Taiwan.

出版信息

iScience. 2024 Jun 21;27(7):110346. doi: 10.1016/j.isci.2024.110346. eCollection 2024 Jul 19.

Abstract

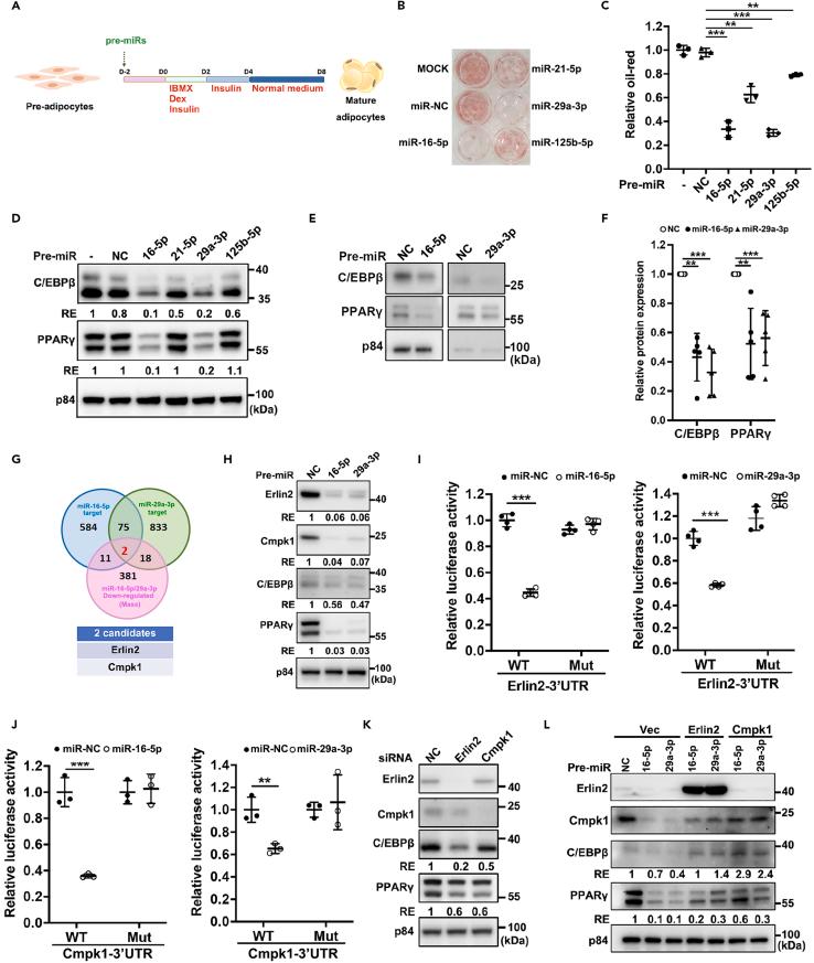
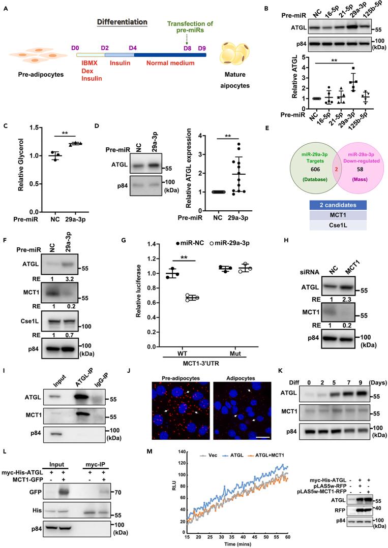
Over 80% of the patients with pancreatic ductal adenocarcinoma (PDAC) have cachexia/wasting syndrome. Cachexia is associated with reduced survival, decreased quality of life, and higher metastasis rates. Here, we demonstrate that fat loss is the earliest feature of PDAC-exosome-induced cachexia. MicroRNA sequencing of exosomal components from normal and cancer-derived exosomes revealed enrichment of miR-16-5p, miR-21-5p, miR-29a-3p, and miR-125b-5p in serum exosomes of mice harboring PDAC and patients with PDAC. Further, miR-16-5p and miR-29a-3p inhibited adipogenesis through decreasing Erlin2 and Cmpk1 expression which downregulates C/EBPβ and PPARγ. Synergistically, miR-29a-3p promotes lipolysis through increasing ATGL expression by suppressing MCT1 expression. Furthermore, PDAC-exosomes deprived of miR-16-5p and miR-29a-3p fail to induce fat loss. Hence, miR-16-5p and miR-29a-3p exosomal miRs are essential for PDAC-induced fat loss. Thus, we unravel that PDAC induces adipose atrophy via exosomal miRs. This knowledge may provide new diagnostic and therapeutic strategies for PDAC-induced cachexia.

摘要

超过80%的胰腺导管腺癌(PDAC)患者患有恶病质/消瘦综合征。恶病质与生存率降低、生活质量下降和转移率升高有关。在此,我们证明脂肪减少是PDAC外泌体诱导的恶病质的最早特征。对正常和癌源外泌体的外泌体成分进行微RNA测序发现,携带PDAC的小鼠和PDAC患者的血清外泌体中miR-16-5p、miR-21-5p、miR-29a-3p和miR-125b-5p富集。此外,miR-16-5p和miR-29a-3p通过降低Erlin2和Cmpk1的表达来抑制脂肪生成,而这两种蛋白的表达下调会降低C/EBPβ和PPARγ。协同作用下,miR-29a-3p通过抑制MCT1的表达增加ATGL的表达来促进脂肪分解。此外,缺失miR-16-5p和miR-29a-3p的PDAC外泌体无法诱导脂肪减少。因此,miR-16-5p和miR-29a-3p这两种外泌体微RNA对于PDAC诱导的脂肪减少至关重要。由此,我们揭示了PDAC通过外泌体微RNA诱导脂肪萎缩。这一知识可能为PDAC诱导的恶病质提供新的诊断和治疗策略。

https://cdn.ncbi.nlm.nih.gov/pmc/blobs/3e2b/11269291/dde38d7c9ac6/fx1.jpg

文献AI研究员

20分钟写一篇综述,助力文献阅读效率提升50倍。

立即体验

用中文搜PubMed

大模型驱动的PubMed中文搜索引擎

马上搜索

文档翻译

学术文献翻译模型,支持多种主流文档格式。

立即体验