Suppr超能文献

针对前列腺肿瘤血管周围巨噬细胞的 STING 激动剂可延迟雄激素剥夺治疗的耐药性。

Targeting a STING agonist to perivascular macrophages in prostate tumors delays resistance to androgen deprivation therapy.

机构信息

Divsion of Clinical Medicine, The University of Sheffield, Sheffield, UK.

The Institute of Cancer Research, London, UK.

出版信息

J Immunother Cancer. 2024 Jul 25;12(7):e009368. doi: 10.1136/jitc-2024-009368.

Abstract

BACKGROUND

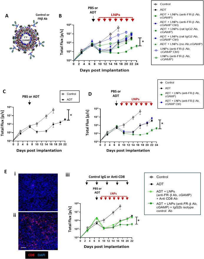
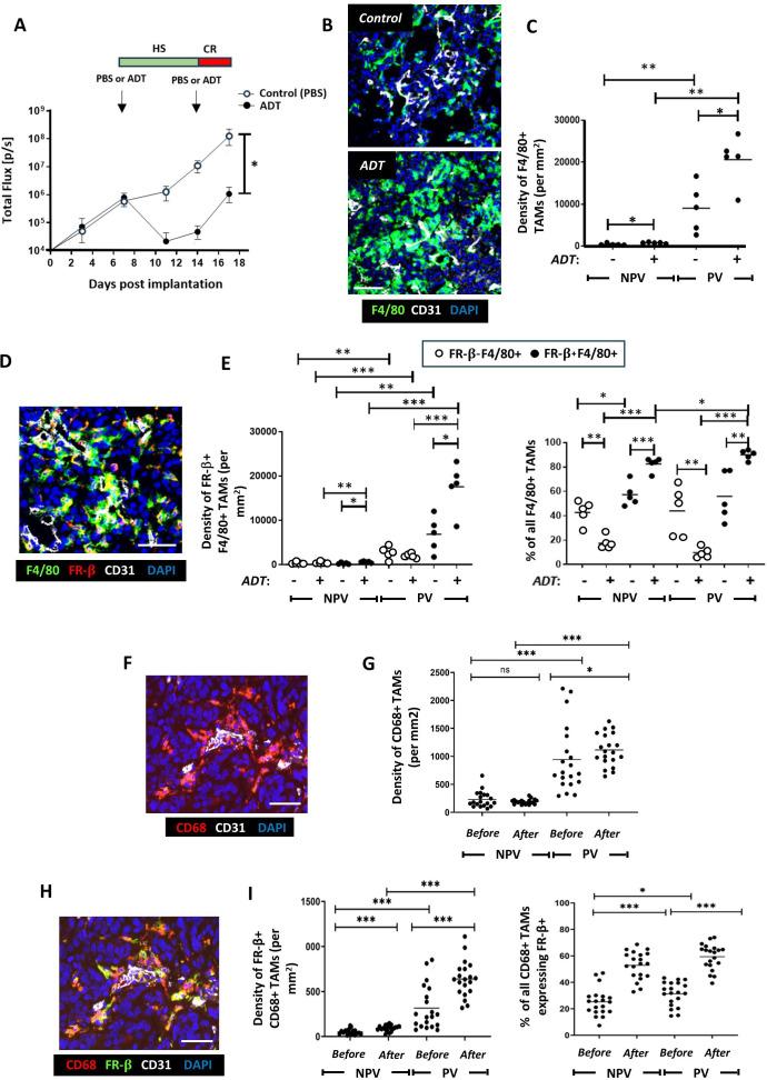
Androgen deprivation therapy (ADT) is a front-line treatment for prostate cancer. In some men, their tumors can become refractory leading to the development of castration-resistant prostate cancer (CRPC). This causes tumors to regrow and metastasize, despite ongoing treatment, and impacts negatively on patient survival. ADT is known to stimulate the accumulation of immunosuppressive cells like protumoral tumor-associated macrophages (TAMs), myeloid-derived suppressor cells and regulatory T cells in prostate tumors, as well as hypofunctional T cells. Protumoral TAMs have been shown to accumulate around tumor blood vessels during chemotherapy and radiotherapy in other forms of cancer, where they drive tumor relapse. Our aim was to see whether such perivascular (PV) TAMs also accumulate in ADT-treated prostate tumors prior to CRPC, and, if so, whether selectively inducing them to express a potent immunostimulant, interferon beta (IFNβ), would stimulate antitumor immunity and delay CRPC.

METHODS

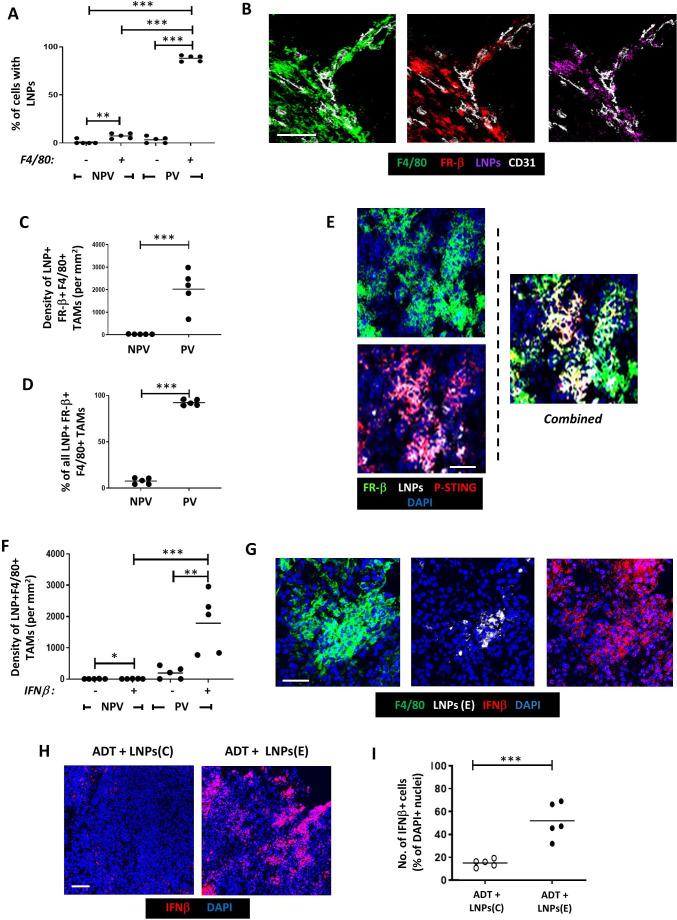
We used multiplex immunofluorescence to assess the effects of ADT on the distribution and activation status of TAMs, CD8+T cells, CD4+T cells and NK cells in mouse and/or human prostate tumors. We then used antibody-coated, lipid nanoparticles (LNPs) to selectively target a STING agonist, 2'3'-cGAMP (cGAMP), to PV TAMs in mouse prostate tumors during ADT.

RESULTS

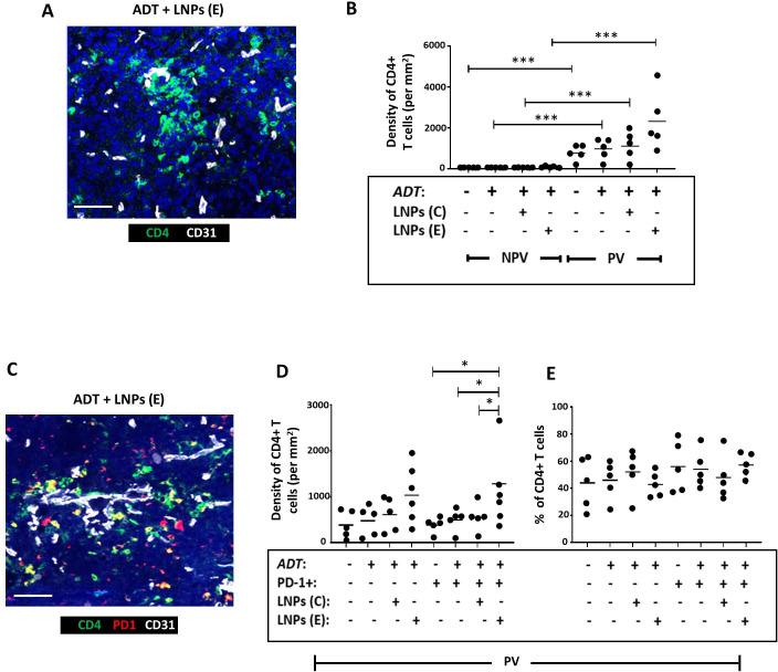
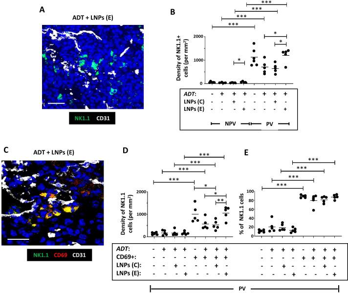
TAMs accumulated at high density around blood vessels in response to ADT and expressed markers of a protumoral phenotype including folate receptor-beta (FR-β), MRC1 (CD206), CD169 and VISTA. Additionally, higher numbers of inactive (PD-1-) CD8+T cells and reduced numbers of active (CD69+) NK cells were present in these PV tumor areas. LNPs coated with an antibody to FR-β selectively delivered cGAMP to PV TAMs in ADT-treated tumors, where they activated STING and upregulated the expression of IFNβ. This resulted in a marked increase in the density of active CD8+T cells (along with CD4+T cells and NK cells) in PV tumor areas, and significantly delayed the onset of CRPC. Antibody depletion of CD8+T cells during LNP administration demonstrated the essential role of these cells in delay in CRPC induced by LNPs.

CONCLUSION

Together, our data indicate that targeting a STING agonist to PV TAMs could be used to extend the treatment window for ADT in prostate cancer.

摘要

背景

雄激素剥夺疗法(ADT)是前列腺癌的一线治疗方法。在一些男性中,他们的肿瘤可能会变得耐药,导致去势抵抗性前列腺癌(CRPC)的发展。这会导致肿瘤重新生长和转移,尽管仍在进行治疗,但会对患者的生存产生负面影响。ADT 已知会刺激前列腺肿瘤中免疫抑制细胞的积累,如促肿瘤肿瘤相关巨噬细胞(TAMs)、髓样来源的抑制细胞和调节性 T 细胞,以及功能低下的 T 细胞。在其他形式的癌症中,已经表明促肿瘤 TAMs 在化疗和放疗期间会在肿瘤血管周围积累,在那里它们推动肿瘤复发。我们的目的是观察在 CRPC 之前,ADT 治疗的前列腺肿瘤中是否也会积累这种血管周围(PV)TAMs,如果是这样,选择性诱导它们表达一种有效的免疫刺激剂干扰素β(IFNβ)是否会刺激抗肿瘤免疫并延迟 CRPC。

方法

我们使用多重免疫荧光评估 ADT 对小鼠和/或人前列腺肿瘤中 TAMs、CD8+T 细胞、CD4+T 细胞和 NK 细胞分布和激活状态的影响。然后,我们使用抗体包被的脂质纳米颗粒(LNPs)在 ADT 期间将 STING 激动剂 2'3'-cGAMP(cGAMP)选择性靶向到小鼠前列腺肿瘤中的 PV TAMs。

结果

TAMs 对 ADT 作出反应,在血管周围高度聚集,并表达促肿瘤表型的标志物,包括叶酸受体-β(FR-β)、MRC1(CD206)、CD169 和 VISTA。此外,在这些 PV 肿瘤区域中存在更多数量的无活性(PD-1-)CD8+T 细胞和较少数量的活性(CD69+)NK 细胞。用针对 FR-β 的抗体包被的 LNPs 选择性地将 cGAMP 递送至 ADT 治疗的肿瘤中的 PV TAMs,其中它们激活 STING 并上调 IFNβ 的表达。这导致 PV 肿瘤区域中活性 CD8+T 细胞(以及 CD4+T 细胞和 NK 细胞)的密度显著增加,并显著延迟 CRPC 的发生。在 LNP 给药期间耗尽 CD8+T 细胞的抗体证明了这些细胞在 LNP 诱导的 CRPC 延迟中起着至关重要的作用。

结论

综上所述,我们的数据表明,将 STING 激动剂靶向 PV TAMs 可用于延长 ADT 在前列腺癌中的治疗窗口。

https://cdn.ncbi.nlm.nih.gov/pmc/blobs/b5cf/11284826/db776e3091e9/jitc-12-7-g001.jpg

文献AI研究员

20分钟写一篇综述,助力文献阅读效率提升50倍。

立即体验

用中文搜PubMed

大模型驱动的PubMed中文搜索引擎

马上搜索

文档翻译

学术文献翻译模型,支持多种主流文档格式。

立即体验