Suppr超能文献

具有独特生物学和临床意义的METex14非小细胞肺癌新型分子亚型。

Novel molecular subtypes of METex14 non-small cell lung cancer with distinct biological and clinical significance.

作者信息

Chen Shengnan, Hu Tao, Zhao Jikai, Zhu Qian, Wang Jin, Huang Zhan, Xiang Chan, Zhao Ruiying, Zhu Changbin, Lu Shun, Han Yuchen

机构信息

Department of Pathology, Shanghai Chest Hospital, School of Medicine, Shanghai Jiaotong University, Shanghai, China.

Department of Medicine, Amoy Diagnostics Co., Ltd., Xiamen, China.

出版信息

NPJ Precis Oncol. 2024 Jul 26;8(1):159. doi: 10.1038/s41698-024-00642-6.

Abstract

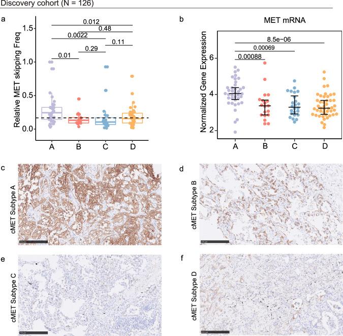
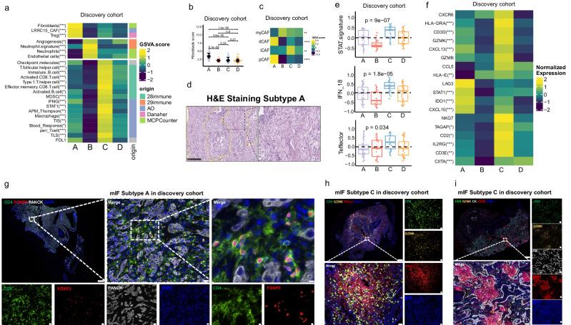
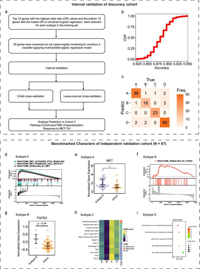
Not all MET exon 14 skipping (METex14) NSCLC patients benefited from MET inhibitors. We hypothesized an inter-tumoral heterogeneity in METex14 NSCLC. Investigations at genomic and transcriptomic level were conducted in METex14 NSCLC samples from stage I-III and recurrent/metastatic patients as discovery and validation cohort. Four molecular subtypes were discovered. MET-Driven subtype, with the worst prognosis, displayed MET overexpression, enrichment of MET-related pathways, and higher infiltration of fibroblast and regulatory T cells. Immune-Activated subtype having the most idea long-term survival, had higher tertiary lymphoid structures, spatial co-option of PD-L1 cancer cells, and GZMK CD8 T cell. FGFR- and Bypass-Activated subtypes displayed FGFR2 overexpression and enrichments of multiple oncogenic pathways respectively. In the validation cohort, patients with MET-Driven subtype had better response to MET inhibitors than those with MET overexpression. Thus, molecular subtypes of METex14 NSCLC with distinct biological and clinical significance may indicate more precise therapeutic strategies for METex14 NSCLC patients.

摘要

并非所有MET外显子14跳跃(METex14)的非小细胞肺癌(NSCLC)患者都能从MET抑制剂中获益。我们推测METex14 NSCLC存在肿瘤间异质性。在来自I - III期以及复发/转移性患者的METex14 NSCLC样本中进行了基因组和转录组水平的研究,作为发现和验证队列。发现了四种分子亚型。MET驱动亚型预后最差,表现为MET过表达、MET相关通路富集以及成纤维细胞和调节性T细胞浸润增加。免疫激活亚型具有最佳的长期生存情况,具有更高的三级淋巴结构、PD - L1癌细胞的空间共选择以及GZMK CD8 T细胞。FGFR激活亚型和旁路激活亚型分别表现为FGFR2过表达和多种致癌通路富集。在验证队列中,MET驱动亚型的患者对MET抑制剂的反应优于MET过表达的患者。因此,具有不同生物学和临床意义的METex14 NSCLC分子亚型可能为METex14 NSCLC患者指明更精确的治疗策略。

https://cdn.ncbi.nlm.nih.gov/pmc/blobs/9609/11282101/7b707f784f9f/41698_2024_642_Fig1_HTML.jpg

文献AI研究员

20分钟写一篇综述,助力文献阅读效率提升50倍。

立即体验

用中文搜PubMed

大模型驱动的PubMed中文搜索引擎

马上搜索

文档翻译

学术文献翻译模型,支持多种主流文档格式。

立即体验