Suppr超能文献

从转录组学和 NHANES 的角度分析阻塞性睡眠呼吸暂停与骨质疏松症之间的潜在关联。

An analysis of the potential association between obstructive sleep apnea and osteoporosis from the perspective of transcriptomics and NHANES.

机构信息

Biomedical research institute of Hubei University of Medicine, Hubei Shiyan, 442000, China.

School of Humanities and Social Science of Hubei University of Medicine, Hubei Shiyan, 442000, China.

出版信息

BMC Public Health. 2024 Jul 26;24(1):1998. doi: 10.1186/s12889-024-19540-4.

Abstract

BACKGROUND

Obstructive sleep apnea (OSA) and osteoporosis (OP) are prevalent diseases in the elderly. This study aims to reveal the clinical association between OSA and OP and explore potential crosstalk gene targets.

METHODS

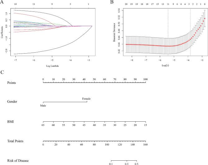
Participants diagnosed with OSA in the National Health and Nutrition Examination Survey (NHANES) database (2015-2020) were included, and OP was diagnosed based on bone mineral density (BMD). We explored the association between OSA and OP, and utilized multivariate logistic regression analysis and machine learning algorithms to explore the risk factors for OP in OSA patients. Overlapping genes of comorbidity were explored using differential expression analysis, Gene Ontology (GO), Kyoto Encyclopedia of Genes and Genomes (KEGG) enrichment analysis, Least Absolute Shrinkage and Selection Operator (LASSO) regression, and Random Forest (RF) methods.

RESULTS

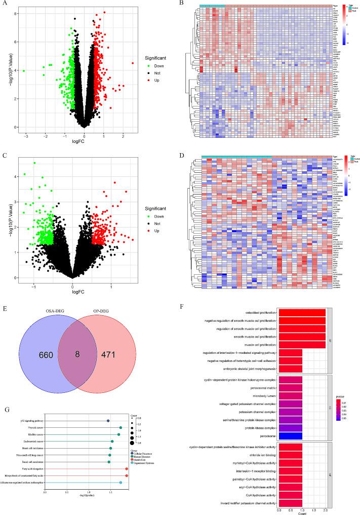
In the OSA population, the weighted prevalence of OP was 7.0%. The OP group had more females, lower body mass index (BMI), and more low/middle-income individuals compared to the non-OP group. Female gender and lower BMI were identified as independent risk factors for OP in OSA patients. Gene expression profiling revealed 8 overlapping differentially expressed genes in OP and OSA patients. KCNJ1, NPR3 and WT1-AS were identified as shared diagnostic biomarkers or OSA and OP, all of which are associated with immune cell infiltration.

CONCLUSION

This study pinpointed female gender and lower BMI as OP risk factors in OSA patients, and uncovered three pivotal genes linked to OSA and OP comorbidity, offering fresh perspectives and research targets.

摘要

背景

阻塞性睡眠呼吸暂停(OSA)和骨质疏松症(OP)是老年人中常见的疾病。本研究旨在揭示 OSA 和 OP 之间的临床关联,并探讨潜在的相互作用基因靶点。

方法

纳入了国家健康和营养检查调查(NHANES)数据库(2015-2020 年)中诊断为 OSA 的参与者,并根据骨密度(BMD)诊断为 OP。我们探讨了 OSA 和 OP 之间的关联,并利用多变量逻辑回归分析和机器学习算法探索了 OSA 患者发生 OP 的风险因素。使用差异表达分析、GO、KEGG 富集分析、LASSO 回归和随机森林(RF)方法探索共病的重叠基因。

结果

在 OSA 人群中,OP 的加权患病率为 7.0%。与非 OP 组相比,OP 组女性更多,BMI 更低,中低收入人群更多。女性和 BMI 较低被确定为 OSA 患者发生 OP 的独立危险因素。基因表达谱分析显示,OP 和 OSA 患者中有 8 个重叠的差异表达基因。KCNJ1、NPR3 和 WT1-AS 被确定为 OSA 和 OP 的共同诊断生物标志物,它们都与免疫细胞浸润有关。

结论

本研究确定了女性和 BMI 较低是 OSA 患者发生 OP 的危险因素,并发现了三个与 OSA 和 OP 共病相关的关键基因,为这两种疾病的共病提供了新的视角和研究靶点。

https://cdn.ncbi.nlm.nih.gov/pmc/blobs/e352/11282692/94926a2b0b12/12889_2024_19540_Fig1_HTML.jpg

文献AI研究员

20分钟写一篇综述,助力文献阅读效率提升50倍。

立即体验

用中文搜PubMed

大模型驱动的PubMed中文搜索引擎

马上搜索

文档翻译

学术文献翻译模型,支持多种主流文档格式。

立即体验