Suppr超能文献

BubR1有丝分裂检查点蛋白的过表达预示着生存期短并影响胆管癌的进展。

Overexpression of BubR1 Mitotic Checkpoint Protein Predicts Short Survival and Influences the Progression of Cholangiocarcinoma.

作者信息

Pokaew Nongnapas, Prajumwongs Piya, Vaeteewoottacharn Kulthida, Wongkham Sopit, Pairojkul Chawalit, Sawanyawisuth Kanlayanee

机构信息

Department of Biochemistry, Faculty of Medicine, Khon Kaen University, Khon Kaen 40002, Thailand.

Center for Translational Medicine, Faculty of Medicine, Khon Kaen University, Khon Kaen 40002, Thailand.

出版信息

Biomedicines. 2024 Jul 19;12(7):1611. doi: 10.3390/biomedicines12071611.

Abstract

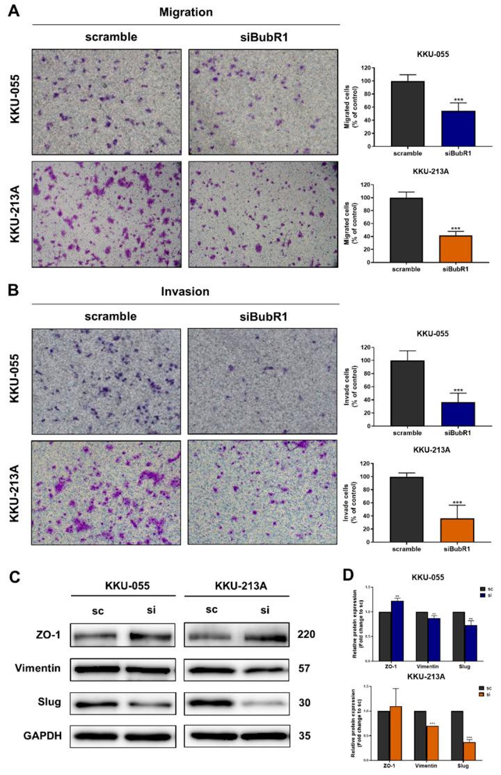
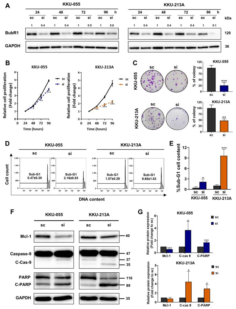
Budding Uninhibited by Benzimidazole-Related 1 (BubR1) or BUB1 Mitotic Checkpoint Serine/Threonine Kinase B (BUB1B) is an essential component of the spindle assembly checkpoint (SAC), which controls chromosome separation during mitosis. Overexpression of BubR1 has been associated with the progression of various cancers. This study demonstrated that high expression of BubR1 correlated with cholangiocarcinogenesis in a hamster cholangiocarcinoma (CCA) model and was associated with shorter survival in patients with CCA. Co-expression of BubR1 and MPS1, which is a SAC-related protein, indicated a shorter survival rate in patients with CCA. Knockdown of BubR1 expression by specific siRNA (siBubR1) significantly decreased cell proliferation and colony formation while inducing apoptosis in CCA cell lines. In addition, suppression of BubR1 inhibited migration and invasion abilities via epithelial-mesenchymal transition (EMT). A combination of siBubR1 and chemotherapeutic drugs showed synergistic effects in CCA cell lines. Taken together, this finding suggested that BubR1 had oncogenic functions, which influenced CCA progression. Suppression of BubR1 might be an alternative option for CCA treatment.

摘要

苯并咪唑相关1抑制的芽殖蛋白(BubR1)或BUB1有丝分裂检查点丝氨酸/苏氨酸激酶B(BUB1B)是纺锤体组装检查点(SAC)的重要组成部分,该检查点在有丝分裂过程中控制染色体分离。BubR1的过表达与多种癌症的进展相关。本研究表明,在仓鼠胆管癌(CCA)模型中,BubR1的高表达与胆管癌发生相关,并且与CCA患者的较短生存期相关。BubR1与一种SAC相关蛋白MPS1的共表达表明CCA患者的生存率较低。通过特异性小干扰RNA(siBubR1)敲低BubR1表达可显著降低CCA细胞系中的细胞增殖和集落形成,同时诱导细胞凋亡。此外,抑制BubR1可通过上皮-间质转化(EMT)抑制迁移和侵袭能力。siBubR1与化疗药物联合使用在CCA细胞系中显示出协同作用。综上所述,这一发现表明BubR1具有致癌功能,影响CCA进展。抑制BubR1可能是CCA治疗的一种替代选择。

https://cdn.ncbi.nlm.nih.gov/pmc/blobs/753e/11274929/444b2665c99b/biomedicines-12-01611-g001.jpg

文献AI研究员

20分钟写一篇综述,助力文献阅读效率提升50倍。

立即体验

用中文搜PubMed

大模型驱动的PubMed中文搜索引擎

马上搜索

文档翻译

学术文献翻译模型,支持多种主流文档格式。

立即体验