Suppr超能文献

拟南芥中 AP2/ERF 基因家族的全基因组鉴定和表达谱分析

Genome-Wide Characterization and Expression Profiling of the AP2/ERF Gene Family in L.

机构信息

Key Laboratory of Biology and Genetic Improvement of Horticultural Crops (Northeast Region), Ministry of Agriculture and Rural Affairs, National-Local Joint Engineering Research Center for Development and Utilization of Small Fruits in Cold Regions, College of Horticulture and Landscape Architecture, Northeast Agricultural University, Harbin 150030, China.

出版信息

Int J Mol Sci. 2024 Jul 11;25(14):7614. doi: 10.3390/ijms25147614.

Abstract

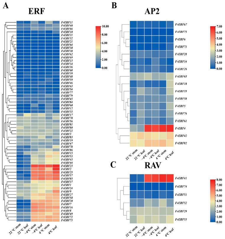
The wild strawberry ( L.; ) represents a resilient and extensively studied model organism. While the AP2/ERF gene family plays a pivotal role in plant development, its exploration within remains limited. In this study, we characterized the AP2/ERF gene family in wild strawberries using the recently released genomic data ( V6.0). We conducted an analysis of the gene family expansion pattern, we examined gene expression in stem segments and leaves under cold conditions, and we explored its functional attributes. Our investigation revealed that the FvAP2/ERF family comprises 86 genes distributed among four subfamilies: AP2 (17), RAV (6), ERF (62), and Soloist (1). Tandem and segmental duplications significantly contributed to the growth of this gene family. Furthermore, predictive analysis identified several cis-acting elements in the promoter region associated with meristematic tissue expression, hormone regulation, and resistance modulation. Transcriptomic analysis under cold stress unveiled diverse responses among multiple / in stem segments and leaves. Real-time fluorescence quantitative reverse transcription PCR (RT-qPCR) results confirmed elevated expression levels of select genes following the cold treatment. Additionally, overexpression of in enhanced cold tolerance, resulting in significantly increased fresh weight and root length compared to the wild-type control. These findings lay the foundation for further exploration into the functional roles of genes.

摘要

野生草莓(L.)是一种具有弹性且被广泛研究的模式生物。虽然 AP2/ERF 基因家族在植物发育中起着关键作用,但在草莓中的研究仍然有限。在本研究中,我们利用最近发布的基因组数据(V6.0)对野生草莓中的 AP2/ERF 基因家族进行了表征。我们分析了基因家族的扩张模式,研究了冷胁迫下草莓茎段和叶片中的基因表达情况,并探索了其功能特性。我们的研究表明,FvAP2/ERF 家族由 86 个基因组成,分布在四个亚家族中:AP2(17)、RAV(6)、ERF(62)和 Soloist(1)。串联和片段重复显著促进了这个基因家族的扩张。此外,预测分析鉴定了启动子区域中与分生组织表达、激素调节和抗性调节相关的多个顺式作用元件。冷胁迫下的转录组分析揭示了多个基因在茎段和叶片中的不同响应。实时荧光定量 RT-PCR(RT-qPCR)结果证实,冷处理后部分基因的表达水平升高。此外,过表达 可增强 对冷胁迫的耐受性,与野生型对照相比,其鲜重和根长显著增加。这些发现为进一步探索 基因的功能作用奠定了基础。

https://cdn.ncbi.nlm.nih.gov/pmc/blobs/290a/11277216/275b6a3fdcfe/ijms-25-07614-g001.jpg

文献AI研究员

20分钟写一篇综述,助力文献阅读效率提升50倍。

立即体验

用中文搜PubMed

大模型驱动的PubMed中文搜索引擎

马上搜索

文档翻译

学术文献翻译模型,支持多种主流文档格式。

立即体验