Suppr超能文献

槲皮素通过 JAK2/STAT3 通路抑制 KLF4 介导的动脉粥样硬化中 VSMCs 向巨噬细胞样细胞的表型转化:关键作用。

Quercetin Attenuates KLF4-Mediated Phenotypic Switch of VSMCs to Macrophage-like Cells in Atherosclerosis: A Critical Role for the JAK2/STAT3 Pathway.

机构信息

Xiangya School of Public Health, Central South University, Changsha 410013, China.

出版信息

Int J Mol Sci. 2024 Jul 15;25(14):7755. doi: 10.3390/ijms25147755.

Abstract

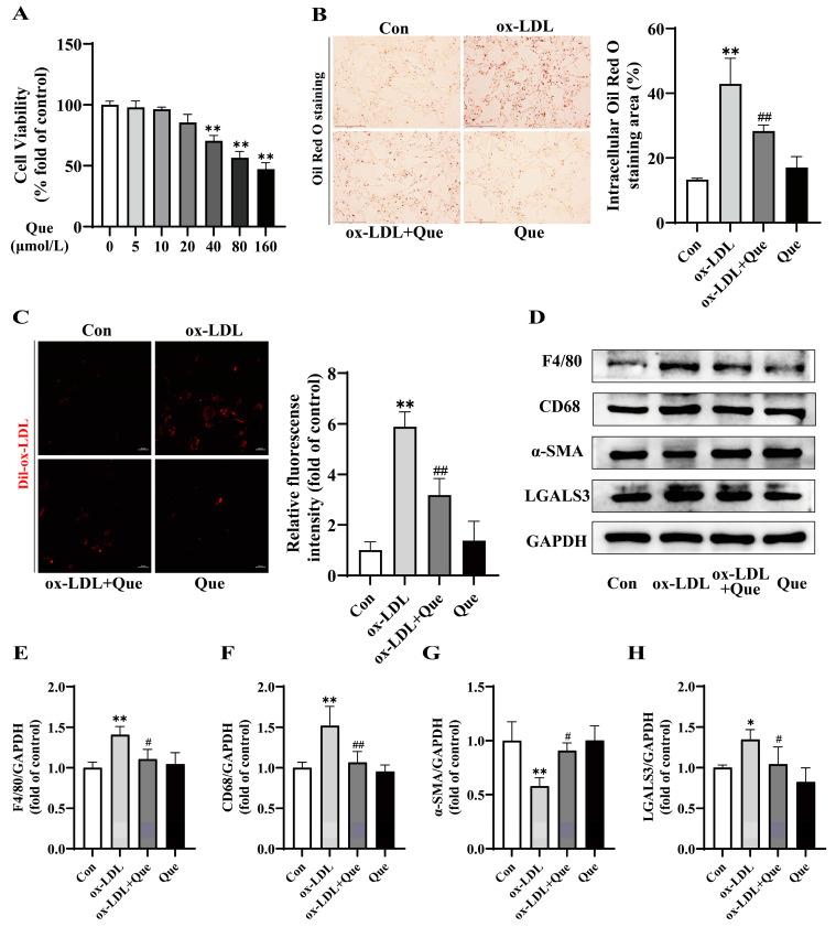
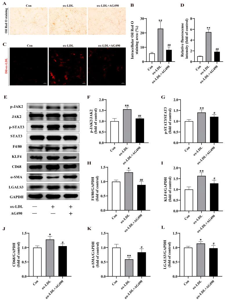
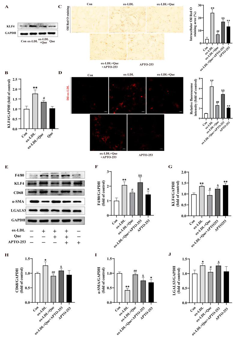
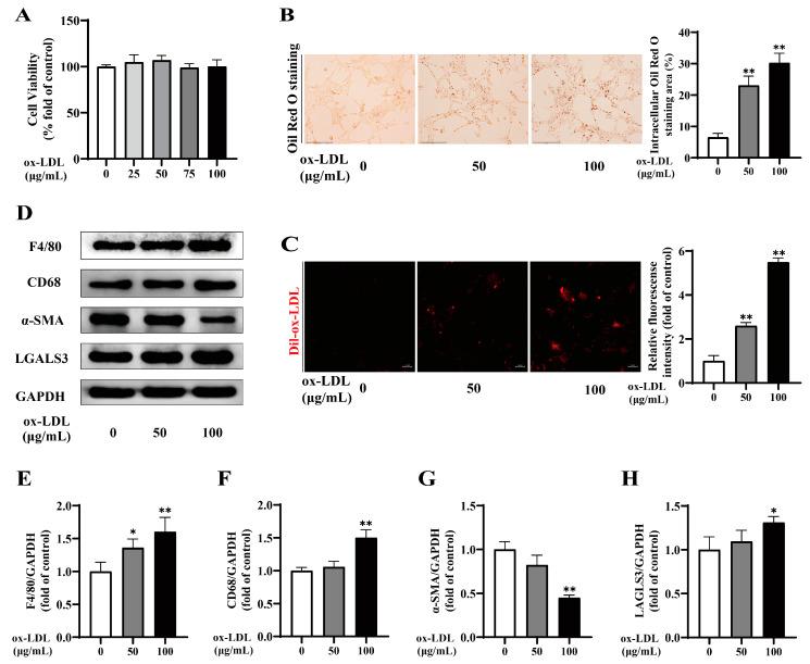
The objective of this study was to elucidate the protective role of quercetin in atherosclerosis by examining its effect on the phenotypic switch of vascular smooth muscle cells (VSMCs) to macrophage-like cells and the underlying regulatory pathways. Aorta tissues from apolipoprotein E-deficient (ApoE KO) mice fed a high-fat diet (HFD), treated with or without 100 mg/kg/day quercetin, were analyzed for histopathological changes and molecular mechanisms. Quercetin was found to decrease the size of atherosclerotic lesions and mitigate lipid accumulation induced by HFD. Fluorescence co-localization analysis revealed a higher presence of macrophage-like vascular smooth muscle cells (VSMCs) co-localizing with phospho-Janus kinase 2 (p-JAK2), phospho-signal transducer and activator of transcription 3 (p-STAT3), and Krüppel-like factor 4 (KLF4) in regions of foam cell aggregation within aortic plaques. However, this co-localization was reduced following treatment with quercetin. Quercetin treatment effectively inhibited the KLF4-mediated phenotypic switch in oxidized low-density lipoprotein (ox-LDL)-loaded mouse aortic vascular smooth muscle cells (MOVAS), as indicated by decreased expressions of KLF4, LGALS3, CD68, and F4/80, increased expression of alpha smooth muscle actin (α-SMA), reduced intracellular fluorescence Dil-ox-LDL uptake, and decreased lipid accumulation. In contrast, APTO-253, a KLF4 activator, was found to reverse the effects of quercetin. Furthermore, AG490, a JAK2 inhibitor, effectively counteracted the ox-LDL-induced JAK2/STAT3 pathway-dependent switch to a macrophage-like phenotype and lipid accumulation in MOVAS cells. These effects were significantly mitigated by quercetin but exacerbated by coumermycin A1, a JAK2 activator. Our research illustrates that quercetin inhibits the KLF4-mediated phenotypic switch of VSMCs to macrophage-like cells and reduces atherosclerosis by suppressing the JAK2/STAT3 pathway.

摘要

本研究旨在探讨槲皮素在动脉粥样硬化中的保护作用,通过观察其对血管平滑肌细胞(VSMCs)向巨噬细胞样细胞表型转化的影响及其潜在的调节途径。对高脂饮食(HFD)喂养的载脂蛋白 E 缺陷(ApoE KO)小鼠的主动脉组织进行分析,以研究其组织病理学变化和分子机制。结果发现,槲皮素可减小动脉粥样硬化病变的大小,并减轻 HFD 引起的脂质积累。荧光共定位分析显示,在主动脉斑块中泡沫细胞聚集区域,与磷酸化 Janus 激酶 2(p-JAK2)、磷酸化信号转导和转录激活因子 3(p-STAT3)和 Kruppel 样因子 4(KLF4)共定位的巨噬细胞样血管平滑肌细胞(VSMCs)数量较高。然而,在用槲皮素处理后,这种共定位减少。槲皮素处理可有效抑制氧化型低密度脂蛋白(ox-LDL)负载的小鼠主动脉血管平滑肌细胞(MOVAS)中的 KLF4 介导的表型转换,表现为 KLF4、LGALS3、CD68 和 F4/80 的表达降低,α平滑肌肌动蛋白(α-SMA)的表达增加,细胞内荧光 Dil-ox-LDL 摄取减少,脂质积累减少。相反,KLF4 激活剂 APTO-253 可逆转槲皮素的作用。此外,JAK2 抑制剂 AG490 可有效拮抗 ox-LDL 诱导的 JAK2/STAT3 通路依赖性向巨噬细胞样表型和 MOVAS 细胞中脂质积累的转换。这些作用可被槲皮素显著缓解,但可被 JAK2 激活剂 coumermycin A1 加剧。本研究表明,槲皮素通过抑制 JAK2/STAT3 通路抑制 VSMCs 向巨噬细胞样细胞的 KLF4 介导的表型转换,从而减少动脉粥样硬化的发生。

https://cdn.ncbi.nlm.nih.gov/pmc/blobs/ff3c/11277168/8a031a4f2a2a/ijms-25-07755-g001.jpg

文献AI研究员

20分钟写一篇综述,助力文献阅读效率提升50倍。

立即体验

用中文搜PubMed

大模型驱动的PubMed中文搜索引擎

马上搜索

文档翻译

学术文献翻译模型,支持多种主流文档格式。

立即体验